当前位置:
首页
>
特殊招生
>
2026体育类专题
>
招考政策
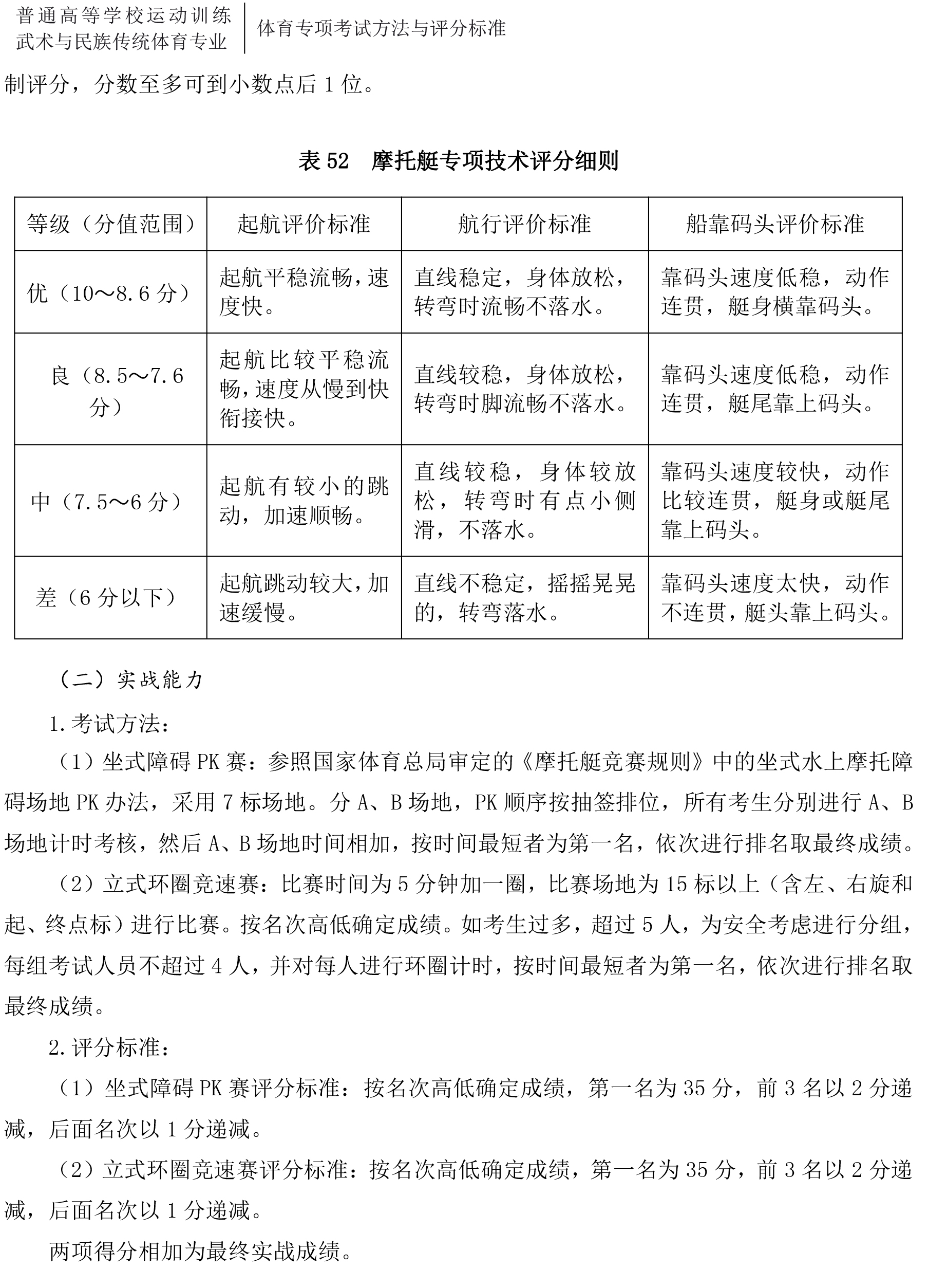
【2020版】体育专项考试方法与评分标准----摩托艇
2019-12-12 09:54:59
来源:中国运动文化教育网
相关阅读
关于做好2026年高校保送录取优秀运动员有关事宜的通知
2026-01-13
我省将恢复普通高校招生体育类专业省级统考专项技术考试
2025-12-30
普通高等学校运动训练专业冬季项目体育专项考试方法与评价标准(2026版)
2025-11-26
关于发布《2026年体育单招考生指南》的通告
2025-11-26
2026年河南省普通高校招生体育类专业考试办法和评分标准
2025-11-21
首页
>
特殊招生
>
2026体育类专题
>
招考政策
【2020版】体育专项考试方法与评分标准----摩托艇
来源:中国运动文化教育网
2019-12-12 09:54:59
相关阅读
关于做好2026年高校保送录取优秀运动员有关事宜的通知
我省将恢复普通高校招生体育类专业省级统考专项技术考试
普通高等学校运动训练专业冬季项目体育专项考试方法与评价标准(2026版)
关于发布《2026年体育单招考生指南》的通告
2026年河南省普通高校招生体育类专业考试办法和评分标准