当前位置:
首页
>
2026体育类专题
>
招生简章
>
体育单招
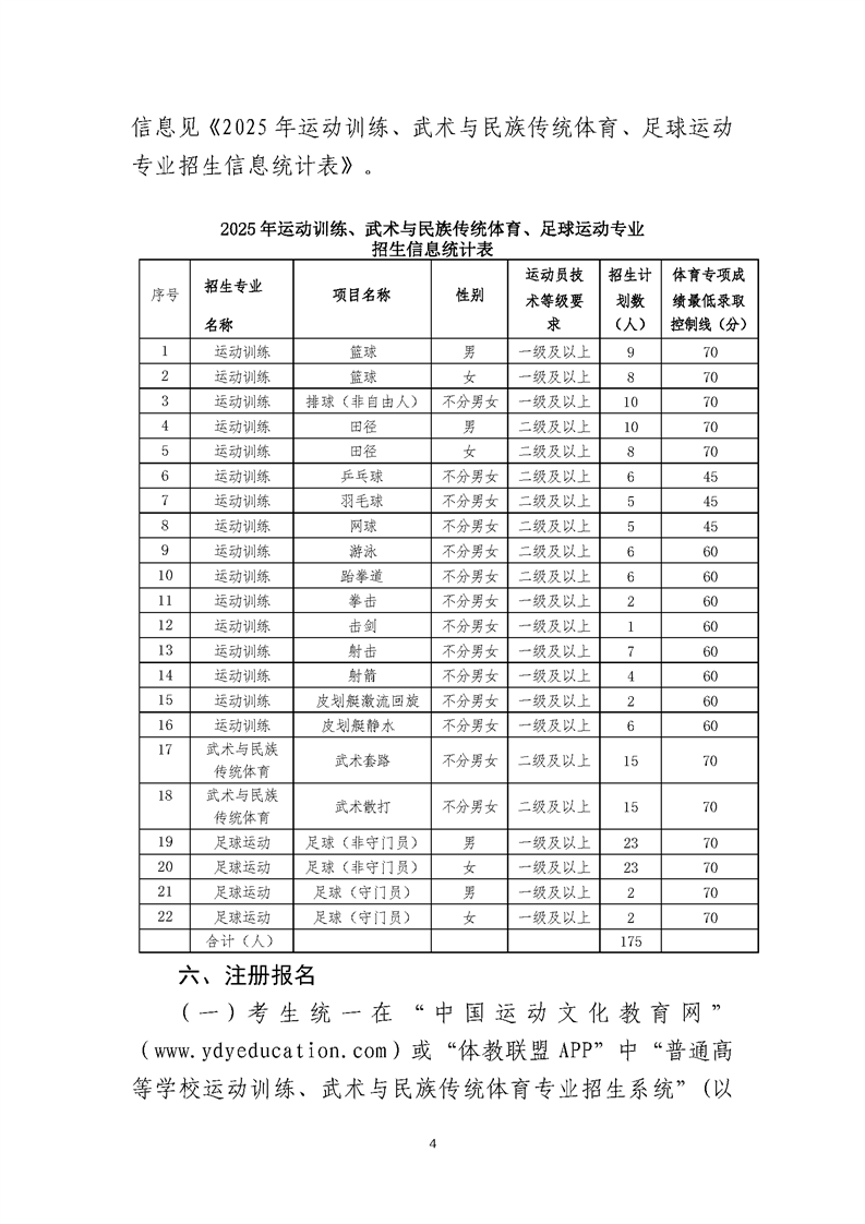
贵州师范大学2025年运动训练、武术与民族传统体育、足球运动专业招生简章
2025-01-18 15:34:12
来源:贵州师范大学
相关阅读
江西财经大学2026年运动训练专业招生简章
2026-01-21
同济大学2026年运动训练专业招生简章
2026-01-21
武汉大学2026年运动训练专业招生简章
2026-01-21
贵州大学2026年运动训练专业招生简章
2026-01-21
贵州师范大学2026年运动训练、武术与民族传统体育、足球运动专业招生简章
2026-01-21
首页
>
2026体育类专题
>
招生简章
>
体育单招
贵州师范大学2025年运动训练、武术与民族传统体育、足球运动专业招生简章
来源:贵州师范大学
2025-01-18 15:34:12
相关阅读
江西财经大学2026年运动训练专业招生简章
同济大学2026年运动训练专业招生简章
武汉大学2026年运动训练专业招生简章
贵州大学2026年运动训练专业招生简章
贵州师范大学2026年运动训练、武术与民族传统体育、足球运动专业招生简章