普通高等学校运动训练、武术与民族传统体育专业招生(简称体育单招)考试是普通高等学校招生工作的一部分。根据体育总局办公厅、教育部办公厅《2025年普通高等学校运动训练、武术与民族传统体育专业招生管理办法》(体科字〔2024〕256号)的通知要求,经上级主管部门批准,结合学校实际情况,制定本简章。
一、学校简介
学校全称:吉林体育学院
办学类型:公办普通本科学校
办学层次:本科
学校代码:10208
吉林体育学院成立于1958年,地处环境优美、四季分明的吉林省长春市,是吉林省唯一一所高等体育专业院校。2004年,经吉林省人民政府批准,原吉林省体育运动学校并入吉林体育学院。建校六十多年来,学校始终坚持社会主义办学方向,落实立德树人根本任务,培养了各级各类优秀体育人才数万人,为国家和区域体育事业发展及经济社会发展做出了重要贡献。
学校现有南岭和临河两个校区,两校区占地面积62.7万平方米。
学校现有各类全日制学生万余人,教职工近600人。 拥有一支涵盖国家“万人计划”哲学社会科学领军人才、国家“四个一批”人才工程入选者、国务院政府特殊津贴专家、长白山学者、省资深高级专家、省高级专家、省教学名师、省拔尖创新人才、省有突出贡献的中青年专业技术人才、国家体育运动奖章获得者等著名专家学者、行业翘楚在内的优秀师资队伍。
学校是吉林省特色高水平应用型大学建设高校,是吉林省博士授权点立项建设单位。拥有体育学一级学科硕士学位授权点和体育硕士、教育硕士两个专业学位授权点。在教育部第四轮、第五轮学科评估中,我校“体育学”一级学科评估结果均位列B级行列。在校友会2023体育类大学学术排行榜中位列第三,为“四星级”大学。
学校现有14个本科专业,9个专科专业,覆盖教育学、管理学、艺术学、理学、法学五大学科门类。在全国体育院校中率先实现了“中职—高职—本科—研究生”全人才链培养,搭建起了服务运动健康行业需求的人才培养“立交桥”,开启了学校办学与地方经济发展对接,学校专业设计与区域主导产业对接,人才培养目标与行业需求对接,人才培养规格与工作岗位标准对接的转型发展新征程,被誉为“体育专业院校转型发展的风向标”。
学校拥有精良的教学科研平台,拥有国家体育总局体育社会科学重点研究基地、吉林省重大需求协同创新中心、吉林省高校重点实验室、吉林省特色文化研究基地、吉林省社会科学重点领域研究基地、吉林省高校人文社科重点研究基地、吉林省高等学校工程创新训练中心、吉林省高等教育研究基地等省部级以上科研教研平台18个。拥有“体育科学化训练”“体育管理学”等吉林省高校创新团队、省级优秀教学团队10个。
近年来,学校在高等学校本科教学质量与教学改革工程建设取得了一系列标志性成果,获批国家一流专业建设点5个,省级一流专业建设点4个,主持获得国家级教学成果奖3项,省部级教学成果奖18项,获得全国教育科学优秀成果一等奖等省部级以上奖励多项;主持国家级精品课程2门,国家级一流课程3门,省部级精品课程12门,省级优秀课程29门,省级一流课程7门;主编国家级精品教材1部;建设省级优秀教学团队8个,省级普通高等学校实验教学示范中心3个;省级人才培养模式创新实验区3个;省级大学生实践教育基地2个。
学校竞赛成绩卓著,学校的拳击、散打、滑雪、跆拳道、射击、射箭、游泳、体育舞蹈等高水平运动队在国内外重大比赛中创造一系列优异成绩,其中拳击队、散打队、自由式滑雪空中技巧队已达国际水平。建校以来培养了世锦赛女子举重冠军李亚娟,世锦赛、世界杯女子速滑冠军叶乔波,世锦赛女子花样滑冰冠军陈露,世锦赛、世界杯短道速滑冠军李佳军,世锦赛、世界杯女子拳击冠军李金子,世锦赛女子散打冠军鄂美蝶、刘玲玲,奥运会场地自行车女子团体竞速冠军宫金杰、平昌冬奥会短道速滑冠军武大靖、射箭世锦赛男子团体反曲弓决赛冠军魏绍轩等一大批世界冠军,为国家赢得了荣誉。
学校党建、思想政治和精神文明建设工作成效显著,2015年被评为“全国文明单位”,2016年学校党委被评为“全省高校先进基层党组织”,学校连续八年获得“全国社会实践先进单位”荣誉称号。
学校国际交流日益活跃,近年来,连续举办多次国际学术会议,先后与美国、韩国、日本、法国、台湾地区等一些国家和地方的高等院校和科研院所建立了校际友好关系,每年互派教师、学生开展访学和交流活动。
站在新的历史起点上,学校将以习近平新时代中国特色社会主义思想为指导,坚守梦想,不忘初心、牢记使命,秉承“创新、协调、绿色、开放、共享”的发展理念,坚持“学术立校、人才强校、特色固校、文化兴校、依法治校”的办学思路,主动服务国家和区域发展战略,努力把学校建成规模、质量、结构、效益协调发展、具有现代大学治理体系、办学特色鲜明、综合实力较强的地方性特色高水平应用型体育大学,成为高素质应用型人才培养、高水平应用研究、高层次决策咨询以及高品位文化建设的重要基地,在服务“体育强国”“健康中国”等国家战略和吉林省高质量发展中体现新担当、实现新突破、展现新作为。
二、专业简介
(一)运动训练专业(国家级一流本科专业建设点)
1.培养目标:必须掌握专项运动教学、训练、竞赛、体育运动与健康促进的基本理论与方法,具备较强的专项运动技能、运动康复技能和运动训练指导及竞赛组织能力,能胜任专项运动教学、训练和竞赛工作,具有健全人格和明显社会竞争力的高素质体育应用型人才。
2.主干学科:体育学、教育学、心理学。
3.核心课程:运动训练学、运动选材学、运动技能学习与控制、体育竞赛学、运动训练管理学、体育心理学、运动项目理论与实践、专项理论与实践等。
4.学制:四年
5.修业年限:四至六年
6.授予学位:教育学学士
7.学费:9900元/学年/生(学费标准如有变化,以吉林省物价局批复为准)
(二)武术与民族传统体育专业(吉林省一流本科专业建设点)
1.培养目标:本专业面向区域和国家发展战略,培养具有坚定政治信念,良好职业素养,德智体美劳全面发展,具有武术、养生、民族民间体育传承能力,能够在武术与民族传统体育教学训练、健康服务、俱乐部经营与管理等职业领域从事相关工作,具备弘扬中华民族传统体育文化,促进武术与民族传统体育现代化发展的高素质应用型人才。
2.主干学科:教育学、体育学。
3.核心课程:中国武术导论、民族传统体育概论、中国传统养生理论、中国武术史、专项运动理论与实践等。
4.学制:四年
5.修业年限:四至六年
6.授予学位:教育学学士
7.学费:9900元/学年/生(学费标准如有变化,以吉林省物价局批复为准)
三、报名条件
1.符合2025年普通高等学校招生考试(以下简称普通高考)报名条件,且已参加生源所在地省级招生考试机构组织的普通高考报名(具体按各省级招生考试机构要求执行)。
2.具备《2025年普通高等学校运动训练、武术与民族传统体育专业招生管理办法》(以下简称《管理办法》)所列运动训练、武术与民族传统体育专业招生项目的二级(含)以上运动员技术等级称号。考生运动员技术等级以“国家体育总局运动员技术等级系统”公示的数据信息为准。考生本人的运动员技术等级项目应与报考的招生项目一致,考生如具备所报考项目的多个运动员技术等级证书,报名时需填报所有符合报名要求的运动员技术等级证书。
3.2025年报名考生的等级证书审批日期为:冬季项目为2015年1月1日至2025年1月7日;夏季项目(含武术与民族传统体育专业项目,下同)为2015年1月1日至2025年3月10日。
4.不在兴奋剂违规禁赛期内,以体育总局反兴奋剂中心核查结果为准。
5.遵守中华人民共和国宪法和法律,心理和身体健康,符合《普通高等学校招生体检工作指导意见》(教学(2003)3号)文件要求及相关补充规定。
四、招生地域、计划及培养层次
2025年继续面向全国31个省(直辖市、自治区)招收运动训练、武术与民族传统体育专业本科生,学校不列分省计划,运动训练专业拟招收765人(含保送录取学生),武术与民族传统体育专业拟招收85人(含保送录取学生),最终招生计划以上级主管部门核定为准;修满规定课程并达到毕业要求的学生,由学校颁发教育部承认的本科毕业文凭,达到学士学位授予条件者授予教育学学士学位。
五、招生专业、项目及运动员技术等级
1.运动训练专业
冬季项目:速度滑冰、短道速滑、花样滑冰、冰球、冰壶、越野滑雪、高山滑雪、跳台滑雪、自由式滑雪(空中技巧、雪上技巧)、冬季两项、单板滑雪(平行大回转、U型场地)招收二级(含)以上运动等级考生。
其他项目:柔道、自由式摔跤、古典式摔跤、拳击、跆拳道、田径、游泳、蹼泳、公开水域游泳、体操、艺术体操、技巧、棒球、垒球、足球(十一人制)、篮球(五人制、三人制)、排球、乒乓球、羽毛球、网球、高尔夫球招收二级(含)以上运动等级考生。
举重、曲棍球、赛艇、皮划艇静水、射击、射箭、场地自行车、公路自行车只招收一级(含)以上运动等级考生。
2.武术与民族传统体育专业
武术套路、武术散打招收二级(含)以上运动等级考生。
中国式摔跤招收运动健将(含)以上运动等级考生。
3.我校对录取的非吉林省现役专业运动员进行全日制教育培养,不按照吉林省学籍化运动员管理方式培养,请非吉林省现役专业运动员慎重报名。
4.新生入学后,如招生专项不能满足开班条件,将根据我校开设专项班情况进行分流,所涉及学生根据个人申请调整至其他专项班。
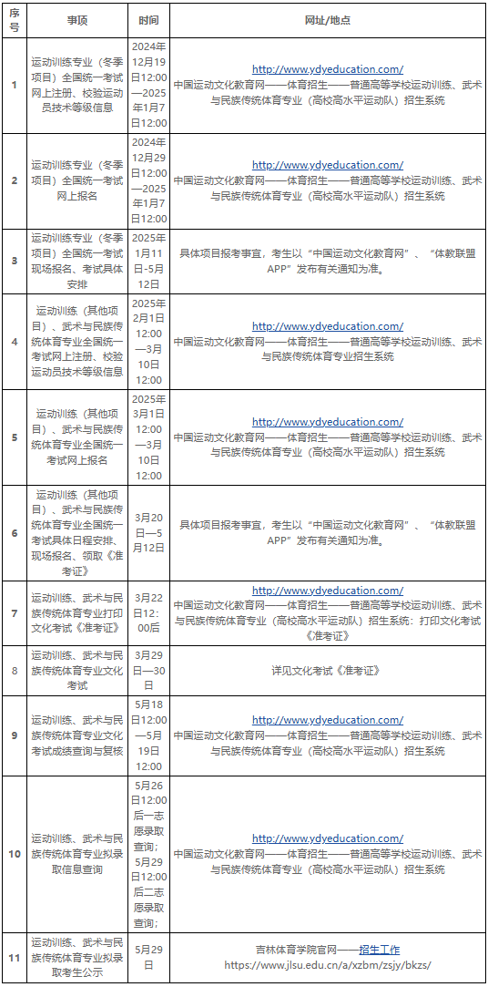
六、考生注册、专业报考事宜操作时间流程简表

七、报考费用
已完成注册的考生应通过“体育单招系统”签订《反兴奋剂承诺书》、填报志愿并缴纳考试费。拒不签订《反兴奋剂承诺书》的考生,视为主动放弃考试资格。考生完成缴费视为报名成功,完成缴费后,考生不得再对报名信息进行修改。考生须按普通高等学校运动训练、武术与民族传统体育专业招生管理系统显示金额,缴纳体育和文化考试费用;考生须在报名截止时间前完成在线缴费。
八、文化考试
考生均须参加高考报名所在地省级招生考试机构组织的运动训练、武术与民族传统体育专业文化考试,考生可于3月22日12:00后登录“中国运动文化教育网”—“体育招生”—“普通高等学校运动训练、武术与民族传统体育专业(高校高水平运动队)招生系统”打印文化考试《准考证》。

九、录取原则
1.我校根据报考生源情况和学校专业发展需求制定分项目招生计划,分项目招生计划将根据报考生源情况和学校专业发展需求于3月20日公布。田径项目按田赛、径赛、全能分开进行录取,足球项目按守门员和非守门员分开进行录取,排球项目按自由人和非自由人分开进行录取;项目之间的录取分数不可进行横向比较。
2.按照体育总局办公厅、教育部办公厅《2025年普通高等学校运动训练、武术与民族传统体育专业招生管理办法》规定,根据学校发展需求;确定我校录取控制分数线:文化课考试成绩为180分,体育考试成绩为40分。考生在达到我校划定的录取控制分数线基础上,分项目依据考生填报志愿顺序按综合分数择优录取;如有综合分数同分时,按体育成绩择优录取;体育成绩再相同时,按文化课成绩择优录取;文化课成绩再相同时,按语文、数学、英语、政治单科成绩顺序依次择优录取(先录取一志愿,如未完成学校招生计划,再录取第二志愿)。
录取综合分数:文化成绩(折合百分制后)和体育考试成绩3:7比例进行综合评价,计算考生录取综合分;具体公式:综合分=(文化成绩/6)×30%+体育专项成绩×70%。综合分计算时保留小数点后两位,采用四舍五入计数保留法。
3.对持有一级运动员技术等级证书的考生,可在我校文化成绩最低录取控制分数线下降低30分录取,对持有运动健将技术等级证书的考生,可在我校文化成绩最低录取控制线下降低50分录取。
4.如个别项目在二志愿还未完成录取计划数时,剩余计划将在本专业内由高到低排序择优录取,且该项目录取分数不能低于对应项目一志愿录取综合分数线;如有综合分数同分时,按体育成绩择优录取;体育成绩再相同时,按文化课成绩择优录取;文化课成绩再相同时,按语文、数学、英语、政治单科成绩顺序依次择优录取。
5.按照教育部、国家体育总局文件要求,考生若已报名运动训练、武术与民族传统体育专业志愿并被我校录取,不得放弃录取资格,同时不再参加普通高考及高校高水平运动队的录取。
十、保送录取运动员
具体请参照《吉林体育学院2025年保送录取优秀运动员招生简章》。
十一、其他注意事项
1.我校严格按照国家体育总局、教育部相关文件规定进行招生考试和录取,不向考生收取除国家规定费用之外的任何费用;我校未委托任何单位、社会中介机构或个人参与我校的招生宣传、考试、录取等工作;我校从未和任何单位或个人进行合作开设任何形式的“签约保过班”“预科班”“培训班”“培训基地”等,特此声明,希望广大考生及家长提高警惕,严防上当受骗。
2.入学报到后,我校将进行新生入学资格复查。对复查不合格或弄虚作假者,一经查实,按教育部相关规定取消入学资格;已经报到入学的,取消学籍;构成犯罪的,依法追究刑事责任。
3.本简章由吉林体育学院招生就业处负责解释,若国家体育总局、教育部及生源所在地省级招生考试机构对运动训练、武术与民族传统体育专业招生有新的规定,我校将按最新规定进行调整。本办法未涉及到的事项,按国家体育总局、教育部有关文件执行。
十二、联系方式
联系电话:0431-85267666
学校邮编:130022
学校地址:吉林省长春市南关区自由大路2476号(南岭校区)
吉林省长春市经济技术开发区临河街5699号(临河校区)
吉林体育学院招生就业处
2024年12月26日
普通高等学校运动训练、武术与民族传统体育专业招生(简称体育单招)考试是普通高等学校招生工作的一部分。根据体育总局办公厅、教育部办公厅《2025年普通高等学校运动训练、武术与民族传统体育专业招生管理办法》(体科字〔2024〕256号)的通知要求,经上级主管部门批准,结合学校实际情况,制定本简章。
一、学校简介
学校全称:吉林体育学院
办学类型:公办普通本科学校
办学层次:本科
学校代码:10208
吉林体育学院成立于1958年,地处环境优美、四季分明的吉林省长春市,是吉林省唯一一所高等体育专业院校。2004年,经吉林省人民政府批准,原吉林省体育运动学校并入吉林体育学院。建校六十多年来,学校始终坚持社会主义办学方向,落实立德树人根本任务,培养了各级各类优秀体育人才数万人,为国家和区域体育事业发展及经济社会发展做出了重要贡献。
学校现有南岭和临河两个校区,两校区占地面积62.7万平方米。
学校现有各类全日制学生万余人,教职工近600人。 拥有一支涵盖国家“万人计划”哲学社会科学领军人才、国家“四个一批”人才工程入选者、国务院政府特殊津贴专家、长白山学者、省资深高级专家、省高级专家、省教学名师、省拔尖创新人才、省有突出贡献的中青年专业技术人才、国家体育运动奖章获得者等著名专家学者、行业翘楚在内的优秀师资队伍。
学校是吉林省特色高水平应用型大学建设高校,是吉林省博士授权点立项建设单位。拥有体育学一级学科硕士学位授权点和体育硕士、教育硕士两个专业学位授权点。在教育部第四轮、第五轮学科评估中,我校“体育学”一级学科评估结果均位列B级行列。在校友会2023体育类大学学术排行榜中位列第三,为“四星级”大学。
学校现有14个本科专业,9个专科专业,覆盖教育学、管理学、艺术学、理学、法学五大学科门类。在全国体育院校中率先实现了“中职—高职—本科—研究生”全人才链培养,搭建起了服务运动健康行业需求的人才培养“立交桥”,开启了学校办学与地方经济发展对接,学校专业设计与区域主导产业对接,人才培养目标与行业需求对接,人才培养规格与工作岗位标准对接的转型发展新征程,被誉为“体育专业院校转型发展的风向标”。
学校拥有精良的教学科研平台,拥有国家体育总局体育社会科学重点研究基地、吉林省重大需求协同创新中心、吉林省高校重点实验室、吉林省特色文化研究基地、吉林省社会科学重点领域研究基地、吉林省高校人文社科重点研究基地、吉林省高等学校工程创新训练中心、吉林省高等教育研究基地等省部级以上科研教研平台18个。拥有“体育科学化训练”“体育管理学”等吉林省高校创新团队、省级优秀教学团队10个。
近年来,学校在高等学校本科教学质量与教学改革工程建设取得了一系列标志性成果,获批国家一流专业建设点5个,省级一流专业建设点4个,主持获得国家级教学成果奖3项,省部级教学成果奖18项,获得全国教育科学优秀成果一等奖等省部级以上奖励多项;主持国家级精品课程2门,国家级一流课程3门,省部级精品课程12门,省级优秀课程29门,省级一流课程7门;主编国家级精品教材1部;建设省级优秀教学团队8个,省级普通高等学校实验教学示范中心3个;省级人才培养模式创新实验区3个;省级大学生实践教育基地2个。
学校竞赛成绩卓著,学校的拳击、散打、滑雪、跆拳道、射击、射箭、游泳、体育舞蹈等高水平运动队在国内外重大比赛中创造一系列优异成绩,其中拳击队、散打队、自由式滑雪空中技巧队已达国际水平。建校以来培养了世锦赛女子举重冠军李亚娟,世锦赛、世界杯女子速滑冠军叶乔波,世锦赛女子花样滑冰冠军陈露,世锦赛、世界杯短道速滑冠军李佳军,世锦赛、世界杯女子拳击冠军李金子,世锦赛女子散打冠军鄂美蝶、刘玲玲,奥运会场地自行车女子团体竞速冠军宫金杰、平昌冬奥会短道速滑冠军武大靖、射箭世锦赛男子团体反曲弓决赛冠军魏绍轩等一大批世界冠军,为国家赢得了荣誉。
学校党建、思想政治和精神文明建设工作成效显著,2015年被评为“全国文明单位”,2016年学校党委被评为“全省高校先进基层党组织”,学校连续八年获得“全国社会实践先进单位”荣誉称号。
学校国际交流日益活跃,近年来,连续举办多次国际学术会议,先后与美国、韩国、日本、法国、台湾地区等一些国家和地方的高等院校和科研院所建立了校际友好关系,每年互派教师、学生开展访学和交流活动。
站在新的历史起点上,学校将以习近平新时代中国特色社会主义思想为指导,坚守梦想,不忘初心、牢记使命,秉承“创新、协调、绿色、开放、共享”的发展理念,坚持“学术立校、人才强校、特色固校、文化兴校、依法治校”的办学思路,主动服务国家和区域发展战略,努力把学校建成规模、质量、结构、效益协调发展、具有现代大学治理体系、办学特色鲜明、综合实力较强的地方性特色高水平应用型体育大学,成为高素质应用型人才培养、高水平应用研究、高层次决策咨询以及高品位文化建设的重要基地,在服务“体育强国”“健康中国”等国家战略和吉林省高质量发展中体现新担当、实现新突破、展现新作为。
二、专业简介
(一)运动训练专业(国家级一流本科专业建设点)
1.培养目标:必须掌握专项运动教学、训练、竞赛、体育运动与健康促进的基本理论与方法,具备较强的专项运动技能、运动康复技能和运动训练指导及竞赛组织能力,能胜任专项运动教学、训练和竞赛工作,具有健全人格和明显社会竞争力的高素质体育应用型人才。
2.主干学科:体育学、教育学、心理学。
3.核心课程:运动训练学、运动选材学、运动技能学习与控制、体育竞赛学、运动训练管理学、体育心理学、运动项目理论与实践、专项理论与实践等。
4.学制:四年
5.修业年限:四至六年
6.授予学位:教育学学士
7.学费:9900元/学年/生(学费标准如有变化,以吉林省物价局批复为准)
(二)武术与民族传统体育专业(吉林省一流本科专业建设点)
1.培养目标:本专业面向区域和国家发展战略,培养具有坚定政治信念,良好职业素养,德智体美劳全面发展,具有武术、养生、民族民间体育传承能力,能够在武术与民族传统体育教学训练、健康服务、俱乐部经营与管理等职业领域从事相关工作,具备弘扬中华民族传统体育文化,促进武术与民族传统体育现代化发展的高素质应用型人才。
2.主干学科:教育学、体育学。
3.核心课程:中国武术导论、民族传统体育概论、中国传统养生理论、中国武术史、专项运动理论与实践等。
4.学制:四年
5.修业年限:四至六年
6.授予学位:教育学学士
7.学费:9900元/学年/生(学费标准如有变化,以吉林省物价局批复为准)
三、报名条件
1.符合2025年普通高等学校招生考试(以下简称普通高考)报名条件,且已参加生源所在地省级招生考试机构组织的普通高考报名(具体按各省级招生考试机构要求执行)。
2.具备《2025年普通高等学校运动训练、武术与民族传统体育专业招生管理办法》(以下简称《管理办法》)所列运动训练、武术与民族传统体育专业招生项目的二级(含)以上运动员技术等级称号。考生运动员技术等级以“国家体育总局运动员技术等级系统”公示的数据信息为准。考生本人的运动员技术等级项目应与报考的招生项目一致,考生如具备所报考项目的多个运动员技术等级证书,报名时需填报所有符合报名要求的运动员技术等级证书。
3.2025年报名考生的等级证书审批日期为:冬季项目为2015年1月1日至2025年1月7日;夏季项目(含武术与民族传统体育专业项目,下同)为2015年1月1日至2025年3月10日。
4.不在兴奋剂违规禁赛期内,以体育总局反兴奋剂中心核查结果为准。
5.遵守中华人民共和国宪法和法律,心理和身体健康,符合《普通高等学校招生体检工作指导意见》(教学(2003)3号)文件要求及相关补充规定。
四、招生地域、计划及培养层次
2025年继续面向全国31个省(直辖市、自治区)招收运动训练、武术与民族传统体育专业本科生,学校不列分省计划,运动训练专业拟招收765人(含保送录取学生),武术与民族传统体育专业拟招收85人(含保送录取学生),最终招生计划以上级主管部门核定为准;修满规定课程并达到毕业要求的学生,由学校颁发教育部承认的本科毕业文凭,达到学士学位授予条件者授予教育学学士学位。
五、招生专业、项目及运动员技术等级
1.运动训练专业
冬季项目:速度滑冰、短道速滑、花样滑冰、冰球、冰壶、越野滑雪、高山滑雪、跳台滑雪、自由式滑雪(空中技巧、雪上技巧)、冬季两项、单板滑雪(平行大回转、U型场地)招收二级(含)以上运动等级考生。
其他项目:柔道、自由式摔跤、古典式摔跤、拳击、跆拳道、田径、游泳、蹼泳、公开水域游泳、体操、艺术体操、技巧、棒球、垒球、足球(十一人制)、篮球(五人制、三人制)、排球、乒乓球、羽毛球、网球、高尔夫球招收二级(含)以上运动等级考生。
举重、曲棍球、赛艇、皮划艇静水、射击、射箭、场地自行车、公路自行车只招收一级(含)以上运动等级考生。
2.武术与民族传统体育专业
武术套路、武术散打招收二级(含)以上运动等级考生。
中国式摔跤招收运动健将(含)以上运动等级考生。
3.我校对录取的非吉林省现役专业运动员进行全日制教育培养,不按照吉林省学籍化运动员管理方式培养,请非吉林省现役专业运动员慎重报名。
4.新生入学后,如招生专项不能满足开班条件,将根据我校开设专项班情况进行分流,所涉及学生根据个人申请调整至其他专项班。
六、考生注册、专业报考事宜操作时间流程简表

七、报考费用
已完成注册的考生应通过“体育单招系统”签订《反兴奋剂承诺书》、填报志愿并缴纳考试费。拒不签订《反兴奋剂承诺书》的考生,视为主动放弃考试资格。考生完成缴费视为报名成功,完成缴费后,考生不得再对报名信息进行修改。考生须按普通高等学校运动训练、武术与民族传统体育专业招生管理系统显示金额,缴纳体育和文化考试费用;考生须在报名截止时间前完成在线缴费。
八、文化考试
考生均须参加高考报名所在地省级招生考试机构组织的运动训练、武术与民族传统体育专业文化考试,考生可于3月22日12:00后登录“中国运动文化教育网”—“体育招生”—“普通高等学校运动训练、武术与民族传统体育专业(高校高水平运动队)招生系统”打印文化考试《准考证》。

九、录取原则
1.我校根据报考生源情况和学校专业发展需求制定分项目招生计划,分项目招生计划将根据报考生源情况和学校专业发展需求于3月20日公布。田径项目按田赛、径赛、全能分开进行录取,足球项目按守门员和非守门员分开进行录取,排球项目按自由人和非自由人分开进行录取;项目之间的录取分数不可进行横向比较。
2.按照体育总局办公厅、教育部办公厅《2025年普通高等学校运动训练、武术与民族传统体育专业招生管理办法》规定,根据学校发展需求;确定我校录取控制分数线:文化课考试成绩为180分,体育考试成绩为40分。考生在达到我校划定的录取控制分数线基础上,分项目依据考生填报志愿顺序按综合分数择优录取;如有综合分数同分时,按体育成绩择优录取;体育成绩再相同时,按文化课成绩择优录取;文化课成绩再相同时,按语文、数学、英语、政治单科成绩顺序依次择优录取(先录取一志愿,如未完成学校招生计划,再录取第二志愿)。
录取综合分数:文化成绩(折合百分制后)和体育考试成绩3:7比例进行综合评价,计算考生录取综合分;具体公式:综合分=(文化成绩/6)×30%+体育专项成绩×70%。综合分计算时保留小数点后两位,采用四舍五入计数保留法。
3.对持有一级运动员技术等级证书的考生,可在我校文化成绩最低录取控制分数线下降低30分录取,对持有运动健将技术等级证书的考生,可在我校文化成绩最低录取控制线下降低50分录取。
4.如个别项目在二志愿还未完成录取计划数时,剩余计划将在本专业内由高到低排序择优录取,且该项目录取分数不能低于对应项目一志愿录取综合分数线;如有综合分数同分时,按体育成绩择优录取;体育成绩再相同时,按文化课成绩择优录取;文化课成绩再相同时,按语文、数学、英语、政治单科成绩顺序依次择优录取。
5.按照教育部、国家体育总局文件要求,考生若已报名运动训练、武术与民族传统体育专业志愿并被我校录取,不得放弃录取资格,同时不再参加普通高考及高校高水平运动队的录取。
十、保送录取运动员
具体请参照《吉林体育学院2025年保送录取优秀运动员招生简章》。
十一、其他注意事项
1.我校严格按照国家体育总局、教育部相关文件规定进行招生考试和录取,不向考生收取除国家规定费用之外的任何费用;我校未委托任何单位、社会中介机构或个人参与我校的招生宣传、考试、录取等工作;我校从未和任何单位或个人进行合作开设任何形式的“签约保过班”“预科班”“培训班”“培训基地”等,特此声明,希望广大考生及家长提高警惕,严防上当受骗。
2.入学报到后,我校将进行新生入学资格复查。对复查不合格或弄虚作假者,一经查实,按教育部相关规定取消入学资格;已经报到入学的,取消学籍;构成犯罪的,依法追究刑事责任。
3.本简章由吉林体育学院招生就业处负责解释,若国家体育总局、教育部及生源所在地省级招生考试机构对运动训练、武术与民族传统体育专业招生有新的规定,我校将按最新规定进行调整。本办法未涉及到的事项,按国家体育总局、教育部有关文件执行。
十二、联系方式
联系电话:0431-85267666
学校邮编:130022
学校地址:吉林省长春市南关区自由大路2476号(南岭校区)
吉林省长春市经济技术开发区临河街5699号(临河校区)
吉林体育学院招生就业处
2024年12月26日