广西大学坐落于风景如画的广西首府南宁,是广西办学历史最悠久、规模最大的综合性大学,是广西唯一的国家“211工程”建设学校,“双一流”建设高校,教育部和广西壮族自治区人民政府“部区合建”高校,是教育部、国家体育总局批准设立运动训练专业的高校之一。
学校学科门类齐全,涵盖哲、经、法、教、文、理、工、农、医、管、艺等11个门类。现有1个“世界一流”建设学科、2个“部区合建”一流学科群,2个国家重点学科,1个国家重点(培育)学科,46个国家级一流本科专业建设点,33个自治区级一流本科专业建设点;19个一级学科博士点,1个专业学位博士点,38个一级学科硕士点和14个博士后科研流动站。工程学、材料科学、农业科学、植物与动物学、化学科学、环境科学/生态学和生物与生物化学7个学科进入ESI全球排名前1%。
广西大学体育学院现有运动训练一个本科专业,一个体育学硕士点,有专任教师52人,其中教授3人,副教授18人,博士9人,在读博士3人,硕士27人,教师中有国家级及以上裁判员5人,在校本科生263人。
学校于2002年获批为高水平运动队试办高校,现有篮球、羽毛球、乒乓球、游泳项目高水平运动队,以及男子足球、网球、健美操、田径等校高水平建设运动队。近年来,先后在世界体操锦标赛(1金)、雅加达亚运会(1铜)、世界大学生运动会(2金1铜)、第十四届全国学生运动会(1金1银4铜)、第一届全国学生(青年)运动会(1金1铜)等国内外大赛屡创佳绩。
根据《体育总局办公厅教育部办公厅关于印发〈2024年普通高等学校运动训练、武术与民族传统体育专业招生管理办法〉的通知》(体科字〔2023〕188号)的要求,2024年我校运动训练专业继续面向全国实行单独招生。
一、报考条件
1.符合2024年普通高考报名条件,且已参加生源所在地省级招生考试部门组织的普通高考报名。
2.具备与我校招生项目要求对应的运动员技术等级资格。考生运动员技术等级以“国家体育总局运动员技术等级系统”公示的数据信息为准。
报名考生的等级证书审批日期为2014年1月1日至2024年3月10日。
3.考生身体健康,符合《普通高等学校招生体检工作指导意见》(教学〔2003〕3号)文件规定。
二、招生计划
2024年运动训练专业招生计划为70人。
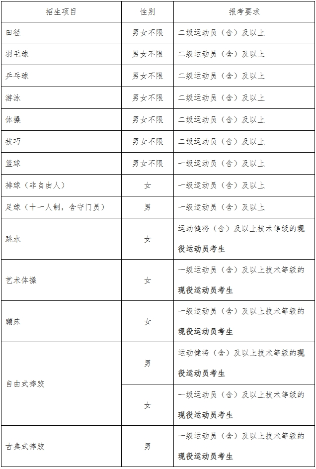
三、招生项目

注:1.跳水、艺术体操、蹦床、自由式摔跤、古典式摔跤项目仅限广西壮族自治区专业队现役队员报考,非广西壮族自治区专业队现役队员不予录取。
2.篮球项目考生使用篮球或三人篮球运动员技术等级证书均可报名,按照篮球项目考试方法与评分标准参加篮球专项考试。
四、注册报名办法及注意事项
1.注册报名地址:“中国运动文化教育网”(www.ydyeducation.com)或“体教联盟APP”中“普通高等学校运动训练、武术与民族传统体育专业招生系统”(以下简称“体育单招系统”)。
2.注册时间:2024年2月1日12:00至3月10日12:00。
3.报名及填报志愿时间:2024年3月1日12:00至3月10日12:00。
已完成注册的考生通过“体育单招系统”签订《反兴奋剂承诺书》、填报志愿并缴纳考试费。考生完成缴费视为报名成功,完成缴费后,考生不得再对报名信息进行修改。
五、考试办法及科目
(一)文化考试
1.文化考试科目:语文、数学、政治、英语
2.文化考试时间:2024年3月30日、31日
3.文化考试地点:考生于2024年3月23日12:00后登录“体育单招系统”打印文化考试准考证,按照准考证上的考点信息参加文化考试。
(二)体育专项考试
体育专项考试执行国家体育总局制定的《普通高等学校运动训练、武术与民族传统体育专业体育专项考试方法与评分标准(2024版)》。
考试时间、地点:考试时间为2024年3月20日至5月12日期间,具体时间、地点以及打印体育专项考试准考证等事宜,以国家体育总局“中国运动文化教育网”“体教联盟APP”公布内容为准。
六、录取
1.根据教育部和国家体育总局有关文件规定,运动训练专业实行提前单独考试录取。
2.根据教育部和国家体育总局规定,文化成绩录取控制分数线不低于180分,体育专项成绩录取控制分数线不低于40分,其中田径项目专项成绩不低于85分,男子篮球项目专项成绩不低于73分。
对具备一级运动员技术等级资格的考生,其文化考试成绩可在我校最低录取控制线下降低30分录取;具备运动健将技术等级资格的考生,其文化考试成绩可在我校最低录取控制线下降低50分录取。
3.在文化考试成绩和体育专项考试成绩达到最低录取控制分数线基础上,依据考生的文体综合分[文体综合分=(文化成绩/6)×30%+体育专项成绩×70%]从高到低择优录取第一志愿填报我校的考生;如一志愿招生计划未完成,则录取第二志愿填报我校的考生。综合分相同时,依次按体育专项成绩、文化考试成绩、语文科目考试成绩、数学科目考试成绩、政治科目考试成绩、英语科目考试成绩由高到低排序。
各项目之间的录取分数不进行横向比较。
4.田径项目按田赛、径赛根据考生实际情况按男女分别进行排序录取;羽毛球、乒乓球、篮球项目,根据考生实际情况按男女分别进行排序录取;足球项目的非守门员与守门员,根据考生实际情况分别进行排序录取。
5.考生若已报名运动训练、武术与民族传统体育专业志愿并被录取,不再参加普通高考及高校高水平运动队的录取。
6.录取工作于2024年5月29日前完成。
7.新生报到后,我校将根据教育部文件规定进行新生入学资格审查和专业复测工作。对于在报名、考试、体检等环节中以弄虚作假手段取得录取资格的新生,我校将取消其录取资格,并依据有关规定进行处理。
七、其他说明
1.学费标准
收费标准按照广西壮族自治区物价局核定的收费标准执行。
2.招收的广西现役运动员培养地点安排在广西壮族自治区体育局江南训练基地。
3.联系方式
广西大学教务处
联系电话:0771-3232999
广西大学体育学院
联系电话:0771-3232824
地址:南宁市大学东路100号,邮编:530004
八、若国家有关政策有变化,以国家和上级有关政策为准。本招生简章由广西大学教务处负责解释。
广西大学坐落于风景如画的广西首府南宁,是广西办学历史最悠久、规模最大的综合性大学,是广西唯一的国家“211工程”建设学校,“双一流”建设高校,教育部和广西壮族自治区人民政府“部区合建”高校,是教育部、国家体育总局批准设立运动训练专业的高校之一。
学校学科门类齐全,涵盖哲、经、法、教、文、理、工、农、医、管、艺等11个门类。现有1个“世界一流”建设学科、2个“部区合建”一流学科群,2个国家重点学科,1个国家重点(培育)学科,46个国家级一流本科专业建设点,33个自治区级一流本科专业建设点;19个一级学科博士点,1个专业学位博士点,38个一级学科硕士点和14个博士后科研流动站。工程学、材料科学、农业科学、植物与动物学、化学科学、环境科学/生态学和生物与生物化学7个学科进入ESI全球排名前1%。
广西大学体育学院现有运动训练一个本科专业,一个体育学硕士点,有专任教师52人,其中教授3人,副教授18人,博士9人,在读博士3人,硕士27人,教师中有国家级及以上裁判员5人,在校本科生263人。
学校于2002年获批为高水平运动队试办高校,现有篮球、羽毛球、乒乓球、游泳项目高水平运动队,以及男子足球、网球、健美操、田径等校高水平建设运动队。近年来,先后在世界体操锦标赛(1金)、雅加达亚运会(1铜)、世界大学生运动会(2金1铜)、第十四届全国学生运动会(1金1银4铜)、第一届全国学生(青年)运动会(1金1铜)等国内外大赛屡创佳绩。
根据《体育总局办公厅教育部办公厅关于印发〈2024年普通高等学校运动训练、武术与民族传统体育专业招生管理办法〉的通知》(体科字〔2023〕188号)的要求,2024年我校运动训练专业继续面向全国实行单独招生。
一、报考条件
1.符合2024年普通高考报名条件,且已参加生源所在地省级招生考试部门组织的普通高考报名。
2.具备与我校招生项目要求对应的运动员技术等级资格。考生运动员技术等级以“国家体育总局运动员技术等级系统”公示的数据信息为准。
报名考生的等级证书审批日期为2014年1月1日至2024年3月10日。
3.考生身体健康,符合《普通高等学校招生体检工作指导意见》(教学〔2003〕3号)文件规定。
二、招生计划
2024年运动训练专业招生计划为70人。
三、招生项目

注:1.跳水、艺术体操、蹦床、自由式摔跤、古典式摔跤项目仅限广西壮族自治区专业队现役队员报考,非广西壮族自治区专业队现役队员不予录取。
2.篮球项目考生使用篮球或三人篮球运动员技术等级证书均可报名,按照篮球项目考试方法与评分标准参加篮球专项考试。
四、注册报名办法及注意事项
1.注册报名地址:“中国运动文化教育网”(www.ydyeducation.com)或“体教联盟APP”中“普通高等学校运动训练、武术与民族传统体育专业招生系统”(以下简称“体育单招系统”)。
2.注册时间:2024年2月1日12:00至3月10日12:00。
3.报名及填报志愿时间:2024年3月1日12:00至3月10日12:00。
已完成注册的考生通过“体育单招系统”签订《反兴奋剂承诺书》、填报志愿并缴纳考试费。考生完成缴费视为报名成功,完成缴费后,考生不得再对报名信息进行修改。
五、考试办法及科目
(一)文化考试
1.文化考试科目:语文、数学、政治、英语
2.文化考试时间:2024年3月30日、31日
3.文化考试地点:考生于2024年3月23日12:00后登录“体育单招系统”打印文化考试准考证,按照准考证上的考点信息参加文化考试。
(二)体育专项考试
体育专项考试执行国家体育总局制定的《普通高等学校运动训练、武术与民族传统体育专业体育专项考试方法与评分标准(2024版)》。
考试时间、地点:考试时间为2024年3月20日至5月12日期间,具体时间、地点以及打印体育专项考试准考证等事宜,以国家体育总局“中国运动文化教育网”“体教联盟APP”公布内容为准。
六、录取
1.根据教育部和国家体育总局有关文件规定,运动训练专业实行提前单独考试录取。
2.根据教育部和国家体育总局规定,文化成绩录取控制分数线不低于180分,体育专项成绩录取控制分数线不低于40分,其中田径项目专项成绩不低于85分,男子篮球项目专项成绩不低于73分。
对具备一级运动员技术等级资格的考生,其文化考试成绩可在我校最低录取控制线下降低30分录取;具备运动健将技术等级资格的考生,其文化考试成绩可在我校最低录取控制线下降低50分录取。
3.在文化考试成绩和体育专项考试成绩达到最低录取控制分数线基础上,依据考生的文体综合分[文体综合分=(文化成绩/6)×30%+体育专项成绩×70%]从高到低择优录取第一志愿填报我校的考生;如一志愿招生计划未完成,则录取第二志愿填报我校的考生。综合分相同时,依次按体育专项成绩、文化考试成绩、语文科目考试成绩、数学科目考试成绩、政治科目考试成绩、英语科目考试成绩由高到低排序。
各项目之间的录取分数不进行横向比较。
4.田径项目按田赛、径赛根据考生实际情况按男女分别进行排序录取;羽毛球、乒乓球、篮球项目,根据考生实际情况按男女分别进行排序录取;足球项目的非守门员与守门员,根据考生实际情况分别进行排序录取。
5.考生若已报名运动训练、武术与民族传统体育专业志愿并被录取,不再参加普通高考及高校高水平运动队的录取。
6.录取工作于2024年5月29日前完成。
7.新生报到后,我校将根据教育部文件规定进行新生入学资格审查和专业复测工作。对于在报名、考试、体检等环节中以弄虚作假手段取得录取资格的新生,我校将取消其录取资格,并依据有关规定进行处理。
七、其他说明
1.学费标准
收费标准按照广西壮族自治区物价局核定的收费标准执行。
2.招收的广西现役运动员培养地点安排在广西壮族自治区体育局江南训练基地。
3.联系方式
广西大学教务处
联系电话:0771-3232999
广西大学体育学院
联系电话:0771-3232824
地址:南宁市大学东路100号,邮编:530004
八、若国家有关政策有变化,以国家和上级有关政策为准。本招生简章由广西大学教务处负责解释。