一、学校简介
1.学校全称:山东体育学院
2.学校代码: 10457
3.办学层次:本科
4.办学类型:公办普通高等学校
5.招生范围:全国
6.校区地址:
(1)济南校区:山东省济南市世纪大道10600号
(2)日照校区:山东省日照市东港区山东东路685号
二、专业介绍
(一)运动训练(足球、篮球)
专业代码:040202
修业年限:基本修业年限为4年,学习期限为3-8年
授予学位:教育学学士
培养目标:坚持社会主义办学方向,根据国家和山东省社会、经济发展对足球、篮球专门人才的需求,立足山东、面向全国,培养德、智、体、美全面发展,具有国际视野、现代健康理念和较好科学文化素养,掌握体育学基本理论以及足球、篮球运动项目教学、训练、竞赛的基本理论与方法,具备一定科学研究能力、较强专业技能、实践能力和自主学习能力,能胜任足球、篮球运动和体育学科相关的教学科研、训练竞赛、管理咨询、俱乐部服务等工作的高水平应用型人才。
主要课程:体育概论、健康教育学、运动解剖学、运动生理学、体育社会学、体育心理学、体育科学研究方法、运动训练学、运动竞赛学、运动医学、教练员学、田径、运动技能学习与控制
(二)运动训练(其他项目)
专业代码:040202
修业年限:基本修业年限为4年,学习期限为3-8年
授予学位:教育学学士
培养目标:依据国家和山东省社会经济发展需求,面向山东省、辐射全国,培养思想品德优秀,具有较好科学文化素养、高度社会责任感,掌握专项运动教学、训练、竞赛、体育运动与健康促进的基本理论与方法,具备较强的专项运动技能、运动训练指导及竞赛组织能力,能够胜任基层专项运动教学、训练和竞赛工作,具有健全人格和明显社会竞争力的高素质体育应用型人才。
主要课程:体育概论、体育科研方法、运动解剖学、运动生理学、体育心理学、体育社会学、健康教育学、运动员选材学、运动训练学、运动竞赛学、运动技能学习、田径、体操、专项理论与实践。
(三)武术与民族传统体育
专业代码:040204
修业年限:基本修业年限为4年,学习期限为3-8年
授予学位:教育学学士
培养目标:本专业立足山东,辐射全国,培养德、智、体、美、劳全面发展,具有高度的社会责任感,良好的人文与科学素养,富有开拓创新精神,熟悉中华民族传统体育文化核心理念,系统掌握武术与民族传统体育专业基本理论、知识和专业技能,体现“文武并进”的素质特色,能够从事武术与民族传统体育专业教学、训练、竞赛、科研、服务与管理工作的创新性应用型人才。
主要课程:体育概论、运动解剖学、运动生理学、中医学基础、民族传统体育概论、中国武术史、中国武术导论、传统体育养生学、专修理论与实践。
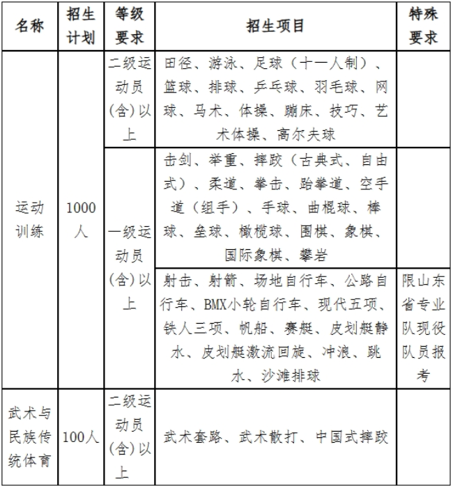
三、报考条件及招生项目、招生计划和报考要求
(一)符合2024年普通高等学校招生考试(以下简称普通高考)报名条件,并参加了户口所在地省级招办统一组织的普通高考报名(具体按各省级招生考试机构要求执行)。
(二)具备招生项目之国家二级运动员(含)以上技术等级资格。考生运动等级以“中国运动文化教育网”及“体教联盟APP”中“国家体育总局运动员技术等级系统”公示的数据信息为准。2024年报名考生的等级证书审批日期为:夏季项目为 2014年1月1日至2024年3月10日。

注:以上计划为拟定计划(含保送生计划),正式计划以上级部门下达为准。面向全国招生,不列分省计划。
四、报名办法
(一)网上注册、报名时间:
注册时间为2024年2月1日12:00至3月10日12:00;
报名时间为2024年3月1日12:00至3月10日12:00。
(二)报名方式:
考生在规定的网上报名时间内,统一在“中国运动文化教育网”(www.ydyeducation.com)或“体教联盟 APP”中“普通高等学校运动训练、武术与民族传统体育专业招生系统”(以下简称“体育单招系统”)进行注册(验证考生报名资格)并报名。
五、考试
(一)文化考试
1.考试科目:语文、数学、政治、英语,每科满分为150分,四科满分为600分
2.考试时间:2024年3月30、31日

教育部考试中心组织命题和印制试卷;省级招生考试机构负责试卷接收和文化考试组织实施,并通过机要方式将考后试卷发送指定的教育考试机构统一评阅。所有考生必须参加高考报名所在地省级招生考试机构组织的文化考试。
(二)体育专项考试:
1. 考试科目:考生运动员技术等级以“国家体育总局运动员技术等级系统”公示的数据信息为准。考生如具备所报考项目的多个运动员技术等级证书,报名时需填报所有符合报名要求的运动员技术等级证书。本章程所列招生项目不得跨项报名。
2. 考试安排:考生根据所报考项目参加相应项目的统一考试,各项目具体考试安排可登陆“体育单招系统”查看。
六、录取原则
1.文化成绩录取控制线:在不低于 180 分的基础上,由我校根据本校实际情况综合确定本校文化成绩录取控制线。
体育专项成绩录取控制线:在不低于40 分的基础上,由我校根据本校实际情况综合确定本校专业成绩录取控制线。
2.对持有一级运动员等级证书的考生,可在文化成绩最低录取控制线下降低30分录取;对持有运动健将等级证书的考生,可在文化成绩最低录取控制线下降低50分录取。
3.在达到我校文化和体育专项成绩最低录取控制线的基础上,根据考生的文化成绩(折合百分制后)和体育专项成绩 3:7 的比例进行综合评价,计算考生录取综合分。具体公式:综合分=(文化成绩/6)×30%+体育专项成绩×70%。综合分计算时保留小数点后两位,采用四舍五入计数保留法。
4.我校根据本校生源情况和专业需求分项目分男女制定招生计划,录取控制线上的考生按照综合分由高到低录取。我校依据梯次顺序,优先录取第一志愿考生,第一志愿未完成招生计划再录取第二志愿。
5.考生若已报名运动训练、武术与民族传统体育专业志愿并被录取,不得放弃录取资格,同时不再参加普通高考及高校高水平运动队的录取。
七、信息公开
1.考生报名资格及录取结果等信息以“体育单招系统”审批为准。
2.体育专项考试成绩由考生当场签字确认,如对考试成绩有质疑,务必于考试现场提出申诉,离开考试现场后视为无异议。
3.我校招生章程、录取结果及各项目录取分数线将在我校“招生信息网”进行公示。考生如对我校公示信息有疑问,可在公示期内向我校纪检部门举报,举报电话:0531-89655266。
八、学费标准
学费采用学分制收费,即年度学费总额=专业注册学费+学分学费。运动训练、武术与民族传统体育专业注册学费6500元/生·年,每学分100元(新生第一学年按照40学分预收学分学费,学年末统一计算,多退少补)。具体新生学费金额标准以录取通知书为准。以后学年按专业注册费+学生所选课程的分值结算学费。
九、保送录取运动员
申请保送生入学的运动员按照国家体育总局办公厅发布的《关于做好2024年高校保送录取优秀运动员有关事宜的通知》(体科字〔2023〕178号)要求办理,具体办法请详见我校招生主页。
通讯地址:山东省济南市世纪大道10600号 山东体育学院招生办公室
邮政编码:250102
招生办电话:0531-89655029
学校招生信息网网址:https://zsxxw.sdpei.edu.cn/
电子邮件:zs@sdpei.edu.cn
一、学校简介
1.学校全称:山东体育学院
2.学校代码: 10457
3.办学层次:本科
4.办学类型:公办普通高等学校
5.招生范围:全国
6.校区地址:
(1)济南校区:山东省济南市世纪大道10600号
(2)日照校区:山东省日照市东港区山东东路685号
二、专业介绍
(一)运动训练(足球、篮球)
专业代码:040202
修业年限:基本修业年限为4年,学习期限为3-8年
授予学位:教育学学士
培养目标:坚持社会主义办学方向,根据国家和山东省社会、经济发展对足球、篮球专门人才的需求,立足山东、面向全国,培养德、智、体、美全面发展,具有国际视野、现代健康理念和较好科学文化素养,掌握体育学基本理论以及足球、篮球运动项目教学、训练、竞赛的基本理论与方法,具备一定科学研究能力、较强专业技能、实践能力和自主学习能力,能胜任足球、篮球运动和体育学科相关的教学科研、训练竞赛、管理咨询、俱乐部服务等工作的高水平应用型人才。
主要课程:体育概论、健康教育学、运动解剖学、运动生理学、体育社会学、体育心理学、体育科学研究方法、运动训练学、运动竞赛学、运动医学、教练员学、田径、运动技能学习与控制
(二)运动训练(其他项目)
专业代码:040202
修业年限:基本修业年限为4年,学习期限为3-8年
授予学位:教育学学士
培养目标:依据国家和山东省社会经济发展需求,面向山东省、辐射全国,培养思想品德优秀,具有较好科学文化素养、高度社会责任感,掌握专项运动教学、训练、竞赛、体育运动与健康促进的基本理论与方法,具备较强的专项运动技能、运动训练指导及竞赛组织能力,能够胜任基层专项运动教学、训练和竞赛工作,具有健全人格和明显社会竞争力的高素质体育应用型人才。
主要课程:体育概论、体育科研方法、运动解剖学、运动生理学、体育心理学、体育社会学、健康教育学、运动员选材学、运动训练学、运动竞赛学、运动技能学习、田径、体操、专项理论与实践。
(三)武术与民族传统体育
专业代码:040204
修业年限:基本修业年限为4年,学习期限为3-8年
授予学位:教育学学士
培养目标:本专业立足山东,辐射全国,培养德、智、体、美、劳全面发展,具有高度的社会责任感,良好的人文与科学素养,富有开拓创新精神,熟悉中华民族传统体育文化核心理念,系统掌握武术与民族传统体育专业基本理论、知识和专业技能,体现“文武并进”的素质特色,能够从事武术与民族传统体育专业教学、训练、竞赛、科研、服务与管理工作的创新性应用型人才。
主要课程:体育概论、运动解剖学、运动生理学、中医学基础、民族传统体育概论、中国武术史、中国武术导论、传统体育养生学、专修理论与实践。
三、报考条件及招生项目、招生计划和报考要求
(一)符合2024年普通高等学校招生考试(以下简称普通高考)报名条件,并参加了户口所在地省级招办统一组织的普通高考报名(具体按各省级招生考试机构要求执行)。
(二)具备招生项目之国家二级运动员(含)以上技术等级资格。考生运动等级以“中国运动文化教育网”及“体教联盟APP”中“国家体育总局运动员技术等级系统”公示的数据信息为准。2024年报名考生的等级证书审批日期为:夏季项目为 2014年1月1日至2024年3月10日。

注:以上计划为拟定计划(含保送生计划),正式计划以上级部门下达为准。面向全国招生,不列分省计划。
四、报名办法
(一)网上注册、报名时间:
注册时间为2024年2月1日12:00至3月10日12:00;
报名时间为2024年3月1日12:00至3月10日12:00。
(二)报名方式:
考生在规定的网上报名时间内,统一在“中国运动文化教育网”(www.ydyeducation.com)或“体教联盟 APP”中“普通高等学校运动训练、武术与民族传统体育专业招生系统”(以下简称“体育单招系统”)进行注册(验证考生报名资格)并报名。
五、考试
(一)文化考试
1.考试科目:语文、数学、政治、英语,每科满分为150分,四科满分为600分
2.考试时间:2024年3月30、31日

教育部考试中心组织命题和印制试卷;省级招生考试机构负责试卷接收和文化考试组织实施,并通过机要方式将考后试卷发送指定的教育考试机构统一评阅。所有考生必须参加高考报名所在地省级招生考试机构组织的文化考试。
(二)体育专项考试:
1. 考试科目:考生运动员技术等级以“国家体育总局运动员技术等级系统”公示的数据信息为准。考生如具备所报考项目的多个运动员技术等级证书,报名时需填报所有符合报名要求的运动员技术等级证书。本章程所列招生项目不得跨项报名。
2. 考试安排:考生根据所报考项目参加相应项目的统一考试,各项目具体考试安排可登陆“体育单招系统”查看。
六、录取原则
1.文化成绩录取控制线:在不低于 180 分的基础上,由我校根据本校实际情况综合确定本校文化成绩录取控制线。
体育专项成绩录取控制线:在不低于40 分的基础上,由我校根据本校实际情况综合确定本校专业成绩录取控制线。
2.对持有一级运动员等级证书的考生,可在文化成绩最低录取控制线下降低30分录取;对持有运动健将等级证书的考生,可在文化成绩最低录取控制线下降低50分录取。
3.在达到我校文化和体育专项成绩最低录取控制线的基础上,根据考生的文化成绩(折合百分制后)和体育专项成绩 3:7 的比例进行综合评价,计算考生录取综合分。具体公式:综合分=(文化成绩/6)×30%+体育专项成绩×70%。综合分计算时保留小数点后两位,采用四舍五入计数保留法。
4.我校根据本校生源情况和专业需求分项目分男女制定招生计划,录取控制线上的考生按照综合分由高到低录取。我校依据梯次顺序,优先录取第一志愿考生,第一志愿未完成招生计划再录取第二志愿。
5.考生若已报名运动训练、武术与民族传统体育专业志愿并被录取,不得放弃录取资格,同时不再参加普通高考及高校高水平运动队的录取。
七、信息公开
1.考生报名资格及录取结果等信息以“体育单招系统”审批为准。
2.体育专项考试成绩由考生当场签字确认,如对考试成绩有质疑,务必于考试现场提出申诉,离开考试现场后视为无异议。
3.我校招生章程、录取结果及各项目录取分数线将在我校“招生信息网”进行公示。考生如对我校公示信息有疑问,可在公示期内向我校纪检部门举报,举报电话:0531-89655266。
八、学费标准
学费采用学分制收费,即年度学费总额=专业注册学费+学分学费。运动训练、武术与民族传统体育专业注册学费6500元/生·年,每学分100元(新生第一学年按照40学分预收学分学费,学年末统一计算,多退少补)。具体新生学费金额标准以录取通知书为准。以后学年按专业注册费+学生所选课程的分值结算学费。
九、保送录取运动员
申请保送生入学的运动员按照国家体育总局办公厅发布的《关于做好2024年高校保送录取优秀运动员有关事宜的通知》(体科字〔2023〕178号)要求办理,具体办法请详见我校招生主页。
通讯地址:山东省济南市世纪大道10600号 山东体育学院招生办公室
邮政编码:250102
招生办电话:0531-89655029
学校招生信息网网址:https://zsxxw.sdpei.edu.cn/
电子邮件:zs@sdpei.edu.cn