当前位置:
首页
>
2026体育类专题
>
招生简章
>
体育单招
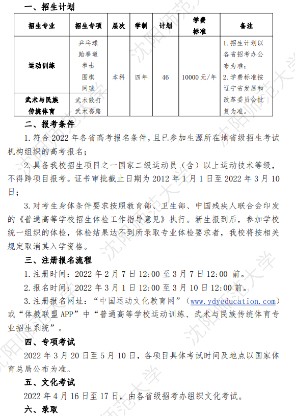
沈阳师范大学 2022 年 运动训练、武术与民族传统体育专业招生简章
2022-01-14 16:32:17
来源:沈阳师范大学
相关阅读
江西财经大学2026年运动训练专业招生简章
2026-01-21
同济大学2026年运动训练专业招生简章
2026-01-21
武汉大学2026年运动训练专业招生简章
2026-01-21
贵州大学2026年运动训练专业招生简章
2026-01-21
贵州师范大学2026年运动训练、武术与民族传统体育、足球运动专业招生简章
2026-01-21
首页
>
2026体育类专题
>
招生简章
>
体育单招
沈阳师范大学 2022 年 运动训练、武术与民族传统体育专业招生简章
来源:沈阳师范大学
2022-01-14 16:32:17
相关阅读
江西财经大学2026年运动训练专业招生简章
同济大学2026年运动训练专业招生简章
武汉大学2026年运动训练专业招生简章
贵州大学2026年运动训练专业招生简章
贵州师范大学2026年运动训练、武术与民族传统体育、足球运动专业招生简章