普通高等学校运动训练、武术与民族传统体育专业招生考试是普通高等学校招生工作的一部分。根据《体育总局办公厅教育部办公厅关于印发》(体科字[2021]222号)的要求,结合学校实际情况,特制定本简章。
一、学校简介
办学类型:公办全日制普通高等院校
办学层次:博士、硕士、本科
学校代码:10071
天津体育学院始建于1958年,经过63年的发展,逐步形成了以体育学科为主、相关学科协调发展的办学特色与优势,构建了从本科教育到硕士、博士研究生教育的完整办学体系, 以及涵盖普通高等教育、成人教育和留学生教育的开放式办学格局,成为一所在国内外有较大影响的现代体育高等学府。
学校位于天津市静海区团泊新城西区健康产业园,占地面积1115.7亩,各类校舍建筑总面积约39.6万平方米。现有教职工595人,专任教师307人,其中具有正高级职称53人,具有副高级职称96人;专任教师中具有博士学位的95人,具有硕士学位教师182人。入选国家级优秀教学团队1个,天津市教学团队14个。拥有享受国务院政府特殊津贴专家3人,天津市教学名师5人,其他各类省部级人才称号获得者11人。学校现有在岗博士研究生导师40人、硕士研究生导师196人。
学校面向全国招生,目前设有18个本科专业,涉及教育学、管理学、文学、艺术学、理学、医学6个学科门类。学校自1979年开始招收硕士研究生,1986年获得硕士学位授予权,2013年通过立项建设博士学位授权单位验收,被国务院学位委员会正式批准为“博士学位授予单位”,体育学一级学科被批准为“博士学位授权学科”。在2017年全国第四轮学科评估中,我校体育学一级学科获A-等级。体育教育、运动训练、社会体育指导与管理、运动康复专业认定为国家级一流本科专业建设点,舞蹈学、特殊教育、新闻学专业认定为天津市一流本科专业建设点。体育运动心理学获批国家级一流本科课程,24门获批天津市一流本科建设课程。
学校重视开放办学,不断加强对外合作与交流,分别与美国、英国、澳大利亚、意大利、韩国、日本、新加坡、波兰、德国等20余所国外知名高校和体育专业院校建立了校际友好关系。展望未来,学校切实将立德树人贯穿人才培养全过程,不断提高办学质量、办学水平和办学效益,为建设世界一流体育大学,实现健康中国、体育强国战略目标而努力奋斗!
二、专业介绍
(一)运动训练专业
办学层次:本科;学制:四年。
培养德、智、体、美、劳全面发展,适应我国新时代中国特色竞技体育发展的实际需要,具备较强的运动技术、技能及实践能力、具有良好的科学文化素养,掌握运动训练相关的理论基础,能从事体育训练与教学、运动训练技战术分析、体能训练及恢复康复训练等工作的应用型人才。
(二)武术与民族传统体育专业
办学层次:本科;学制:四年。
培养德、智、体、美、劳全面发展,能够系统掌握武术与民族传统体育基本理论、基本知识和基本技能;具有传承、传播、推广中华民族传统文化的基本素养、创新精神和实践能力;能够从事各类学校、专业团体、武术培训机构等相关的教学、训练、科研、竞赛、表演、管理等方面工作的应用型专门人才。
三、招生项目与招生计划
(一)招生项目
1.运动训练专业
招收二级运动员(含)以上:举重、自由式摔跤、古典式摔跤、柔道、跆拳道、空手道、田径(不含链球、撑杆跳高、全能)、游泳、体操、艺术体操、技巧、棒球、垒球、足球(十一人制)、篮球、排球、乒乓球、羽毛球、网球、高尔夫球、攀岩。
以下项目主要招收天津市现役运动员,且为一级运动员(含)以上:射击(10米气手枪、10米气步枪)、射箭(男)、场地自行车、公路自行车、击剑(重剑、佩剑)、赛艇、跳水(女)、水球(女)、花样游泳、蹦床(男)、曲棍球、橄榄球(男)。
2.武术与民族传统体育专业
招收二级运动员(含)以上:武术套路、武术散打、中国式摔跤。
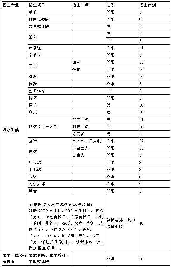
(二)招生计划(面向全国招生,不列分省计划)运动训练专业251人,武术与民族传统体育专业50人,各项目招生计划详见表1。
表1 运动训练、武术与民族传统体育专业各项目招生计划注:以上计划数(含保送录取运动员)为拟招生计划数,正式计划以教育部下达为准。

四、报考条件
(一)符合2022年普通高等学校招生考试(以下简称普通高考)报名条件;
(二)考生必须参加生源所在地省级招生考试机构组织的普通高考报名(具体按各省级招生考试机构要求执行)。
(三)遵守中华人民共和国宪法和法律,心理和身体健康,符合《普通高等学校招生体检工作指导意见》(教学〔2003〕3 号)文件要求。
(四)具备我校招生项目要求的运动员技术等级称号。
五、报名
考生一律采取网上报名方式,统一登陆“中国运动文化教育网”(www.ydyeducation.com)或“体教联盟APP”中“普通高等学校运动训练、武术与民族传统体育专业招生系统”(以下简称“体育单招系统”)进行注册(验证考生报名资格)、报名,并缴纳考试费,我校招生办公室不接受现场报名。报名时应合理选择不超过2所招生院校,并确定志愿顺序。考生完成缴费视为报名成功,完成缴费后,考生不得再对报名信息进行修改。
(一)注册及报名时间
注册时间:2022年2月7日12:00至3月7日12:00;报名时间:2022年3月1日12:00至3月10日12:00。
(二)注意事项
1.考生运动员技术等级以“国家体育总局运动员技术等级系统”公示的数据信息为准。考生如具备所报考项目的多个运动员技术等级证书,报名时需填报所有符合报名要求的运动员技术等级证书。各招生项目之间不得跨项参加考试。
2.考生在注册过程中,如发现本人运动员技术登记信息有误,应在2022年3月3日12:00前联系等级证书授予单位进行信息更正。
3.第一志愿报考我校的考生,因特殊原因(例如使用曾用名办理等级证书造成无法在系统中注册)未能通过“体育单招系统”正常线上报名,应填写线下报名申请表(附件1),并在报名截止之前将线下报名申请表传真至我办(传真号:022-23015120)。
4.2022年报名考生的等级证书审批日期为: 2012年1月1日至2022年3月10日。
六、考试安排
运动训练、武术与民族传统体育专业招生实行文化考试和体育专项考试相结合的办法进行。
(一)文化考试
文化考试科目为语文、数学、政治、英语四科,每科满分为150分,四科满分为600分,使用国家通用语言文字作答。所有考生必须参加普通高考报名所在省级招生考试机构组织的文化考试。考试时间为2022年4月16日至4月17日。考生可于2022年4月9日12:00后登录“体育单招系统”打印文化考试准考证,依据准考证上的考点信息参加文化考试。
(二)体育专项考试
体育专项考试采用全国统考和分区统考方式进行,满分100分。国家体育总局委托有关院校负责组织实施,按照国家体育总局制定的《普通高等学校运动训练、武术与民族传统体育专业体育专项考试方法与评分标准》(2022版)评分,考生可登录“中国运动文化教育网”或“体教联盟APP”查看。报考我校各项目的考生前往国家体育总局指定的统考院校进行现场确认并参加统一考试。
体育专项考试将进行兴奋剂检查。体育专项考试前,应要求考生签订《反兴奋剂承诺书》。拒不签订承诺书的考生,视为主动放弃考试资格。兴奋剂违规的考生,视为考试作弊,取消考试资格或录取资格,并通报生源所在省级招生考试机构,按照有关规定严肃处理。
七、录取原则
(一)我校根据国家体育总局、教育部相关文件规定及考生实际情况确定文化成绩与体育专项成绩最低控制线。
(二)对持有一级运动员等级证书的考生,可在学校文化成绩最低录取控制线下降低30分录取;对持有运动健将等级证书的考生,可在学校文化成绩最低录取控制线下降低50分录取。
(三)在文化成绩和体育专项成绩分别达到学校最低录取控制线的基础上,根据考生的文化成绩(折合百分制后)和体育专项成绩按3:7的比例进行综合评价,计算考生录取综合分。具体公式:综合分=(文化成绩/6)×30%+体育专项成绩×70%。综合分计算时保留小数点后两位,采用四舍五入计数保留法。
(四)我校根据生源情况,各项目控制线上的考生按照综合分由高到低录取。学校优先录取一志愿考生,项目招生计划若一志愿未完成,剩余计划调整至一志愿我校重点发展项目(排球、棒球、柔道、田径等)。如未完成学校招生计划,再录取二志愿。
(五)乒乓球、羽毛球、网球项目分男女按比例分别进行录取。
(六)按照教育部和国家体育总局文件要求,考生若已报名运动训练、武术与民族传统体育专业志愿并被录取,不得放弃录取资格,同时不再参加普通高考及高校高水平运动队的录取。
八、学费标准
运动训练、武术与民族传统体育专业均为8000元/年·生
九、保送录取运动员
具体请参照《天津体育学院2022年保送录取优秀运动员招生简章》。
十、复查
按照国家相关规定,新生入学后学校根据招生政策和录取标准进行复查,经查实,凡不符合条件或有舞弊行为的,取消入学资格,退回生源所在地;如有其他违规行为将按照教育部有关规定处理。
十一、就业
学生毕业后双向选择、自主择业。
十二、联系方式与监督电话
学校地址:天津市静海区团泊新城西区东海道16号
邮政编码:301617
咨询电话:022-23015120,022-23012606
监督电话:022-23012748
招生网址:https://zb.tjus.edu.cn
电子邮箱:zhb@tjus.edu.cn
附件1:线下报名申请表
普通高等学校运动训练、武术与民族传统体育专业招生考试是普通高等学校招生工作的一部分。根据《体育总局办公厅教育部办公厅关于印发》(体科字[2021]222号)的要求,结合学校实际情况,特制定本简章。
一、学校简介
办学类型:公办全日制普通高等院校
办学层次:博士、硕士、本科
学校代码:10071
天津体育学院始建于1958年,经过63年的发展,逐步形成了以体育学科为主、相关学科协调发展的办学特色与优势,构建了从本科教育到硕士、博士研究生教育的完整办学体系, 以及涵盖普通高等教育、成人教育和留学生教育的开放式办学格局,成为一所在国内外有较大影响的现代体育高等学府。
学校位于天津市静海区团泊新城西区健康产业园,占地面积1115.7亩,各类校舍建筑总面积约39.6万平方米。现有教职工595人,专任教师307人,其中具有正高级职称53人,具有副高级职称96人;专任教师中具有博士学位的95人,具有硕士学位教师182人。入选国家级优秀教学团队1个,天津市教学团队14个。拥有享受国务院政府特殊津贴专家3人,天津市教学名师5人,其他各类省部级人才称号获得者11人。学校现有在岗博士研究生导师40人、硕士研究生导师196人。
学校面向全国招生,目前设有18个本科专业,涉及教育学、管理学、文学、艺术学、理学、医学6个学科门类。学校自1979年开始招收硕士研究生,1986年获得硕士学位授予权,2013年通过立项建设博士学位授权单位验收,被国务院学位委员会正式批准为“博士学位授予单位”,体育学一级学科被批准为“博士学位授权学科”。在2017年全国第四轮学科评估中,我校体育学一级学科获A-等级。体育教育、运动训练、社会体育指导与管理、运动康复专业认定为国家级一流本科专业建设点,舞蹈学、特殊教育、新闻学专业认定为天津市一流本科专业建设点。体育运动心理学获批国家级一流本科课程,24门获批天津市一流本科建设课程。
学校重视开放办学,不断加强对外合作与交流,分别与美国、英国、澳大利亚、意大利、韩国、日本、新加坡、波兰、德国等20余所国外知名高校和体育专业院校建立了校际友好关系。展望未来,学校切实将立德树人贯穿人才培养全过程,不断提高办学质量、办学水平和办学效益,为建设世界一流体育大学,实现健康中国、体育强国战略目标而努力奋斗!
二、专业介绍
(一)运动训练专业
办学层次:本科;学制:四年。
培养德、智、体、美、劳全面发展,适应我国新时代中国特色竞技体育发展的实际需要,具备较强的运动技术、技能及实践能力、具有良好的科学文化素养,掌握运动训练相关的理论基础,能从事体育训练与教学、运动训练技战术分析、体能训练及恢复康复训练等工作的应用型人才。
(二)武术与民族传统体育专业
办学层次:本科;学制:四年。
培养德、智、体、美、劳全面发展,能够系统掌握武术与民族传统体育基本理论、基本知识和基本技能;具有传承、传播、推广中华民族传统文化的基本素养、创新精神和实践能力;能够从事各类学校、专业团体、武术培训机构等相关的教学、训练、科研、竞赛、表演、管理等方面工作的应用型专门人才。
三、招生项目与招生计划
(一)招生项目
1.运动训练专业
招收二级运动员(含)以上:举重、自由式摔跤、古典式摔跤、柔道、跆拳道、空手道、田径(不含链球、撑杆跳高、全能)、游泳、体操、艺术体操、技巧、棒球、垒球、足球(十一人制)、篮球、排球、乒乓球、羽毛球、网球、高尔夫球、攀岩。
以下项目主要招收天津市现役运动员,且为一级运动员(含)以上:射击(10米气手枪、10米气步枪)、射箭(男)、场地自行车、公路自行车、击剑(重剑、佩剑)、赛艇、跳水(女)、水球(女)、花样游泳、蹦床(男)、曲棍球、橄榄球(男)。
2.武术与民族传统体育专业
招收二级运动员(含)以上:武术套路、武术散打、中国式摔跤。
(二)招生计划(面向全国招生,不列分省计划)运动训练专业251人,武术与民族传统体育专业50人,各项目招生计划详见表1。
表1 运动训练、武术与民族传统体育专业各项目招生计划注:以上计划数(含保送录取运动员)为拟招生计划数,正式计划以教育部下达为准。

四、报考条件
(一)符合2022年普通高等学校招生考试(以下简称普通高考)报名条件;
(二)考生必须参加生源所在地省级招生考试机构组织的普通高考报名(具体按各省级招生考试机构要求执行)。
(三)遵守中华人民共和国宪法和法律,心理和身体健康,符合《普通高等学校招生体检工作指导意见》(教学〔2003〕3 号)文件要求。
(四)具备我校招生项目要求的运动员技术等级称号。
五、报名
考生一律采取网上报名方式,统一登陆“中国运动文化教育网”(www.ydyeducation.com)或“体教联盟APP”中“普通高等学校运动训练、武术与民族传统体育专业招生系统”(以下简称“体育单招系统”)进行注册(验证考生报名资格)、报名,并缴纳考试费,我校招生办公室不接受现场报名。报名时应合理选择不超过2所招生院校,并确定志愿顺序。考生完成缴费视为报名成功,完成缴费后,考生不得再对报名信息进行修改。
(一)注册及报名时间
注册时间:2022年2月7日12:00至3月7日12:00;报名时间:2022年3月1日12:00至3月10日12:00。
(二)注意事项
1.考生运动员技术等级以“国家体育总局运动员技术等级系统”公示的数据信息为准。考生如具备所报考项目的多个运动员技术等级证书,报名时需填报所有符合报名要求的运动员技术等级证书。各招生项目之间不得跨项参加考试。
2.考生在注册过程中,如发现本人运动员技术登记信息有误,应在2022年3月3日12:00前联系等级证书授予单位进行信息更正。
3.第一志愿报考我校的考生,因特殊原因(例如使用曾用名办理等级证书造成无法在系统中注册)未能通过“体育单招系统”正常线上报名,应填写线下报名申请表(附件1),并在报名截止之前将线下报名申请表传真至我办(传真号:022-23015120)。
4.2022年报名考生的等级证书审批日期为: 2012年1月1日至2022年3月10日。
六、考试安排
运动训练、武术与民族传统体育专业招生实行文化考试和体育专项考试相结合的办法进行。
(一)文化考试
文化考试科目为语文、数学、政治、英语四科,每科满分为150分,四科满分为600分,使用国家通用语言文字作答。所有考生必须参加普通高考报名所在省级招生考试机构组织的文化考试。考试时间为2022年4月16日至4月17日。考生可于2022年4月9日12:00后登录“体育单招系统”打印文化考试准考证,依据准考证上的考点信息参加文化考试。
(二)体育专项考试
体育专项考试采用全国统考和分区统考方式进行,满分100分。国家体育总局委托有关院校负责组织实施,按照国家体育总局制定的《普通高等学校运动训练、武术与民族传统体育专业体育专项考试方法与评分标准》(2022版)评分,考生可登录“中国运动文化教育网”或“体教联盟APP”查看。报考我校各项目的考生前往国家体育总局指定的统考院校进行现场确认并参加统一考试。
体育专项考试将进行兴奋剂检查。体育专项考试前,应要求考生签订《反兴奋剂承诺书》。拒不签订承诺书的考生,视为主动放弃考试资格。兴奋剂违规的考生,视为考试作弊,取消考试资格或录取资格,并通报生源所在省级招生考试机构,按照有关规定严肃处理。
七、录取原则
(一)我校根据国家体育总局、教育部相关文件规定及考生实际情况确定文化成绩与体育专项成绩最低控制线。
(二)对持有一级运动员等级证书的考生,可在学校文化成绩最低录取控制线下降低30分录取;对持有运动健将等级证书的考生,可在学校文化成绩最低录取控制线下降低50分录取。
(三)在文化成绩和体育专项成绩分别达到学校最低录取控制线的基础上,根据考生的文化成绩(折合百分制后)和体育专项成绩按3:7的比例进行综合评价,计算考生录取综合分。具体公式:综合分=(文化成绩/6)×30%+体育专项成绩×70%。综合分计算时保留小数点后两位,采用四舍五入计数保留法。
(四)我校根据生源情况,各项目控制线上的考生按照综合分由高到低录取。学校优先录取一志愿考生,项目招生计划若一志愿未完成,剩余计划调整至一志愿我校重点发展项目(排球、棒球、柔道、田径等)。如未完成学校招生计划,再录取二志愿。
(五)乒乓球、羽毛球、网球项目分男女按比例分别进行录取。
(六)按照教育部和国家体育总局文件要求,考生若已报名运动训练、武术与民族传统体育专业志愿并被录取,不得放弃录取资格,同时不再参加普通高考及高校高水平运动队的录取。
八、学费标准
运动训练、武术与民族传统体育专业均为8000元/年·生
九、保送录取运动员
具体请参照《天津体育学院2022年保送录取优秀运动员招生简章》。
十、复查
按照国家相关规定,新生入学后学校根据招生政策和录取标准进行复查,经查实,凡不符合条件或有舞弊行为的,取消入学资格,退回生源所在地;如有其他违规行为将按照教育部有关规定处理。
十一、就业
学生毕业后双向选择、自主择业。
十二、联系方式与监督电话
学校地址:天津市静海区团泊新城西区东海道16号
邮政编码:301617
咨询电话:022-23015120,022-23012606
监督电话:022-23012748
招生网址:https://zb.tjus.edu.cn
电子邮箱:zhb@tjus.edu.cn
附件1:线下报名申请表