贵州大学是国家“世界一流学科”建设高校、国家“211工程”重点建设高校、教育部与贵州省人民政府部省合建高校,是经教育部批准的具有招收高水平运动队资格的高校之一。根据教育部《关于做好2024年普通高等学校特殊类型招生工作的通知》(教学厅〔2023〕10号)文件精神,结合我校高水平运动队建设需要和人才培养目标,特制定本简章。
一、报名条件
(一)符合生源省份高考报名条件,并参加生源地省级招生考试机构组织的2024年普通高考报名;
(二)考生已获得国家一级运动员(含)以上技术等级称号。考生运动员技术等级证书以“中国运动文化教育网”或“体教联盟APP”中“国家体育总局运动员技术等级查询”系统的信息为准。考生所报考的运动项目须与运动员技术等级证书运动项目一致(运动小项也须对应一致);
(三)身体健康状况符合《普通高等学校招生体检工作指导意见》及有关补充规定。
二、招生计划
(一)招生项目:足球、篮球、田径。
(二)招生范围:面向全国招生(除西藏)。
(三)招生计划:总计划65人(根据报考生源情况,学校可对各项目计划予以调整)。

(四)招生专业:体育教育、休闲体育。
三、报名考试
(一)报名及资格审核
考生应在规定时间(2月5日-25日)内登录“中国运动文化教育网”或“体教联盟APP”的高水平运动队报名系统按照指定方式完成报名手续。
考生必须在系统内上传的材料:2024年普通高校招生高考考生报名信息确认单或高考报名表、国家一级(含)以上运动员等级证书的电子版(扫描或拍照,图像需清晰)等资料。
有申请文化课成绩破格录取资格意愿的考生还须将健将等级证书或在2021年1月1日至2023年12月31日间参加本简章附件内所列赛事并获前八及以上名次的赛事材料上传报名系统,包括参赛秩序册、成绩册或获奖证书或成绩证明。如有多页必须有封面、目录及本人所在页,并须加盖毕业中学或赛事组织部门公章后扫描。
我校2月29日完成考生报考资格审核,考生可登录高水平运动队报名系统查询审核结果,我校不再另行通知,并按规定于3月10日前完成缴费。
(二)考试
1.体育专业测试
考生须参加报考项目的全国统一体育专业测试。具体考试安排及其他相关信息以“中国运动文化教育网”及“体教联盟APP”通知为准。
2.文化课考试
报名考生均须参加全国统一高考,文化课考试成绩全部使用全国统一高考文化课考试成绩。
四、合格及入围名单确定
(一)确定专业考试合格名单
高考前,我校将根据全国体育专业测试成绩,在篮球、足球项目不低于65分(含)、田径项目不低于75分(含)考生成绩范围内,结合报名资格审核结果和招生计划,按照专业测试成绩从高到低排序后确定各项目最终专业合格成绩要求,公示合格考生名单并上传教育部阳光高考平台。
在合格名单范围内,且符合以下任一条件的考生,可获得文化课成绩破格录取资格:持有健将运动员等级证书;体育专项统测成绩达到运动健将标准;2021年1月1日至2023年12月31日期间在本简章附件内所列赛事中获得前八及以上名次。学校将依据考生在报名系统内提交材料进行破格录取资格的审核确定,考生对材料的真实性和完整性负责。
已被体育单招拟录取的考生不再具有专业考试合格名单入选资格。
(二)确定入围考生名单
1.高考成绩公布后、志愿填报前,对于高考文化课成绩达到我校要求的考生,我校将根据各项目招生计划,按照我校已公示的体育专业测试合格考生的专业成绩由高到低排序,择优确定入围考生名单并公示,入围考生人数不超过各招生项目最高招生计划数。
2.合格考生高考文化成绩不低于生源省普通本科批次录取控制线80%。获得破格录取资格的考生高考文化成绩不低于生源省普通本科批次录取控制线65%,此部分考生不超过招生计划的20%。
3.如考生体育专业测试成绩总分相同,按照国家体育总局科教司公布的《体育招生(高校高水平运动队)体育专项考试测试方法与评分标准》(2024版)中规定的相关项目同分排序规则进行排序。
田径项目若按上述规则和每个小项不超1人原则划定入围名单后仍然剩余名额,则将剩余合格考生再按测试分数从高到低排序,依次继续按每小项不超1人划定入围名单。田径项目不同小项同分情况下,按照高水平运动队建队需要按以下顺序,排在前面小项的考生优先排名:铅球,标枪,铁饼,跳高,三级跳远,跳远,10000米,5000米,3000米障碍,2000米障碍,1500米,800米,20000米竞走,10000米竞走,5000米竞走,110米栏,100米栏,400米栏,100米,200米,400米。
足球项目中位置为守门员的考生与其他位置的考生专业成绩分别排序。
五、选考科目要求及志愿填报
高考综合改革省份考生填报专业选考科目须符合我校要求,相关专业选考科目要求以各省级招生考试机构公布为准。
入围考生按照生源地省级招生考试机构工作安排填报高水平运动队志愿,专业志愿必须填报我校体育教育或休闲体育专业。
我校在各省级招生考试机构规定的高水平运动队批次进行录取。其它事宜按照教育部普通高等学校年度招收高水平运动队工作规定执行。
六、其他
(一)凡不符合报名条件、体育专业测试和文化课考试违纪或通过弄虚作假、徇私舞弊等违反国家招生工作规定的行为报考、录取的考生,一经发现,按照规定取消报考、录取资格。
(二)报到后,我校将进行新生入学资格复查。对复查不合格或弄虚作假者,一经查实,按照教育部相关规定取消入学资格;已经入学的,取消学籍。
(三)高水平运动队招生工作接受社会各界和学校纪检监察部门的监督,确保招生工作公平、公正、公开。
(四)其他未尽事宜详见我校2024年本科招生章程。
(五)本简章解释权归贵州大学招生办公室。教育部相关规定若有调整,则以教育部最新公布的政策为准。
地址:贵州省贵阳市花溪区甲秀南路贵州大学东校区招生办公室
邮编:500025
电话:0851-88292075(招生办公室)
网址:http://rso.gzu.edu.cn
邮箱:rso@gzu.edu.cn
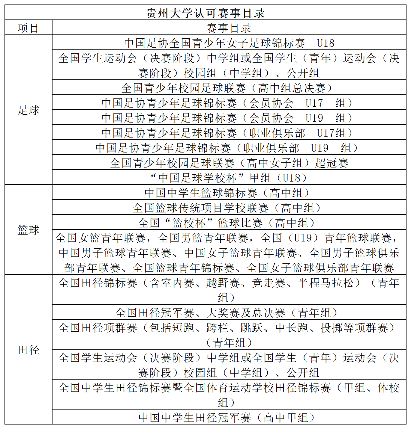
附件:贵州大学认可赛事目录
贵州大学招生办公室
2024年1月

贵州大学是国家“世界一流学科”建设高校、国家“211工程”重点建设高校、教育部与贵州省人民政府部省合建高校,是经教育部批准的具有招收高水平运动队资格的高校之一。根据教育部《关于做好2024年普通高等学校特殊类型招生工作的通知》(教学厅〔2023〕10号)文件精神,结合我校高水平运动队建设需要和人才培养目标,特制定本简章。
一、报名条件
(一)符合生源省份高考报名条件,并参加生源地省级招生考试机构组织的2024年普通高考报名;
(二)考生已获得国家一级运动员(含)以上技术等级称号。考生运动员技术等级证书以“中国运动文化教育网”或“体教联盟APP”中“国家体育总局运动员技术等级查询”系统的信息为准。考生所报考的运动项目须与运动员技术等级证书运动项目一致(运动小项也须对应一致);
(三)身体健康状况符合《普通高等学校招生体检工作指导意见》及有关补充规定。
二、招生计划
(一)招生项目:足球、篮球、田径。
(二)招生范围:面向全国招生(除西藏)。
(三)招生计划:总计划65人(根据报考生源情况,学校可对各项目计划予以调整)。

(四)招生专业:体育教育、休闲体育。
三、报名考试
(一)报名及资格审核
考生应在规定时间(2月5日-25日)内登录“中国运动文化教育网”或“体教联盟APP”的高水平运动队报名系统按照指定方式完成报名手续。
考生必须在系统内上传的材料:2024年普通高校招生高考考生报名信息确认单或高考报名表、国家一级(含)以上运动员等级证书的电子版(扫描或拍照,图像需清晰)等资料。
有申请文化课成绩破格录取资格意愿的考生还须将健将等级证书或在2021年1月1日至2023年12月31日间参加本简章附件内所列赛事并获前八及以上名次的赛事材料上传报名系统,包括参赛秩序册、成绩册或获奖证书或成绩证明。如有多页必须有封面、目录及本人所在页,并须加盖毕业中学或赛事组织部门公章后扫描。
我校2月29日完成考生报考资格审核,考生可登录高水平运动队报名系统查询审核结果,我校不再另行通知,并按规定于3月10日前完成缴费。
(二)考试
1.体育专业测试
考生须参加报考项目的全国统一体育专业测试。具体考试安排及其他相关信息以“中国运动文化教育网”及“体教联盟APP”通知为准。
2.文化课考试
报名考生均须参加全国统一高考,文化课考试成绩全部使用全国统一高考文化课考试成绩。
四、合格及入围名单确定
(一)确定专业考试合格名单
高考前,我校将根据全国体育专业测试成绩,在篮球、足球项目不低于65分(含)、田径项目不低于75分(含)考生成绩范围内,结合报名资格审核结果和招生计划,按照专业测试成绩从高到低排序后确定各项目最终专业合格成绩要求,公示合格考生名单并上传教育部阳光高考平台。
在合格名单范围内,且符合以下任一条件的考生,可获得文化课成绩破格录取资格:持有健将运动员等级证书;体育专项统测成绩达到运动健将标准;2021年1月1日至2023年12月31日期间在本简章附件内所列赛事中获得前八及以上名次。学校将依据考生在报名系统内提交材料进行破格录取资格的审核确定,考生对材料的真实性和完整性负责。
已被体育单招拟录取的考生不再具有专业考试合格名单入选资格。
(二)确定入围考生名单
1.高考成绩公布后、志愿填报前,对于高考文化课成绩达到我校要求的考生,我校将根据各项目招生计划,按照我校已公示的体育专业测试合格考生的专业成绩由高到低排序,择优确定入围考生名单并公示,入围考生人数不超过各招生项目最高招生计划数。
2.合格考生高考文化成绩不低于生源省普通本科批次录取控制线80%。获得破格录取资格的考生高考文化成绩不低于生源省普通本科批次录取控制线65%,此部分考生不超过招生计划的20%。
3.如考生体育专业测试成绩总分相同,按照国家体育总局科教司公布的《体育招生(高校高水平运动队)体育专项考试测试方法与评分标准》(2024版)中规定的相关项目同分排序规则进行排序。
田径项目若按上述规则和每个小项不超1人原则划定入围名单后仍然剩余名额,则将剩余合格考生再按测试分数从高到低排序,依次继续按每小项不超1人划定入围名单。田径项目不同小项同分情况下,按照高水平运动队建队需要按以下顺序,排在前面小项的考生优先排名:铅球,标枪,铁饼,跳高,三级跳远,跳远,10000米,5000米,3000米障碍,2000米障碍,1500米,800米,20000米竞走,10000米竞走,5000米竞走,110米栏,100米栏,400米栏,100米,200米,400米。
足球项目中位置为守门员的考生与其他位置的考生专业成绩分别排序。
五、选考科目要求及志愿填报
高考综合改革省份考生填报专业选考科目须符合我校要求,相关专业选考科目要求以各省级招生考试机构公布为准。
入围考生按照生源地省级招生考试机构工作安排填报高水平运动队志愿,专业志愿必须填报我校体育教育或休闲体育专业。
我校在各省级招生考试机构规定的高水平运动队批次进行录取。其它事宜按照教育部普通高等学校年度招收高水平运动队工作规定执行。
六、其他
(一)凡不符合报名条件、体育专业测试和文化课考试违纪或通过弄虚作假、徇私舞弊等违反国家招生工作规定的行为报考、录取的考生,一经发现,按照规定取消报考、录取资格。
(二)报到后,我校将进行新生入学资格复查。对复查不合格或弄虚作假者,一经查实,按照教育部相关规定取消入学资格;已经入学的,取消学籍。
(三)高水平运动队招生工作接受社会各界和学校纪检监察部门的监督,确保招生工作公平、公正、公开。
(四)其他未尽事宜详见我校2024年本科招生章程。
(五)本简章解释权归贵州大学招生办公室。教育部相关规定若有调整,则以教育部最新公布的政策为准。
地址:贵州省贵阳市花溪区甲秀南路贵州大学东校区招生办公室
邮编:500025
电话:0851-88292075(招生办公室)
网址:http://rso.gzu.edu.cn
邮箱:rso@gzu.edu.cn
附件:贵州大学认可赛事目录
贵州大学招生办公室
2024年1月
