为推动校园体育运动开展,培养德、智、体、美、劳全面发展的人才,结合西安交通大学高水平运动队的需要,充分发挥高水平运动队在大学生体育活动中的推动和引导作用,根据教育部高校学生司《关于做好2023年普通高等学校特殊类型招生工作的通知》的有关规定,2023年我校将继续通过“体育运动专项水平和文化课综合考核”的方式,选拔高水平运动员。
一、招生项目
男子篮球、女子篮球、田径、男子乒乓球、女子乒乓球、男子足球、男子游泳、女子游泳。
二、报考条件
1.报名考生必须满足以下基本条件之一:
(1)获得国家一级运动员、运动健将、国际健将称号之一的考生,且具有高级中等教育毕业同等学历者。
(2)获得国家二级运动员及以上等级证书,综合素质优秀的高级中等教育学校毕业生。
2.报名考生还必须满足以下条件:
(1)篮球项目:从未在篮球运动管理中心或中国篮球协会注册过;从未参加过全国青年联赛、俱乐部青年联赛、WCBA联赛、NBL联赛、CBA联赛等比赛。
(2)田径项目:从未在中国田径协会注册过。
(3)乒乓球项目:从未参加过中国乒乓球俱乐部超级联赛、甲A联赛、全国乒乓球锦标赛(不包括预赛)、全运会(包括注册、报名、预赛和决赛)比赛,且满足以下条件之一者:近三年内(有效时间为2020年7月1日及以后)获得省级比赛单项前三名、全国或国际单项比赛前六名(单项包括单打、双打、混双)的队员。认可的省级比赛和全国比赛见附件1。
(4)足球项目:从未在中国足协注册,且具备以下条件之一者:
(a)高级中等教育学校毕业,获得国家二级运动员(含)以上证书且高中阶段参加符合我校要求的全国比赛的主力队员或省级比赛中获得前三名的主力队员或全国足球重点城市足协举办比赛的第一名的主力队员(比赛列表及重点城市详见附件1)。
(b)具有高级中等教育毕业同等学历,获得国家一级运动员(含)以上证书者且近三年内参加符合我校要求的全国比赛的主力队员或省级比赛中前三名的主力队员或全国足球重点城市足协举办比赛的第一名的主力队员(比赛列表及重点城市详见附件1)。
(c)高级中等教育学校毕业,获得国家二级运动员(含)以上证书且高中阶段获得全国校园足球夏令营总营最佳阵容的考生。
(d)具有高级中等教育毕业同等学历,获得国家一级运动员(含)以上证书且近三年内获得全国校园足球夏令营总营最佳阵容的考生。
(5)考生运动员等级证书项目必须与报名项目完全一致(田径、游泳小项目也必须完全一致,篮球必须为5人制,足球必须为11人制),否则视为报名项目证书无效。
(6)以集体项目(即篮球、足球)比赛成绩取得运动员等级证书的考生,必须提供是否为主力上场队员的证明,证明格式见附件2。
三、招生计划
2023年我校录取高水平运动队人数不超过我校2022年本科招生计划总数的1%。集体项目招生人数不超过该项目赛事规定的一方最多同时上场人数。具体招生计划如下:



四、网上报名
1.2023年高水平运动队报名采取“网上报名、现场确认”的方式,不接受现场报名。报名时间为:2022年12日29日~2023年1月10日24:00,考生登录阳光高考平台特殊类型报名系统https://gaokao.chsi.com.cn/zzbm/gspyddbm/进行报名。
2.网上提交材料清单:
(1)登录阳光高考平台特殊类型报名系统,注册账号后进行报名。报名类型选择“高水平运动队”,志愿学校选择“西安交通大学”,严格按照操作提示完整填写相关信息,确认志愿并下载《西安交通大学2023年高水平运动队申请表》。打印下载的带编号的申请表,按照申请表格式的要求,经本人、教练员、中学负责人、校长签名后,由所在中学盖章,最后扫描上传。
(2)本人二代或三代身份证正反面扫描件。
(3)运动员等级证书原件扫描件。
(4)国家体育总局“运动员技术等级综合查询系统”
(https://ydydj.univsport.com/index.php?m=index&c=look&a=look)运动等级证书截图。
(5)近三年内符合报名条件的运动成绩证明,即竞赛获奖证书、秩序册、成绩册等相关证明的扫描件(封面及本人页)。
(6)篮球、足球项目,还必须提供主力队员证明的扫描件,证明格式见附件2。
(7)考生本人亲笔签名的《反兴奋剂承诺书》扫描件,格式见附件3。
注:报名系统上传的所有材料必须清晰、真实、完整,否则报名无效。
五、资格初审
1.西安交通大学将严格依据国家体育总局“运动员技术等级综合查询系统”核实考生运动技术等级,同时审核其他报名信息。初审结果将于2月15日左右公布,初审合格的考生必须于2月20日前完成网上缴费,2月25日后打印准考证。
2.如果符合报名条件的人数超出体育专项测试条件允许的范围,初审标准将高于报名标准。初审不合格的考生不接受现场报到及测试。
3.现场报到核查材料清单:
(1)本人签名、中学签字盖章的《西安交通大学2023年高水平运动队申请表》原件。
(2)本人二代或三代身份证原件、正反面复印件。
(3)运动员等级证书原件、复印件。
(4)国家体育总局“运动员技术等级综合查询系统”
(https://ydydj.univsport.com/index.php?m=index&c=look&a=look)运动等级证书截图打印件。
(5)近三年内符合报名条件的运动成绩证明,即竞赛获奖证书、秩序册、成绩册等相关证明的原件、复印件(封面及本人页)。
(6)篮球、足球项目,必须提供主力队员证明的原件、复印件,证明格式见附件2。
(7)考生本人亲笔签名的《反兴奋剂承诺书》原件,格式见附件3。
(8)考生本人在体育专项测试当天的人身意外伤害保险等相关保险凭证的复印件。
六、测试
1.初审合格的篮球项目考生,必须参加我校文化课笔试和体育专项测试。初审合格的田径、乒乓球、足球、游泳项目考生,必须参加我校文化课笔试,同时必须报名参加全国田径、乒乓球、足球、游泳统测(全国统测具体流程和时间安排见附件4、国家体育总局和教育部文件及后续文件,考生务必注意按时注册、按时报名、按时参加考试),我校不再组织体育专项测试。达到我校文化课笔试合格线者,全国统测成绩对我校有效;未达到我校文化课笔试合格线者,我校将不予认定全国统测成绩。
2.测试内容与分值占比,详见附件5。
3.我校文化课笔试和体育专项测试具体考试时间及安排详见报名系统通知。
七、录取规则与优惠政策
1.录取规则
(1)学校将根据文化课笔试成绩、体育专项测试综合成绩(篮球项目体育专项测试综合成绩为考生参加我校体育专项测试取得的成绩;田径、乒乓球、足球、游泳项目体育专项测试综合成绩为考生参加全国统测取得的成绩)分别划定合格线。两项都合格的考生,将按照体育专项测试综合成绩,遵循“择优录取,宁缺毋滥”的原则,根据相应等级招生计划数范围确定拟签约考生名单。
篮球项目考生,如果文化课和体育专项测试综合成绩均合格,且体育专项测试综合成绩相同,则依次按实战比赛成绩、学校文化课笔试总分、数学、语文、英语成绩排序。
田径项目考生,如果文化课和全国统测成绩均合格,各小项按照全国统测成绩由高到低排序,若全国统测成绩相同,则依次按学校文化课笔试总分、数学、语文、英语成绩排序。
乒乓球项目考生,如果文化课和全国统测成绩均合格,且全国统测成绩相同,则按以下项目(见考生等级证书)规则排序:男单、男双、女单、女双、混双;若相同位置全国统测成绩相同,则按学校文化课笔试总分、数学、语文、英语成绩排序。
足球项目考生,如果文化课和全国统测成绩均合格,且全国统测成绩相同,则按以下规则排序:守门员、前锋、后卫、前卫;若相同位置全国统测成绩相同,则按学校文化课笔试总分、数学、语文、英语成绩排序。
游泳项目考生,如果文化课和全国统测成绩均合格,且全国统测成绩相同,则按以下规则排序:100米蝶泳、200米蝶泳、100米自由泳、200米自由泳、100米仰泳、200米仰泳、200米混合泳、400米混合泳、100米蛙泳、200米蛙泳的次序排序;若上述各项目的成绩还相同,则按学校文化课笔试总分、数学、语文、英语成绩排序。
(2)A等优先满足篮球、田径项目,其后依次为男子乒乓球、女子游泳、男子游泳项目;B等优先满足篮球、田径项目,其后依次为男子乒乓球、女子乒乓球、女子游泳、男子游泳项目。
(3)被西安交通大学确定的拟签约考生须与我校签订协议。参加全国统考的项目(田径、乒乓球、游泳、足球)根据考生意愿和统考成绩,依照各项目计划采取不超过招生计划的2倍签约,签约顺序依照上述第(1)条的规则排序。我校将通过本科招生网将已签约考生名单向社会公示,并对考生信息进行复核。公示和复核通过后,将考生名单报教育部和学生所在省级招生考试机构备案。
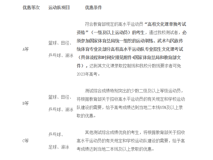
2.优惠政策
获得我校高水平运动队拟录取资格的考生,将分别获得以下高考录取优惠:

注:合并本科批次省份和高考改革试点省份,按照当地省级招生考试机构的相关政策执行。
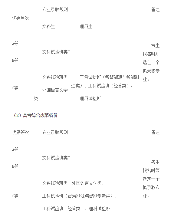
3.录取专业
为保障考生利益,考生报名时,按下表规则选择一个拟录取专业。
(1)非高考综合改革省份

(2)高考综合改革省份

注:
1.高考改革省份考生选考科目须符合我校在所在省(市、区)的相应专业选考科目要求。
2.若2023年实际专业名称有所变化,以各省级招生考试机构公布为准。
八、监督机制
1.学校纪检部门对招生全过程进行监督,做到机会公平、程序公正、结果公开。
2.高水平运动队拟签约考生名单及优惠等级报请学校招生领导小组审批,并在我校本科招生网及教育部阳光高考平台上公示。
3.学生本着“诚信”的原则申请,确保材料内容属实。材料如有弄虚作假,一经查实,将取消申请者的高水平运动队资格。
九、若教育部政策有变化,以教育部出台的最新政策文件为准。
温馨提示及注意事项:
1.与我校签约的考生,若其所在省级招生考试机构组织高水平运动队统一测试,考生必须参加所在省统一测试,且合格才能正式获得我校拟录取资格。
2.考生必须签订《反兴奋剂承诺书》,拒不签订承诺书的考生,视为主动放弃测试资格。
3.为保障体育专项测试期间考生发生受伤等意外情况后的利益,请考生和家长提前购买体育专项测试当天的人身意外伤害保险等相关保险,并在报到时提交购买保险凭证的复印件。
4.高考志愿填报时,拟录取考生须在相应批次填报,否则无法享受优惠条件。报考专业名称以各省级招生考试机构公布的名称为准。具体批次请咨询当地省级招生考试机构。
5.一级及以上运动员必须参加国家体育总局统一组织的“2023年运动训练、武术与民族传统体育专业及部分高校高水平运动队专业招生文化课考试”,考生务必注意按时注册、按时报名、按时参加考试(具体流程和时间安排见附件4国家体育总局和教育部文件)。
6.高水平运动队入校一周内必须到学校体育中心训练办公室报到注册,进行专项水平复查,凡发现有弄虚作假或舞弊行为者,一经核实立即取消其入学资格,并根据国家有关法规和招生政策等追究有关当事人责任。
7.高水平运动队入校后必须按规定参加运动队的日常训练,参加有关比赛,为学校争光,并遵守学校关于高水平运动队的有关规定;还应积极参加大学生体育俱乐部或社团活动,发挥积极的推动和引导作用,营造学校体育运动氛围。
8.如遇不可抗、不可控、不可测等情况,高水平运动招生及录取方案可能做出调整,届时通知。
9.招生咨询和联系方式:
咨询时间:工作日8:30-11:30 14:30-17:30
西安交通大学招生办杨老师电话:029-82668320
西安交通大学体育中心王老师电话:029-82663621
通信地址:西安市碑林区咸宁西路28号西安交通大学招生办公室
邮 编:710049
招办网址:http://zs.xjtu.edu.cn
E-mail:xjtuzs@xjtu.edu.cn
附件2:西安交通大学2023年高水平运动队招生主力队员证明.
附件4:《2023年普通高等学校运动训练、武术与民族传统体育专业招生管理办法》
附件5:西安交通大学2023年高水平运动队招生测试内容及分值
西安交通大学招生办公室
西安交通大学体育中心
2022年12月29日
为推动校园体育运动开展,培养德、智、体、美、劳全面发展的人才,结合西安交通大学高水平运动队的需要,充分发挥高水平运动队在大学生体育活动中的推动和引导作用,根据教育部高校学生司《关于做好2023年普通高等学校特殊类型招生工作的通知》的有关规定,2023年我校将继续通过“体育运动专项水平和文化课综合考核”的方式,选拔高水平运动员。
一、招生项目
男子篮球、女子篮球、田径、男子乒乓球、女子乒乓球、男子足球、男子游泳、女子游泳。
二、报考条件
1.报名考生必须满足以下基本条件之一:
(1)获得国家一级运动员、运动健将、国际健将称号之一的考生,且具有高级中等教育毕业同等学历者。
(2)获得国家二级运动员及以上等级证书,综合素质优秀的高级中等教育学校毕业生。
2.报名考生还必须满足以下条件:
(1)篮球项目:从未在篮球运动管理中心或中国篮球协会注册过;从未参加过全国青年联赛、俱乐部青年联赛、WCBA联赛、NBL联赛、CBA联赛等比赛。
(2)田径项目:从未在中国田径协会注册过。
(3)乒乓球项目:从未参加过中国乒乓球俱乐部超级联赛、甲A联赛、全国乒乓球锦标赛(不包括预赛)、全运会(包括注册、报名、预赛和决赛)比赛,且满足以下条件之一者:近三年内(有效时间为2020年7月1日及以后)获得省级比赛单项前三名、全国或国际单项比赛前六名(单项包括单打、双打、混双)的队员。认可的省级比赛和全国比赛见附件1。
(4)足球项目:从未在中国足协注册,且具备以下条件之一者:
(a)高级中等教育学校毕业,获得国家二级运动员(含)以上证书且高中阶段参加符合我校要求的全国比赛的主力队员或省级比赛中获得前三名的主力队员或全国足球重点城市足协举办比赛的第一名的主力队员(比赛列表及重点城市详见附件1)。
(b)具有高级中等教育毕业同等学历,获得国家一级运动员(含)以上证书者且近三年内参加符合我校要求的全国比赛的主力队员或省级比赛中前三名的主力队员或全国足球重点城市足协举办比赛的第一名的主力队员(比赛列表及重点城市详见附件1)。
(c)高级中等教育学校毕业,获得国家二级运动员(含)以上证书且高中阶段获得全国校园足球夏令营总营最佳阵容的考生。
(d)具有高级中等教育毕业同等学历,获得国家一级运动员(含)以上证书且近三年内获得全国校园足球夏令营总营最佳阵容的考生。
(5)考生运动员等级证书项目必须与报名项目完全一致(田径、游泳小项目也必须完全一致,篮球必须为5人制,足球必须为11人制),否则视为报名项目证书无效。
(6)以集体项目(即篮球、足球)比赛成绩取得运动员等级证书的考生,必须提供是否为主力上场队员的证明,证明格式见附件2。
三、招生计划
2023年我校录取高水平运动队人数不超过我校2022年本科招生计划总数的1%。集体项目招生人数不超过该项目赛事规定的一方最多同时上场人数。具体招生计划如下:



四、网上报名
1.2023年高水平运动队报名采取“网上报名、现场确认”的方式,不接受现场报名。报名时间为:2022年12日29日~2023年1月10日24:00,考生登录阳光高考平台特殊类型报名系统https://gaokao.chsi.com.cn/zzbm/gspyddbm/进行报名。
2.网上提交材料清单:
(1)登录阳光高考平台特殊类型报名系统,注册账号后进行报名。报名类型选择“高水平运动队”,志愿学校选择“西安交通大学”,严格按照操作提示完整填写相关信息,确认志愿并下载《西安交通大学2023年高水平运动队申请表》。打印下载的带编号的申请表,按照申请表格式的要求,经本人、教练员、中学负责人、校长签名后,由所在中学盖章,最后扫描上传。
(2)本人二代或三代身份证正反面扫描件。
(3)运动员等级证书原件扫描件。
(4)国家体育总局“运动员技术等级综合查询系统”
(https://ydydj.univsport.com/index.php?m=index&c=look&a=look)运动等级证书截图。
(5)近三年内符合报名条件的运动成绩证明,即竞赛获奖证书、秩序册、成绩册等相关证明的扫描件(封面及本人页)。
(6)篮球、足球项目,还必须提供主力队员证明的扫描件,证明格式见附件2。
(7)考生本人亲笔签名的《反兴奋剂承诺书》扫描件,格式见附件3。
注:报名系统上传的所有材料必须清晰、真实、完整,否则报名无效。
五、资格初审
1.西安交通大学将严格依据国家体育总局“运动员技术等级综合查询系统”核实考生运动技术等级,同时审核其他报名信息。初审结果将于2月15日左右公布,初审合格的考生必须于2月20日前完成网上缴费,2月25日后打印准考证。
2.如果符合报名条件的人数超出体育专项测试条件允许的范围,初审标准将高于报名标准。初审不合格的考生不接受现场报到及测试。
3.现场报到核查材料清单:
(1)本人签名、中学签字盖章的《西安交通大学2023年高水平运动队申请表》原件。
(2)本人二代或三代身份证原件、正反面复印件。
(3)运动员等级证书原件、复印件。
(4)国家体育总局“运动员技术等级综合查询系统”
(https://ydydj.univsport.com/index.php?m=index&c=look&a=look)运动等级证书截图打印件。
(5)近三年内符合报名条件的运动成绩证明,即竞赛获奖证书、秩序册、成绩册等相关证明的原件、复印件(封面及本人页)。
(6)篮球、足球项目,必须提供主力队员证明的原件、复印件,证明格式见附件2。
(7)考生本人亲笔签名的《反兴奋剂承诺书》原件,格式见附件3。
(8)考生本人在体育专项测试当天的人身意外伤害保险等相关保险凭证的复印件。
六、测试
1.初审合格的篮球项目考生,必须参加我校文化课笔试和体育专项测试。初审合格的田径、乒乓球、足球、游泳项目考生,必须参加我校文化课笔试,同时必须报名参加全国田径、乒乓球、足球、游泳统测(全国统测具体流程和时间安排见附件4、国家体育总局和教育部文件及后续文件,考生务必注意按时注册、按时报名、按时参加考试),我校不再组织体育专项测试。达到我校文化课笔试合格线者,全国统测成绩对我校有效;未达到我校文化课笔试合格线者,我校将不予认定全国统测成绩。
2.测试内容与分值占比,详见附件5。
3.我校文化课笔试和体育专项测试具体考试时间及安排详见报名系统通知。
七、录取规则与优惠政策
1.录取规则
(1)学校将根据文化课笔试成绩、体育专项测试综合成绩(篮球项目体育专项测试综合成绩为考生参加我校体育专项测试取得的成绩;田径、乒乓球、足球、游泳项目体育专项测试综合成绩为考生参加全国统测取得的成绩)分别划定合格线。两项都合格的考生,将按照体育专项测试综合成绩,遵循“择优录取,宁缺毋滥”的原则,根据相应等级招生计划数范围确定拟签约考生名单。
篮球项目考生,如果文化课和体育专项测试综合成绩均合格,且体育专项测试综合成绩相同,则依次按实战比赛成绩、学校文化课笔试总分、数学、语文、英语成绩排序。
田径项目考生,如果文化课和全国统测成绩均合格,各小项按照全国统测成绩由高到低排序,若全国统测成绩相同,则依次按学校文化课笔试总分、数学、语文、英语成绩排序。
乒乓球项目考生,如果文化课和全国统测成绩均合格,且全国统测成绩相同,则按以下项目(见考生等级证书)规则排序:男单、男双、女单、女双、混双;若相同位置全国统测成绩相同,则按学校文化课笔试总分、数学、语文、英语成绩排序。
足球项目考生,如果文化课和全国统测成绩均合格,且全国统测成绩相同,则按以下规则排序:守门员、前锋、后卫、前卫;若相同位置全国统测成绩相同,则按学校文化课笔试总分、数学、语文、英语成绩排序。
游泳项目考生,如果文化课和全国统测成绩均合格,且全国统测成绩相同,则按以下规则排序:100米蝶泳、200米蝶泳、100米自由泳、200米自由泳、100米仰泳、200米仰泳、200米混合泳、400米混合泳、100米蛙泳、200米蛙泳的次序排序;若上述各项目的成绩还相同,则按学校文化课笔试总分、数学、语文、英语成绩排序。
(2)A等优先满足篮球、田径项目,其后依次为男子乒乓球、女子游泳、男子游泳项目;B等优先满足篮球、田径项目,其后依次为男子乒乓球、女子乒乓球、女子游泳、男子游泳项目。
(3)被西安交通大学确定的拟签约考生须与我校签订协议。参加全国统考的项目(田径、乒乓球、游泳、足球)根据考生意愿和统考成绩,依照各项目计划采取不超过招生计划的2倍签约,签约顺序依照上述第(1)条的规则排序。我校将通过本科招生网将已签约考生名单向社会公示,并对考生信息进行复核。公示和复核通过后,将考生名单报教育部和学生所在省级招生考试机构备案。
2.优惠政策
获得我校高水平运动队拟录取资格的考生,将分别获得以下高考录取优惠:

注:合并本科批次省份和高考改革试点省份,按照当地省级招生考试机构的相关政策执行。
3.录取专业
为保障考生利益,考生报名时,按下表规则选择一个拟录取专业。
(1)非高考综合改革省份

(2)高考综合改革省份

注:
1.高考改革省份考生选考科目须符合我校在所在省(市、区)的相应专业选考科目要求。
2.若2023年实际专业名称有所变化,以各省级招生考试机构公布为准。
八、监督机制
1.学校纪检部门对招生全过程进行监督,做到机会公平、程序公正、结果公开。
2.高水平运动队拟签约考生名单及优惠等级报请学校招生领导小组审批,并在我校本科招生网及教育部阳光高考平台上公示。
3.学生本着“诚信”的原则申请,确保材料内容属实。材料如有弄虚作假,一经查实,将取消申请者的高水平运动队资格。
九、若教育部政策有变化,以教育部出台的最新政策文件为准。
温馨提示及注意事项:
1.与我校签约的考生,若其所在省级招生考试机构组织高水平运动队统一测试,考生必须参加所在省统一测试,且合格才能正式获得我校拟录取资格。
2.考生必须签订《反兴奋剂承诺书》,拒不签订承诺书的考生,视为主动放弃测试资格。
3.为保障体育专项测试期间考生发生受伤等意外情况后的利益,请考生和家长提前购买体育专项测试当天的人身意外伤害保险等相关保险,并在报到时提交购买保险凭证的复印件。
4.高考志愿填报时,拟录取考生须在相应批次填报,否则无法享受优惠条件。报考专业名称以各省级招生考试机构公布的名称为准。具体批次请咨询当地省级招生考试机构。
5.一级及以上运动员必须参加国家体育总局统一组织的“2023年运动训练、武术与民族传统体育专业及部分高校高水平运动队专业招生文化课考试”,考生务必注意按时注册、按时报名、按时参加考试(具体流程和时间安排见附件4国家体育总局和教育部文件)。
6.高水平运动队入校一周内必须到学校体育中心训练办公室报到注册,进行专项水平复查,凡发现有弄虚作假或舞弊行为者,一经核实立即取消其入学资格,并根据国家有关法规和招生政策等追究有关当事人责任。
7.高水平运动队入校后必须按规定参加运动队的日常训练,参加有关比赛,为学校争光,并遵守学校关于高水平运动队的有关规定;还应积极参加大学生体育俱乐部或社团活动,发挥积极的推动和引导作用,营造学校体育运动氛围。
8.如遇不可抗、不可控、不可测等情况,高水平运动招生及录取方案可能做出调整,届时通知。
9.招生咨询和联系方式:
咨询时间:工作日8:30-11:30 14:30-17:30
西安交通大学招生办杨老师电话:029-82668320
西安交通大学体育中心王老师电话:029-82663621
通信地址:西安市碑林区咸宁西路28号西安交通大学招生办公室
邮 编:710049
招办网址:http://zs.xjtu.edu.cn
E-mail:xjtuzs@xjtu.edu.cn
附件2:西安交通大学2023年高水平运动队招生主力队员证明.
附件4:《2023年普通高等学校运动训练、武术与民族传统体育专业招生管理办法》
附件5:西安交通大学2023年高水平运动队招生测试内容及分值
西安交通大学招生办公室
西安交通大学体育中心
2022年12月29日