为深入贯彻全国教育大会精神,全面落实《国务院关于深化考试招生制度改革的实施意见》,选拔德智体美劳全面发展和综合素质高的卓越体育人才,促进学校体育运动水平的可持续发展,根据教育部办公厅《关于做好2022年普通高等学校部分特殊类型招生工作的通知》(教学厅〔2021〕7号),同济大学2022年继续开展高水平运动队招生工作,制定本招生简章。
一、招生计划
我校2022年各招生项目按照报名类型分为 “单独招生”和“高考招生”,考生根据自身情况选择其中一个类型报考。按照招生政策分为“单独招生”、“二本线65%”和“二本线”。各招生项目(分小项)、各招生政策的招生人数及最大签约数如表1:
表1:

注:
(1) 田径项目的招生小项共26项,其中男、女各11项:100米跑、200米跑、400米跑、800米跑、1500米跑、400米栏、跳远、三级跳远、铅球、铁饼、标枪,另有男子2项:5000米跑、110米栏和女子2项:3000米跑、100米栏。
(2) 游泳项目的招生小项共28项,其中男、女各14项:自由泳6项(50米、100米、200米、400米、800米、1500米),仰泳2项(100米、200米),蛙泳2项(100米、200米),蝶泳2项(100米、200米),混合泳2项(200米、400米)。
二、报名条件
1. 考生须符合生源所在地2022年高考报名条件,且具有高级中等教育学校毕业学历或高级中等教育毕业同等学力。凡以同等学力报考的考生,须获得一级(含)以上运动员技术等级证书,且必须提供与高级中等教育相当的学习证明和成绩单,由省级教育行政部门协助招生学校对其资格进行认定,未经资格认定的同等学力考生不得报考。
2. 除上述条件外,各项目报名还需符合如下条件:
田径:
单独招生:获得一级(含)以上运动员技术等级证书;且高中阶段在省(自治区、直辖市)比赛中获得个人前三名(不含接力项目)或全国比赛个人前六名(不含接力项目)。
高考招生:获得二级(含)以上运动员技术等级证书;且高中阶段在省(自治区、直辖市)比赛中获得个人前三名(不含接力项目)或全国比赛个人前八名(不含接力项目)。
不招收:参加过全国田径锦标赛(含室内赛、越野赛和竞走赛),全国田径分站赛、分区赛、冠军赛、大奖赛、总决赛,全国青年田径锦标赛的运动员。
游泳:
单独招生:获得一级(含)以上运动员技术等级证书;且高中阶段在省(自治区、直辖市)比赛中获得个人前三名(不含接力项目)或全国比赛个人前六名(不含接力项目)。
高考招生:获得一级(含)以上运动员技术等级证书;且高中阶段在省(自治区、直辖市)比赛中获得个人前三名(不含接力项目)或全国比赛个人前八名(不含接力项目)。
不招收:在国家体育总局游泳运动管理中心和中国游泳协会注册过的运动员。
羽毛球:
高考招生:获得二级(含)以上单打、双打、混双运动员技术等级证书;且高中阶段在省(自治区、直辖市)比赛中获得前三名或全国比赛中获得前八名。
不招收:15岁(含,以出生年月日为准)以后在国家体育总局乒羽管理中心和中国羽毛球协会注册过的运动员。
注:羽毛球等级证、比赛成绩不包含男子团体、女子团体项目。
3. 考生提供成绩的比赛均指教育部(教委)、体育总局(体育局)组织的各类赛事。
4. 高考综合改革省份的选择“高考招生”报名类型的考生,选考科目须包含物理科目,其他选考科目不作要求。
5. 考生所持运动员技术等级证书中的运动项目须与我校招生项目一致。其中,田径项目小项也须严格对应;游泳项目小项按照泳姿(自由泳、仰泳、蛙泳、蝶泳)或混合泳对应。
三、报名方式
凡符合报名条件的考生,必须在2021年12月19日至2021年12月28日期间登录教育部“阳光高考特殊类型招生报名平台”(网址为http://gaokao.chsi.com.cn/gspyddbm/)(以下简称报名平台),根据报名平台的要求和流程,准确、完整地填写报名信息,并上传相关报名材料完成报名。
上传报名材料包括:
(1)《同济大学2022年高水平运动队申请表》(在报名平台完成报名后自动生成,须下载打印,并经考生本人及监护人签字,中学负责人及中学校长签字、加盖中学校章后,再上传报名平台);
(2)考生本人身份证(正反面扫描件);
(3)运动员技术等级证书(有身份证号码的运动员技术等级证书原件扫描件);
(4)运动员技术等级信息的截图(通过中国运动文化教育网“运动员-运动员技术等级查询”查询,网址为http://www.ydyeducation.com/);
(5)符合报考条件的同一次比赛的比赛秩序册、比赛成绩册(或比赛成绩证明)和获奖证书(三者缺一不可)的原件扫描件;请在材料中将本人名字标出;如比赛秩序册、比赛成绩册(或比赛成绩证明)原件过厚,可扫描封面、目录和有本人信息的相关页面,但在我校组织的报名材料验证时必须提供整册原件;
(6)高中学历毕业证明(详见附件2)或在读证明;
(7)反兴奋剂承诺书(详见附件3)。
高水平运动队报名采用网上报名的方式,无需邮寄报名材料,考生必须上传所有上述7项完整报名材料至报名平台,所上传的报名材料应使用扫描生成的电子文件,以确保上传电子文件清晰可读。上传的《同济大学2022年高水平运动队申请表》的申请表编号必须与报名平台中最新报名号保持一致。如因上传报名材料不完整、不清晰而影响材料审核,责任自负。逾期未完成报名或未按要求上传相关报名材料者视为无效报名。
报名平台中的志愿状态为“待审核”时表示考生完成报名流程。所有报考考生名单按照教育部要求在同济大学本科招生网和信息公开网公示。
四、选拔程序
1. 报名审核
对于在规定时间内完成网上报名且内容和形式符合要求的材料,我校将组织专家进行报名审核,确定通过报名审核的考生名单。1月9日起考生可登录报名平台查询结果。报名平台中的志愿状态为“材料审核通过”的考生获得参加报名材料验证的资格, 1月10-11日考生在报名平台下载《报名材料验证考生须知》。
2. 报名材料验证
材料审核通过的考生,无论专业测试为我校校测或国家体育总局统测,均须参加我校组织的报名材料验证。未参加验证的考生不能获得我校报考资格。
验证时间:2022年1月13日(17:00-20:00)、1月14日(17:00-20:00)验证形式:线上验证(zoom平台)
考生须提前安装zoom客户端(下载地址:https://zoom.com.cn/download)。
考生根据须知要求参加报名材料验证,验证时须查验所有报名材料原件。田径项目考生,还需查验测试期间个人“人身意外伤害保险”单据原件。报名材料原件不全或与报名材料不符的考生,不能通过报名材料验证。
报名平台中的志愿状态为“审核通过”时表示考生通过报名材料验证。1月16日起考生可登录报名平台查询结果。田径考生获得参加我校专业测试的资格,并在1月16-19日期间下载准考证。游泳、羽毛球考生的国家体育总局统测成绩予以认可。
3.专业测试
(1)田径
报考田径项目的考生须参加我校组织的专业测试。
测试时间:2022年1月19日
测试地点:同济大学四平路校区(上海市杨浦区四平路1239号)专业测试内容及评分标准执行国家体育总局制定的《普通高等学校运动训练、武术与民族传统体育专业体育专项考试方法与评分标准》(2022版)。
专业测试的具体安排以准考证内容为准,考生参加专业测试时须携带本人居民身份证、准考证和疫情防控相关材料(具体要求在我校本科招生网另行公布)。
(2)游泳、羽毛球
报考游泳、羽毛球项目的考生须参加国家体育总局统一组织的运动训练、武术与民族体育专业全国统测。考生参加统测的小项应与在我校报名时严格一致,如不一致,则统测成绩不予认可。
4. 文化测试
选择“单独招生”的考生须自行报名参加国家体育总局统一组织的运动训练、武术与民族体育专业单独招生文化课考试(具体要求详见附件1);选择“高考招生”的考生须自行报名参加高考。
注:所有参加国家体育总局组织的文化测试或专业测试考生均须在规定时间内通过“中国运动文化教育网”或“体教联盟APP”中“普通高等学校运动训练、武术与民族传统体育专业招生系统”进行注册和报名。注册时间为2022年2月7日至3月7日12:00;报名时间为2022年3月1日至3月10日12:00。
五、资格认定
1. 报名类型为“单独招生”的考生,其文化课统一考试成绩须不低于国家体育总局运动训练专业统一划定的文化课最低线。
2. 无论专业测试为我校校测或国家体育总局统测,我校各报名类型和招生项目的专业测试成绩合格分数线如下:
(1)单独招生:田径、游泳项目90分。
(2)高考招生:羽毛球项目70分;田径、游泳项目78分。
专业测试成绩合格考生名单按照教育部要求在同济大学本科招生网和信息公开网公示。
3. 专业测试成绩合格考生,按照如下规则确定签约资格。
(1)各招生项目考生不区分报名类型按照专业测试成绩从高到低排序,其中田径、游泳项目不区分小项,羽毛球项目按照男子、女子分别排序。
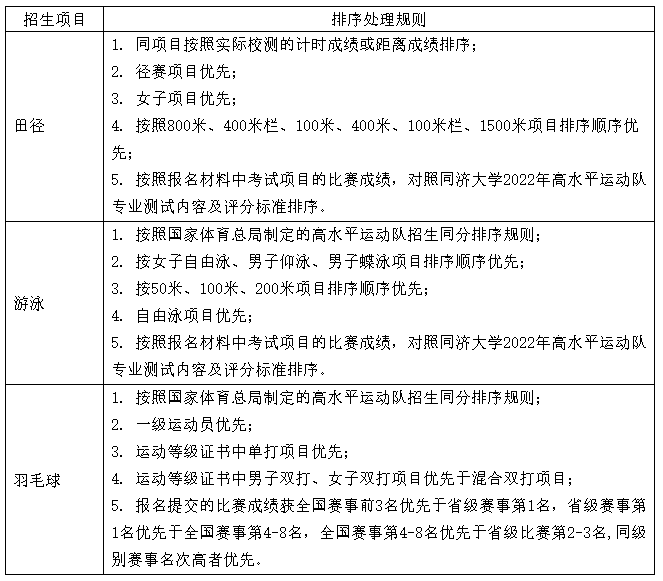
(2)专业测试成绩相同时,同一招生项目内按表2的规定处理。如仍无法排序,由我校招生领导小组会议讨论决定考生排序。
(3)根据上述排序结果,结合报名类型、各招生政策的计划数和最大签约数,遵循“专业测试成绩高者优先”的原则确定签约资格考生及其招生政策,实际签约数不超过最大签约数。
表2

4. 签约资格考生须签订《同济大学2022年高水平运动队招生协议书》,明确入校后参加训练、比赛等活动的义务和责任,签约者成为合格考生,不签约者视为自动放弃签约资格。
5. 合格考生名单按照教育部时间要求在同济大学本科招生网和信息公开网公示,并按规定上传教育部阳光高考平台公示。
六、录取办法
公示无异议的合格考生,须达到考生所在省(自治区、直辖市)规定的高水平运动员资格认定和测试等第标准,投档进入我校后,按照专业测试成绩从高到低排序。依据考生签约的招生协议书和相应招生政策、招生项目(分小项)的计划,择优录取,各招生政策、招生项目(分小项)的录取数不超过相应的招生人数。
七、其他
1. 如各省级招生考试机构对“本科第二批次录取控制分数线(二本线)”有不同规定,以各省级招生考试机构规定为准。
2. 我校高水平运动队招生工作在学校招生领导小组的领导下进行,严格遵守高校招生工作规定,贯彻公平竞争、公正选拔、公开透明的原则,择优录取,宁缺毋滥。
3. 考生及其所在中学应诚实守信,填写的内容和提供的材料必须真实。若弄虚作假,一经查实,依据有关规定予以严肃处理。
4. 我校将对部分成绩优秀的考生进行兴奋剂检测(抽检),从严查处服用兴奋剂等严重作弊行为。
5. 高水平运动队签约考生正式录取后就读经济与管理学院市场营销专业。
6. 我校高水平运动队报名及选拔不收取任何费用。
7. 本简章发布后,教育部高水平运动队招生政策若有调整,学校将按教育部调整后的政策作相应调整。
8. 本简章发布后,选拔程序可视疫情防控情况、教育部和我校实际情况作出相应调整,届时在我校本科招生网另行通知。
9. 高水平运动队招生工作接受学校招生工作监督小组的严格监督,同时接受社会监督。考试全程录像。学校监察部门监督邮箱:jcc@tongji.edu.cn。
10. 学校将在校内网上开设高水平运动队活动情况公示专栏,公示运动队成员名单及参加训练、比赛和获得荣誉等情况,接受全校学生监督。
11. 本简章由同济大学本科生院招生办公室负责解释。
八、联系方式
同济大学本科生院招生办公室:021-65982643
邮箱:tjzsb@tongji.edu.cn
同济大学体育教学部:021-65987033王老师
同济大学本科生院招生办公室
2021年12月19日
附件1:2022年普通高等学校运动训练专业、武术与民族传统体育专业招生管理办法
附件2:高中学历毕业证明
附件3:反兴奋剂承诺书
为深入贯彻全国教育大会精神,全面落实《国务院关于深化考试招生制度改革的实施意见》,选拔德智体美劳全面发展和综合素质高的卓越体育人才,促进学校体育运动水平的可持续发展,根据教育部办公厅《关于做好2022年普通高等学校部分特殊类型招生工作的通知》(教学厅〔2021〕7号),同济大学2022年继续开展高水平运动队招生工作,制定本招生简章。
一、招生计划
我校2022年各招生项目按照报名类型分为 “单独招生”和“高考招生”,考生根据自身情况选择其中一个类型报考。按照招生政策分为“单独招生”、“二本线65%”和“二本线”。各招生项目(分小项)、各招生政策的招生人数及最大签约数如表1:
表1:

注:
(1) 田径项目的招生小项共26项,其中男、女各11项:100米跑、200米跑、400米跑、800米跑、1500米跑、400米栏、跳远、三级跳远、铅球、铁饼、标枪,另有男子2项:5000米跑、110米栏和女子2项:3000米跑、100米栏。
(2) 游泳项目的招生小项共28项,其中男、女各14项:自由泳6项(50米、100米、200米、400米、800米、1500米),仰泳2项(100米、200米),蛙泳2项(100米、200米),蝶泳2项(100米、200米),混合泳2项(200米、400米)。
二、报名条件
1. 考生须符合生源所在地2022年高考报名条件,且具有高级中等教育学校毕业学历或高级中等教育毕业同等学力。凡以同等学力报考的考生,须获得一级(含)以上运动员技术等级证书,且必须提供与高级中等教育相当的学习证明和成绩单,由省级教育行政部门协助招生学校对其资格进行认定,未经资格认定的同等学力考生不得报考。
2. 除上述条件外,各项目报名还需符合如下条件:
田径:
单独招生:获得一级(含)以上运动员技术等级证书;且高中阶段在省(自治区、直辖市)比赛中获得个人前三名(不含接力项目)或全国比赛个人前六名(不含接力项目)。
高考招生:获得二级(含)以上运动员技术等级证书;且高中阶段在省(自治区、直辖市)比赛中获得个人前三名(不含接力项目)或全国比赛个人前八名(不含接力项目)。
不招收:参加过全国田径锦标赛(含室内赛、越野赛和竞走赛),全国田径分站赛、分区赛、冠军赛、大奖赛、总决赛,全国青年田径锦标赛的运动员。
游泳:
单独招生:获得一级(含)以上运动员技术等级证书;且高中阶段在省(自治区、直辖市)比赛中获得个人前三名(不含接力项目)或全国比赛个人前六名(不含接力项目)。
高考招生:获得一级(含)以上运动员技术等级证书;且高中阶段在省(自治区、直辖市)比赛中获得个人前三名(不含接力项目)或全国比赛个人前八名(不含接力项目)。
不招收:在国家体育总局游泳运动管理中心和中国游泳协会注册过的运动员。
羽毛球:
高考招生:获得二级(含)以上单打、双打、混双运动员技术等级证书;且高中阶段在省(自治区、直辖市)比赛中获得前三名或全国比赛中获得前八名。
不招收:15岁(含,以出生年月日为准)以后在国家体育总局乒羽管理中心和中国羽毛球协会注册过的运动员。
注:羽毛球等级证、比赛成绩不包含男子团体、女子团体项目。
3. 考生提供成绩的比赛均指教育部(教委)、体育总局(体育局)组织的各类赛事。
4. 高考综合改革省份的选择“高考招生”报名类型的考生,选考科目须包含物理科目,其他选考科目不作要求。
5. 考生所持运动员技术等级证书中的运动项目须与我校招生项目一致。其中,田径项目小项也须严格对应;游泳项目小项按照泳姿(自由泳、仰泳、蛙泳、蝶泳)或混合泳对应。
三、报名方式
凡符合报名条件的考生,必须在2021年12月19日至2021年12月28日期间登录教育部“阳光高考特殊类型招生报名平台”(网址为http://gaokao.chsi.com.cn/gspyddbm/)(以下简称报名平台),根据报名平台的要求和流程,准确、完整地填写报名信息,并上传相关报名材料完成报名。
上传报名材料包括:
(1)《同济大学2022年高水平运动队申请表》(在报名平台完成报名后自动生成,须下载打印,并经考生本人及监护人签字,中学负责人及中学校长签字、加盖中学校章后,再上传报名平台);
(2)考生本人身份证(正反面扫描件);
(3)运动员技术等级证书(有身份证号码的运动员技术等级证书原件扫描件);
(4)运动员技术等级信息的截图(通过中国运动文化教育网“运动员-运动员技术等级查询”查询,网址为http://www.ydyeducation.com/);
(5)符合报考条件的同一次比赛的比赛秩序册、比赛成绩册(或比赛成绩证明)和获奖证书(三者缺一不可)的原件扫描件;请在材料中将本人名字标出;如比赛秩序册、比赛成绩册(或比赛成绩证明)原件过厚,可扫描封面、目录和有本人信息的相关页面,但在我校组织的报名材料验证时必须提供整册原件;
(6)高中学历毕业证明(详见附件2)或在读证明;
(7)反兴奋剂承诺书(详见附件3)。
高水平运动队报名采用网上报名的方式,无需邮寄报名材料,考生必须上传所有上述7项完整报名材料至报名平台,所上传的报名材料应使用扫描生成的电子文件,以确保上传电子文件清晰可读。上传的《同济大学2022年高水平运动队申请表》的申请表编号必须与报名平台中最新报名号保持一致。如因上传报名材料不完整、不清晰而影响材料审核,责任自负。逾期未完成报名或未按要求上传相关报名材料者视为无效报名。
报名平台中的志愿状态为“待审核”时表示考生完成报名流程。所有报考考生名单按照教育部要求在同济大学本科招生网和信息公开网公示。
四、选拔程序
1. 报名审核
对于在规定时间内完成网上报名且内容和形式符合要求的材料,我校将组织专家进行报名审核,确定通过报名审核的考生名单。1月9日起考生可登录报名平台查询结果。报名平台中的志愿状态为“材料审核通过”的考生获得参加报名材料验证的资格, 1月10-11日考生在报名平台下载《报名材料验证考生须知》。
2. 报名材料验证
材料审核通过的考生,无论专业测试为我校校测或国家体育总局统测,均须参加我校组织的报名材料验证。未参加验证的考生不能获得我校报考资格。
验证时间:2022年1月13日(17:00-20:00)、1月14日(17:00-20:00)验证形式:线上验证(zoom平台)
考生须提前安装zoom客户端(下载地址:https://zoom.com.cn/download)。
考生根据须知要求参加报名材料验证,验证时须查验所有报名材料原件。田径项目考生,还需查验测试期间个人“人身意外伤害保险”单据原件。报名材料原件不全或与报名材料不符的考生,不能通过报名材料验证。
报名平台中的志愿状态为“审核通过”时表示考生通过报名材料验证。1月16日起考生可登录报名平台查询结果。田径考生获得参加我校专业测试的资格,并在1月16-19日期间下载准考证。游泳、羽毛球考生的国家体育总局统测成绩予以认可。
3.专业测试
(1)田径
报考田径项目的考生须参加我校组织的专业测试。
测试时间:2022年1月19日
测试地点:同济大学四平路校区(上海市杨浦区四平路1239号)专业测试内容及评分标准执行国家体育总局制定的《普通高等学校运动训练、武术与民族传统体育专业体育专项考试方法与评分标准》(2022版)。
专业测试的具体安排以准考证内容为准,考生参加专业测试时须携带本人居民身份证、准考证和疫情防控相关材料(具体要求在我校本科招生网另行公布)。
(2)游泳、羽毛球
报考游泳、羽毛球项目的考生须参加国家体育总局统一组织的运动训练、武术与民族体育专业全国统测。考生参加统测的小项应与在我校报名时严格一致,如不一致,则统测成绩不予认可。
4. 文化测试
选择“单独招生”的考生须自行报名参加国家体育总局统一组织的运动训练、武术与民族体育专业单独招生文化课考试(具体要求详见附件1);选择“高考招生”的考生须自行报名参加高考。
注:所有参加国家体育总局组织的文化测试或专业测试考生均须在规定时间内通过“中国运动文化教育网”或“体教联盟APP”中“普通高等学校运动训练、武术与民族传统体育专业招生系统”进行注册和报名。注册时间为2022年2月7日至3月7日12:00;报名时间为2022年3月1日至3月10日12:00。
五、资格认定
1. 报名类型为“单独招生”的考生,其文化课统一考试成绩须不低于国家体育总局运动训练专业统一划定的文化课最低线。
2. 无论专业测试为我校校测或国家体育总局统测,我校各报名类型和招生项目的专业测试成绩合格分数线如下:
(1)单独招生:田径、游泳项目90分。
(2)高考招生:羽毛球项目70分;田径、游泳项目78分。
专业测试成绩合格考生名单按照教育部要求在同济大学本科招生网和信息公开网公示。
3. 专业测试成绩合格考生,按照如下规则确定签约资格。
(1)各招生项目考生不区分报名类型按照专业测试成绩从高到低排序,其中田径、游泳项目不区分小项,羽毛球项目按照男子、女子分别排序。
(2)专业测试成绩相同时,同一招生项目内按表2的规定处理。如仍无法排序,由我校招生领导小组会议讨论决定考生排序。
(3)根据上述排序结果,结合报名类型、各招生政策的计划数和最大签约数,遵循“专业测试成绩高者优先”的原则确定签约资格考生及其招生政策,实际签约数不超过最大签约数。
表2

4. 签约资格考生须签订《同济大学2022年高水平运动队招生协议书》,明确入校后参加训练、比赛等活动的义务和责任,签约者成为合格考生,不签约者视为自动放弃签约资格。
5. 合格考生名单按照教育部时间要求在同济大学本科招生网和信息公开网公示,并按规定上传教育部阳光高考平台公示。
六、录取办法
公示无异议的合格考生,须达到考生所在省(自治区、直辖市)规定的高水平运动员资格认定和测试等第标准,投档进入我校后,按照专业测试成绩从高到低排序。依据考生签约的招生协议书和相应招生政策、招生项目(分小项)的计划,择优录取,各招生政策、招生项目(分小项)的录取数不超过相应的招生人数。
七、其他
1. 如各省级招生考试机构对“本科第二批次录取控制分数线(二本线)”有不同规定,以各省级招生考试机构规定为准。
2. 我校高水平运动队招生工作在学校招生领导小组的领导下进行,严格遵守高校招生工作规定,贯彻公平竞争、公正选拔、公开透明的原则,择优录取,宁缺毋滥。
3. 考生及其所在中学应诚实守信,填写的内容和提供的材料必须真实。若弄虚作假,一经查实,依据有关规定予以严肃处理。
4. 我校将对部分成绩优秀的考生进行兴奋剂检测(抽检),从严查处服用兴奋剂等严重作弊行为。
5. 高水平运动队签约考生正式录取后就读经济与管理学院市场营销专业。
6. 我校高水平运动队报名及选拔不收取任何费用。
7. 本简章发布后,教育部高水平运动队招生政策若有调整,学校将按教育部调整后的政策作相应调整。
8. 本简章发布后,选拔程序可视疫情防控情况、教育部和我校实际情况作出相应调整,届时在我校本科招生网另行通知。
9. 高水平运动队招生工作接受学校招生工作监督小组的严格监督,同时接受社会监督。考试全程录像。学校监察部门监督邮箱:jcc@tongji.edu.cn。
10. 学校将在校内网上开设高水平运动队活动情况公示专栏,公示运动队成员名单及参加训练、比赛和获得荣誉等情况,接受全校学生监督。
11. 本简章由同济大学本科生院招生办公室负责解释。
八、联系方式
同济大学本科生院招生办公室:021-65982643
邮箱:tjzsb@tongji.edu.cn
同济大学体育教学部:021-65987033王老师
同济大学本科生院招生办公室
2021年12月19日
附件1:2022年普通高等学校运动训练专业、武术与民族传统体育专业招生管理办法
附件2:高中学历毕业证明
附件3:反兴奋剂承诺书