当前位置:
首页
>
2026体育类专题
>
招生简章
>
高水平运动队
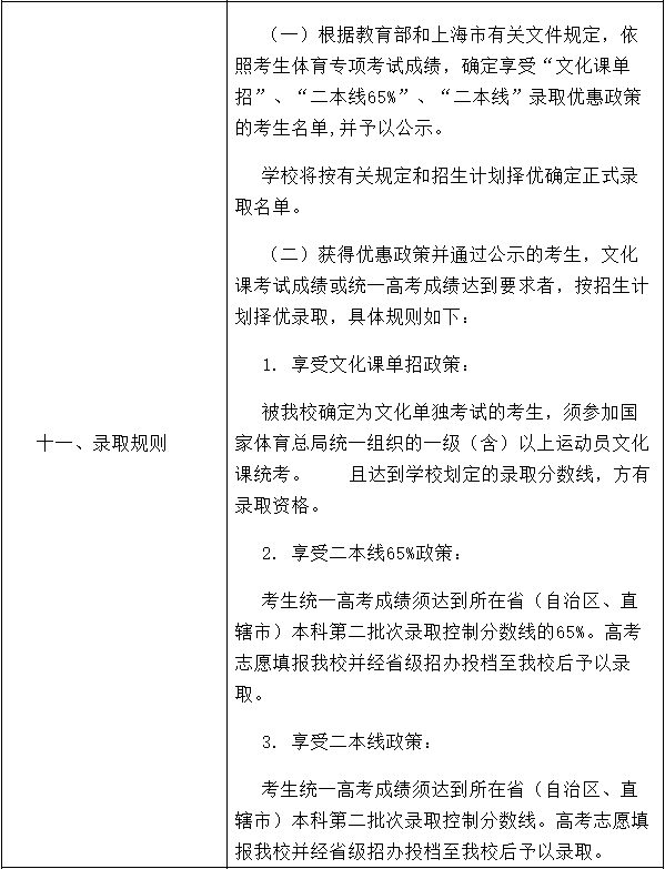
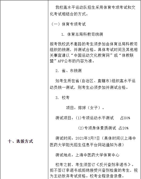
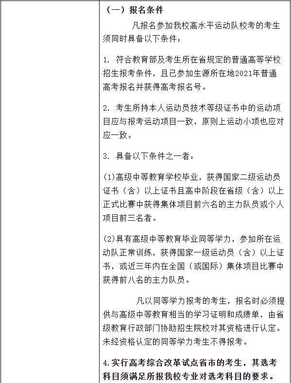
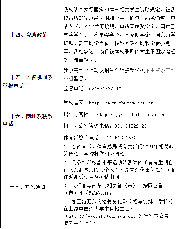
上海中医药大学2021年招收高水平运动队招生章程
2021-02-19 17:31:35
来源:上海中医药大学
相关阅读
西南政法大学2026年高水平运动队招生简章
2026-01-21
吉林农业大学2026年高水平运动队招生简章
2026-01-15
东北师范大学2026年高水平运动队招生简章
2025-12-23
复旦大学2025年高水平运动队招生简章
2025-02-17
厦门大学2025年高水平运动队招生简章
2025-02-17
首页
>
2026体育类专题
>
招生简章
>
高水平运动队
上海中医药大学2021年招收高水平运动队招生章程
来源:上海中医药大学
2021-02-19 17:31:35
相关阅读
西南政法大学2026年高水平运动队招生简章
吉林农业大学2026年高水平运动队招生简章
东北师范大学2026年高水平运动队招生简章
复旦大学2025年高水平运动队招生简章
厦门大学2025年高水平运动队招生简章