当前位置:
首页
>
2026体育类专题
>
招生简章
>
高水平运动队
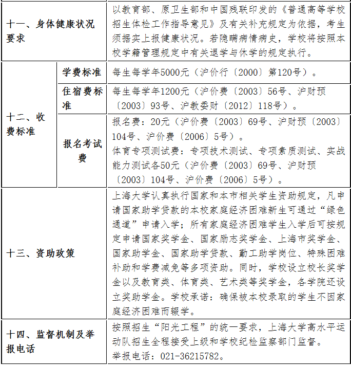
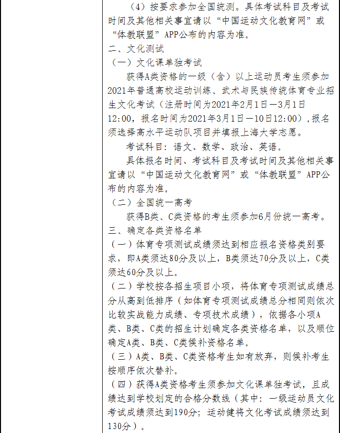
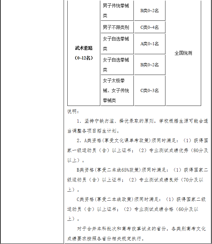
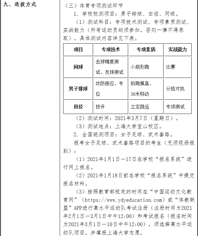
2021年上海市普通高校高水平运动队招生章程(上海大学)
2021-02-19 11:17:15
来源:上海大学
相关阅读
西南政法大学2026年高水平运动队招生简章
2026-01-21
吉林农业大学2026年高水平运动队招生简章
2026-01-15
东北师范大学2026年高水平运动队招生简章
2025-12-23
复旦大学2025年高水平运动队招生简章
2025-02-17
厦门大学2025年高水平运动队招生简章
2025-02-17
首页
>
2026体育类专题
>
招生简章
>
高水平运动队
2021年上海市普通高校高水平运动队招生章程(上海大学)
来源:上海大学
2021-02-19 11:17:15
相关阅读
西南政法大学2026年高水平运动队招生简章
吉林农业大学2026年高水平运动队招生简章
东北师范大学2026年高水平运动队招生简章
复旦大学2025年高水平运动队招生简章
厦门大学2025年高水平运动队招生简章