当前位置:
首页
>
特殊招生
>
2026体育类专题
>
招生动态
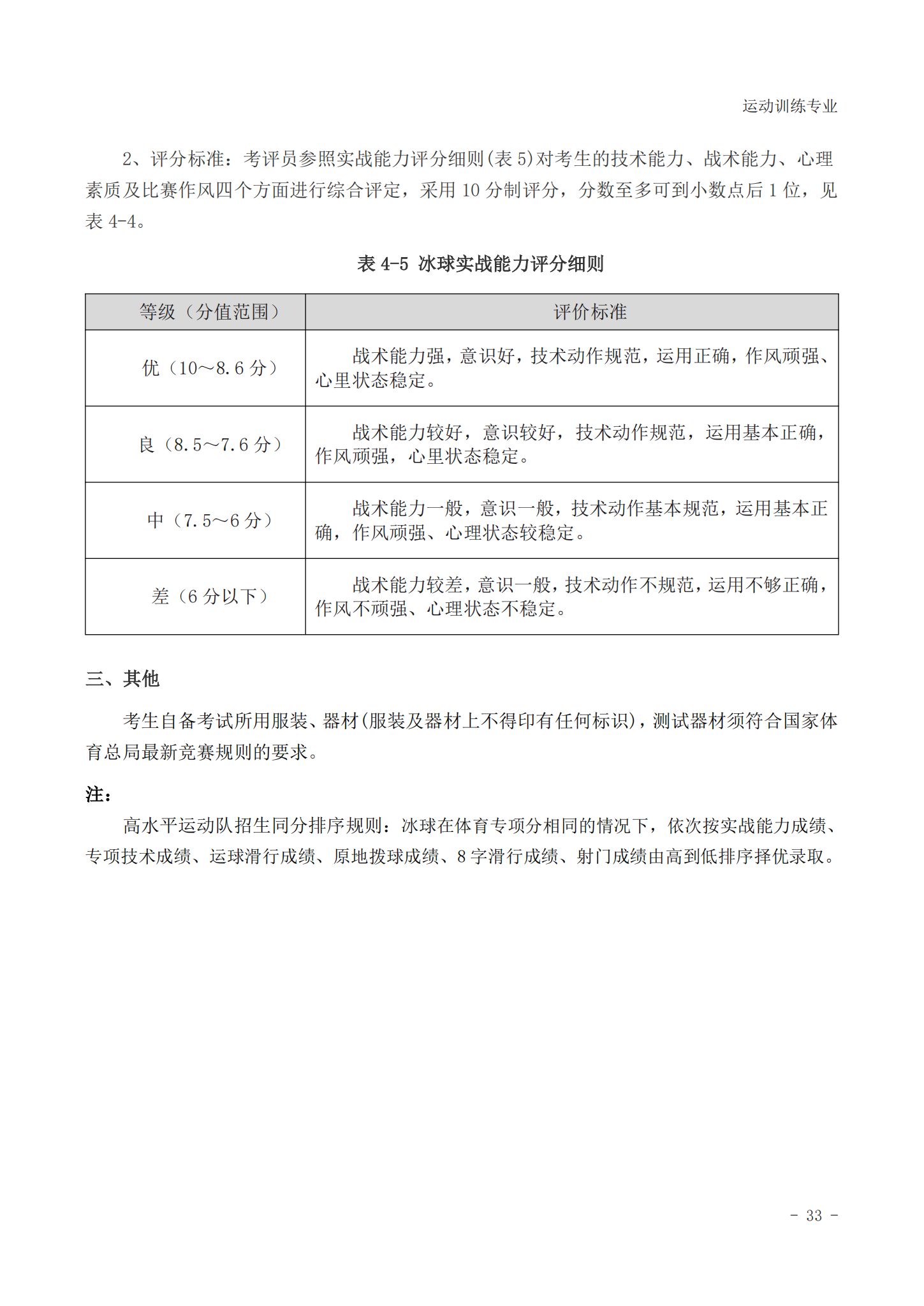
冰球--体育专项考试方法与评分标准【2022版】
2021-12-01 09:14:00
来源:国家体育总局科教司
相关阅读
河南省2026年普通高校招生体育类专业统一考试(含专升本、对口生)有关事宜提醒
2026-01-21
2026年普通高等学校运动训练、武术与民族传统体育专业招生及高校高水平运动队招生冬季项目考试安排
2025-12-26
温馨提示:2025年体育单招文化与专项成绩查询5月18日12点开始
2025-05-16
河南省2025年普通高等学校招生艺术体育统考成绩查询
2025-04-23
体育总局科教司关于2025年体育单招、高水平运动队及足球运动专业考生运动员技术等级证书信息的公示
2025-03-24
首页
>
特殊招生
>
2026体育类专题
>
招生动态
冰球--体育专项考试方法与评分标准【2022版】
来源:国家体育总局科教司
2021-12-01 09:14:00
相关阅读
河南省2026年普通高校招生体育类专业统一考试(含专升本、对口生)有关事宜提醒
2026年普通高等学校运动训练、武术与民族传统体育专业招生及高校高水平运动队招生冬季项目考试安排
温馨提示:2025年体育单招文化与专项成绩查询5月18日12点开始
河南省2025年普通高等学校招生艺术体育统考成绩查询
体育总局科教司关于2025年体育单招、高水平运动队及足球运动专业考生运动员技术等级证书信息的公示