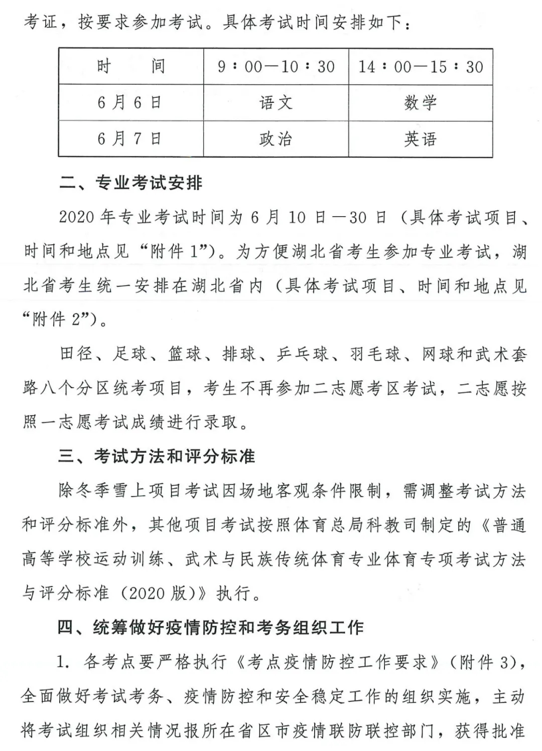
关于2020年全国体育单招和高校高水平运动队招生部分项目专业统考有关考试安排的通知


全国专业考试安排表一
(分区统考)
田径、足球、篮球、排球、乒乓球、羽毛球、网球和武术套路项目根据招生院校所在地进行分区域统考,考生按照一志愿报名院校所在区域参加考试,具体安排如下:
(一)华南、华中考区:武汉体育学院、广州体育学院、郑州大学体育学院、河南理工大学、河南大学、河南师范大学、南阳师范学院、洛阳师范学院、商丘师范学院、华中师范大学、江汉大学、吉首大学、中南大学、湖南工业大学、黄河科技学院、湖南师范大学、衡阳师范学院、湖南人文科技学院、华南理工大学、华南师范大学、嘉应学院、深圳大学、广西大学、广西师范大学、海南师范大学、暨南大学、三亚学院、华中科技大学

(二)华东考区:上海体育学院、山东体育学院、南京体育学院、华东师范大学、苏州大学、扬州大学、江苏师范大学、浙江大学、杭州师范大学、宁波大学、绍兴文理学院、安徽师范大学、阜阳师范学院、合肥师范学院、集美大学、福建师范大学、南昌大学、华东交通大学、江西师范大学、宜春学院、赣南师范大学、井冈山大学、中国海洋大学、山东理工大学、山东师范大学、曲阜师范大学、聊城大学、鲁东大学、烟台大学、菏泽学院、同济大学、中国矿业大学

(三)华北考区:北京体育大学、首都体育学院、天津体育学院、北京师范大学、河北体育学院、河北师范大学、张家口学院、山西大学、中北大学、山西师范大学、晋中学院、内蒙古大学、内蒙古师范大学、内蒙古民族大学、河北工程大学、廊坊师范学院、邯郸学院

(四)西北、西南考区:成都体育学院、西安体育学院、西南大学、重庆师范大学、西华师范大学、贵州师范大学、云南师范大学、云南民族大学、陕西师范大学、陕西理工大学、西北师范大学、天水师范学院、青海师范大学、青海民族大学、宁夏大学、石河子大学、新疆师范大学、西藏民族大学、西华师范学院、重庆文理学院

(五)东北考区:沈阳体育学院、吉林体育学院、哈尔滨体育学院、辽宁工程技术大学、辽宁师范大学、大连理工大学(盘锦校区)、大连大学、沈阳师范大学、吉林大学、延边大学、东北师范大学、北华大学、吉林师范大学、长春师范大学、哈尔滨师范大学

2020年体育单招专业考试安排
(全国统考)







2020年体育单招专业考试安排
(湖北生源)

注:滑水、摩托艇、单板滑雪、跳水项目考试,具体安排另行通知。
考点疫情防控工作要求
2020年体育单招考试,在确保考试安全、平稳的前提下,各考点根据当地疫情防控要求,做好考场管理、考生组织的疫情防控相关工作,落实以下几个防疫措施:
(一)各考点优先安排举行室外考试项目。根据考点实际条件,适当延长考试时间,限制每天最多考试人数。
(二)各考点入口处设置体温测量仪,严密监控考生和工作人员身体状况。
(三)所有考场加大封闭区域,有条件的考点可以进行封校考试。家长及非考试工作人员,不得进入封闭区域。
(四)所有考试场馆采取“限流”措施,避免人员密集。各考试场地按照10平方米/人测算进入场地人员数量(例如:一个篮球场地约40人)。
(五)考生须持居住地“健康码”和7日有效核酸检测结果到考点报到,提交个人健康状况“承诺书”,体温测量合格后方可进入考场。如出现体温异常,将立即送当地医疗机构进行核酸检测,检测结果为阴性方予以考试。
(六)考生分时段到考点报到,候考区避免人群拥挤,每个考生空间间隔1米以上,每个考生候考期间不扎堆、不聚集。考试期间,要求学生除上场考试须摘除口罩外,原则上全程佩戴口罩。
(七)文化考试考场疫情防控原则上按照属地管理的要求,由省级招生考试机构组织实施。
考生防疫须知
根据新冠肺炎疫情发展情况,教育部、体育总局将启动2020年体育单招和高校高水平运动队专业统考考试工作。为保障考生健康安全和考试的平稳顺利,请广大考生严格执行如下疫情防控要求:
1、关注疫情防疫专题等官方途径,理性判断、拒绝谣言;加强防疫知识学习,积极配合卫生健康部门防控措施。
2、考生本人及家人考前尽量减少外出,避免走亲访友聚餐、减少到人员密集的公共场所活动;考前14天尽量避免跨省外出,严禁去重点疫情地区旅行。
3、注意个人卫生,科学安排作息,加强饮食营养,保证以健康的状态、良好的心态参加考试。建议尽量减少考生陪同人员,以避免考点人群聚集。
4、加强旅行途中自我防护,乘坐火车、飞机过程中全程佩戴口罩,减少进食,尽量避免脱口罩;途中尽量与他人保持安全间距,密切留意周围旅客的健康状况,尽可能选择靠窗座位,并减少来回走动。
5、考生须在居住地或考试地进行核酸检测,持居住地“健康码”和7日有效核酸检测结果到考点报到,提交个人健康状况“承诺书”。
6、考生根据考试安排,分时段到考点报到,体温测量合格后方可进入考场。如出现体温异常,将立即送当地医疗机构进行核酸检测,检测结果为阴性方予以考试。候考区每个考生空间间隔1米以上,准备活动和考试时不必佩戴口罩,其他时间原则上全程佩戴口罩。
7、文化考试考场疫情防控原则上按照属地管理的要求,由省级招生考试机构负责,考生必须遵循生源省份招生考试机构的统一要求。
关于2020年全国体育单招和高校高水平运动队招生部分项目专业统考有关考试安排的通知


全国专业考试安排表一
(分区统考)
田径、足球、篮球、排球、乒乓球、羽毛球、网球和武术套路项目根据招生院校所在地进行分区域统考,考生按照一志愿报名院校所在区域参加考试,具体安排如下:
(一)华南、华中考区:武汉体育学院、广州体育学院、郑州大学体育学院、河南理工大学、河南大学、河南师范大学、南阳师范学院、洛阳师范学院、商丘师范学院、华中师范大学、江汉大学、吉首大学、中南大学、湖南工业大学、黄河科技学院、湖南师范大学、衡阳师范学院、湖南人文科技学院、华南理工大学、华南师范大学、嘉应学院、深圳大学、广西大学、广西师范大学、海南师范大学、暨南大学、三亚学院、华中科技大学

(二)华东考区:上海体育学院、山东体育学院、南京体育学院、华东师范大学、苏州大学、扬州大学、江苏师范大学、浙江大学、杭州师范大学、宁波大学、绍兴文理学院、安徽师范大学、阜阳师范学院、合肥师范学院、集美大学、福建师范大学、南昌大学、华东交通大学、江西师范大学、宜春学院、赣南师范大学、井冈山大学、中国海洋大学、山东理工大学、山东师范大学、曲阜师范大学、聊城大学、鲁东大学、烟台大学、菏泽学院、同济大学、中国矿业大学

(三)华北考区:北京体育大学、首都体育学院、天津体育学院、北京师范大学、河北体育学院、河北师范大学、张家口学院、山西大学、中北大学、山西师范大学、晋中学院、内蒙古大学、内蒙古师范大学、内蒙古民族大学、河北工程大学、廊坊师范学院、邯郸学院

(四)西北、西南考区:成都体育学院、西安体育学院、西南大学、重庆师范大学、西华师范大学、贵州师范大学、云南师范大学、云南民族大学、陕西师范大学、陕西理工大学、西北师范大学、天水师范学院、青海师范大学、青海民族大学、宁夏大学、石河子大学、新疆师范大学、西藏民族大学、西华师范学院、重庆文理学院

(五)东北考区:沈阳体育学院、吉林体育学院、哈尔滨体育学院、辽宁工程技术大学、辽宁师范大学、大连理工大学(盘锦校区)、大连大学、沈阳师范大学、吉林大学、延边大学、东北师范大学、北华大学、吉林师范大学、长春师范大学、哈尔滨师范大学

2020年体育单招专业考试安排
(全国统考)







2020年体育单招专业考试安排
(湖北生源)

注:滑水、摩托艇、单板滑雪、跳水项目考试,具体安排另行通知。
考点疫情防控工作要求
2020年体育单招考试,在确保考试安全、平稳的前提下,各考点根据当地疫情防控要求,做好考场管理、考生组织的疫情防控相关工作,落实以下几个防疫措施:
(一)各考点优先安排举行室外考试项目。根据考点实际条件,适当延长考试时间,限制每天最多考试人数。
(二)各考点入口处设置体温测量仪,严密监控考生和工作人员身体状况。
(三)所有考场加大封闭区域,有条件的考点可以进行封校考试。家长及非考试工作人员,不得进入封闭区域。
(四)所有考试场馆采取“限流”措施,避免人员密集。各考试场地按照10平方米/人测算进入场地人员数量(例如:一个篮球场地约40人)。
(五)考生须持居住地“健康码”和7日有效核酸检测结果到考点报到,提交个人健康状况“承诺书”,体温测量合格后方可进入考场。如出现体温异常,将立即送当地医疗机构进行核酸检测,检测结果为阴性方予以考试。
(六)考生分时段到考点报到,候考区避免人群拥挤,每个考生空间间隔1米以上,每个考生候考期间不扎堆、不聚集。考试期间,要求学生除上场考试须摘除口罩外,原则上全程佩戴口罩。
(七)文化考试考场疫情防控原则上按照属地管理的要求,由省级招生考试机构组织实施。
考生防疫须知
根据新冠肺炎疫情发展情况,教育部、体育总局将启动2020年体育单招和高校高水平运动队专业统考考试工作。为保障考生健康安全和考试的平稳顺利,请广大考生严格执行如下疫情防控要求:
1、关注疫情防疫专题等官方途径,理性判断、拒绝谣言;加强防疫知识学习,积极配合卫生健康部门防控措施。
2、考生本人及家人考前尽量减少外出,避免走亲访友聚餐、减少到人员密集的公共场所活动;考前14天尽量避免跨省外出,严禁去重点疫情地区旅行。
3、注意个人卫生,科学安排作息,加强饮食营养,保证以健康的状态、良好的心态参加考试。建议尽量减少考生陪同人员,以避免考点人群聚集。
4、加强旅行途中自我防护,乘坐火车、飞机过程中全程佩戴口罩,减少进食,尽量避免脱口罩;途中尽量与他人保持安全间距,密切留意周围旅客的健康状况,尽可能选择靠窗座位,并减少来回走动。
5、考生须在居住地或考试地进行核酸检测,持居住地“健康码”和7日有效核酸检测结果到考点报到,提交个人健康状况“承诺书”。
6、考生根据考试安排,分时段到考点报到,体温测量合格后方可进入考场。如出现体温异常,将立即送当地医疗机构进行核酸检测,检测结果为阴性方予以考试。候考区每个考生空间间隔1米以上,准备活动和考试时不必佩戴口罩,其他时间原则上全程佩戴口罩。
7、文化考试考场疫情防控原则上按照属地管理的要求,由省级招生考试机构负责,考生必须遵循生源省份招生考试机构的统一要求。