为全面贯彻党的二十大精神,深入落实《国务院关于深化考试招生制度改革的实施意见》(国发〔2014〕35号),根据《教育部关于在部分高校开展基础学科招生改革试点工作的意见》(教学〔2020〕1号)等文件要求,经教育部批准,我校2024年继续开展基础学科招生改革试点(即“复旦大学强基计划”),服务国家重大战略需求,加强拔尖创新人才选拔培养,探索多维度考核评价模式,选拔一批有志向、有兴趣、有天赋的青年学生,培养成为为国担当,能承担科技创新、科教兴国重任的掌握未来的复旦人。
一、招生对象及报名条件
在我校安排强基计划招生的省份,符合所在省份2024年普通高等学校招生全国统一考试报名条件、有志于服务国家重大战略需求的以下两类高中毕业生均可申请报名:
A类:综合素质优秀、成绩优异的考生;
B类:基础学科拔尖,在高中阶段获得数学、物理、化学、生物学、信息学奥林匹克竞赛全国决赛一等奖(金牌)、二等奖(银牌)的考生。
报考我校强基计划的考生不能兼报其他高校强基计划。
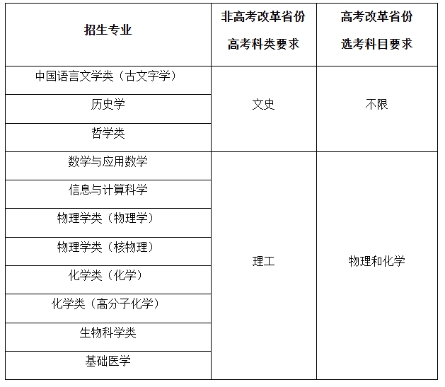
二、招生专业

分省招生计划数以我校强基计划报名平台公布为准。
三、报名方式与选拔程序
(一)报名时间和办法
A类考生可于4月15日至4月30日登录复旦大学强基计划报名平台(https://bm.chsi.com.cn/jcxkzs/sch/10246),按要求准确、完整地完成网上报名。
B类考生可于4月15日至4月26日登录复旦大学强基计划报名平台,按要求准确、完整地完成网上报名。我校将对其学科特长及综合表现进行审核,4月28日向考生发布破格资格审核结果。破格资格审核通过者可获得破格入围资格;审核不通过者可登录复旦大学强基计划报名平台重新以A类考生报名,或取消我校强基计划报名。
(二)考生参加统一高考
(三)校测考核
1.初试:
(1)6月15日前(高考后、出分前,具体安排另行通知)举行初试,初试形式为笔试;
(2)对于A类考生,依据初试成绩,按专业分别划定全国统一及格线,按不超过分省分专业计划数的3倍划定不低于及格线的初试合格线:初试合格方可入围校测复试,初试不合格不再进入后续选拔环节、不计校测成绩;
(3)获得破格入围资格的B类考生不参加初试,直接入围校测复试面试。
2.复试确认:
入围校测复试的考生须在规定时间内(具体时间另行通知)登录复旦大学强基计划报名平台进行校测复试确认并签订诚信考试承诺书和知情同意书,放弃、未确认或未完成承诺书和知情同意书签订的考生,将被取消入围复试资格,不再进入后续选拔环节。
3.复试:
(1)6月22日前(具体安排另行通知)举行复试,复试根据报考专业设置笔试、面试、体质测试等环节;
(2)报考数学与应用数学、物理学类专业的A类考生须参加笔试和面试,报考其他专业的A类考生直接参加面试,B类考生直接参加面试;
(3)组织相关学科专家对入围考生进行面试,专家、考生以“双随机”抽签方式配对,面试全程录音录像;
(4)考生的综合素质评价材料将在面试过程中作为重要参考资料,面试前安排充足时间由面试专家审阅;
(5)体质测试将于面试后进行,体质测试成绩将作为综合成绩同分情况下的排序依据之一;所有考生均须参加体质测试,无故缺席体质测试者将被取消校测成绩。详见附件。
(四)录取办法
1.作为录取依据的综合成绩由高考成绩(占85%,不含任何政策加分,下同)、校测成绩(占15%)组成:
综合成绩=高考成绩÷高考满分×850+校测成绩
注1:校测成绩满分150分,其中校测笔试成绩满分100分。
注2:报考数学与应用数学、物理学类专业的A类考生,校测笔试成绩按复试笔试成绩计算;报考其他专业的A类考生,校测笔试成绩按初试成绩计算。
2.高考成绩公布后,按规则确定预录取名单:
(1)考生高考成绩须达到所在省份第一批本科录取控制分数线(对于合并本科批次的省份及高考综合改革省份,按各省级招办文件规定的相应控制分数线执行);
(2)对于A类考生,按照分数优先原则,根据考生综合成绩、校测成绩、专业志愿和分省计划数确定预录取名单,综合成绩相同时,依次按体质测试成绩、高考成绩、高考语文成绩、高考数学成绩、高考外语成绩确定位次;
(3)对于B类考生,综合成绩达到生源地A类考生最低录取分数线的,我校追加计划予以录取。
3.强基计划预录取考生名单经学校本科生招生工作领导小组审定后,报送各省级招生考试机构审核并办理录取手续。被正式录取的考生不再参加后续高考志愿录取,未被录取的考生可按高考志愿填报规则参加后续各批次志愿录取。
四、培养方案
学校对通过强基计划录取的学生制定单独人才培养方案和激励机制,增强学生的荣誉感和使命感。学校将为强基计划录取学生配备一流的师资,提供一流的学习条件,创造一流的学术环境和氛围,实行导师制、小班化等培养模式。对于学业优秀的学生,将在本硕博衔接培养、公派留学、奖学金等方面予以优先安排。同时,建立阶段性考核和动态进出机制。
五、其他说明
(一)考生上传的材料将作为面试参考材料,无需寄送纸质材料。
(二)考生综合素质档案由各省级教育行政部门统一提供。
(三)对于报名材料或综合素质档案造假或在高校考核中舞弊的考生,将取消强基计划的报名、考试和录取资格,并将有关情况通报有关省级招生考试机构或教育行政部门。教育行政部门将按照有关规定给予相应处理。已经入学的,按教育部和我校相关规定处理取消学籍,毕业后发现的,则取消毕业证、学位证。中学应当对所出具的材料认真核实,出现弄虚作假情形的,我校保留采取相关措施的权利。
(四)对于确认参加校测复试又无故放弃的考生,我校将按照教育部规定,通报生源省份考试招生机构并记入考生诚信档案。
(五)笔试测试内容如下:
1.中国语言文学类(古文字学)、历史学、哲学类专业测试文史哲综合知识;
2.数学与应用数学专业测试数学,信息与计算科学专业测试计算与算法,物理学类专业测试物理,化学类专业测试化学,生物科学类、基础医学专业测试数理化综合。
(六)强基计划录取的考生入学后原则上本科阶段不得转到强基计划招生之外的专业就读。
(七)我校对符合培养要求的强基计划学生实行本研衔接培养。进入研究生阶段后,学生主要在强基计划所在基础学科专业进行培养,部分学生也可根据培养方案在高端芯片与软件、智能科技、新材料、先进制造和国家安全等关键领域以及国家人才紧缺的人文社会学科领域进行学科交叉培养。本研衔接专业范围见后续公布的各强基计划招生专业培养方案,研究生阶段具体招生专业和名额以转段当年学校公布的工作方案为准。
(八)校测期间,考生的交通、食宿等费用自理。入围校测考生若家庭经济困难,可向我校提出申请,我校可酌情提供保障性路费和住宿补贴。
(九)凡参加强基计划校测复试的考生,须购买测试期间的个人“人身意外伤害保险”。
(十)如遇不可抗力因素导致可能影响招生测试过程的情况发生,校测方案或作相应调整,另行通知。
(十一)学校未委托任何个人或中介机构组织开展包括强基计划在内的各项考试招生,不举办任何形式的培训活动。
六、领导与监督保障机制
(一)复旦大学强基计划由学校强基计划专项工作领导小组统筹管理有关工作。
(二)复旦大学强基计划招生工作在学校本科生招生工作领导小组的领导下,由学校本科生招生办公室负责组织和实施。学校在实施本简章的过程中做到机会公平、程序公开、结果公正。
(三)入围标准、录取标准等按教育部相关规定公示。
(四)复旦大学强基计划招生工作全程接受复旦大学纪检监察工作部门监督。
七、咨询及联系方式
地址:上海市杨浦区邯郸路220号复旦大学本科生招生办公室
邮编:200433
招生咨询呼叫中心:021-55666668
传真:021-55664345
电子邮箱:admission@fudan.edu.cn
复旦大学主页:www.fudan.edu.cn
复旦大学上海医学院主页:shmc.fudan.edu.cn
复旦大学招生网:www.ao.fudan.edu.cn
复旦大学教务处:www.jwc.fudan.edu.cn
复旦大学纪检监察工作部门:021-55664607(仅受理信访举报)
复旦大学强基计划报名平台:bm.chsi.com.cn/jcxkzs/sch/10246
八、附则
(一)如教育部关于强基计划招生的政策有所调整,我校将对招生简章进行相应修改并重新发布。
(二)本简章由复旦大学本科生招生办公室负责解释。
附件:
复旦大学本科生招生办公室
2024年4月10日
为全面贯彻党的二十大精神,深入落实《国务院关于深化考试招生制度改革的实施意见》(国发〔2014〕35号),根据《教育部关于在部分高校开展基础学科招生改革试点工作的意见》(教学〔2020〕1号)等文件要求,经教育部批准,我校2024年继续开展基础学科招生改革试点(即“复旦大学强基计划”),服务国家重大战略需求,加强拔尖创新人才选拔培养,探索多维度考核评价模式,选拔一批有志向、有兴趣、有天赋的青年学生,培养成为为国担当,能承担科技创新、科教兴国重任的掌握未来的复旦人。
一、招生对象及报名条件
在我校安排强基计划招生的省份,符合所在省份2024年普通高等学校招生全国统一考试报名条件、有志于服务国家重大战略需求的以下两类高中毕业生均可申请报名:
A类:综合素质优秀、成绩优异的考生;
B类:基础学科拔尖,在高中阶段获得数学、物理、化学、生物学、信息学奥林匹克竞赛全国决赛一等奖(金牌)、二等奖(银牌)的考生。
报考我校强基计划的考生不能兼报其他高校强基计划。
二、招生专业

分省招生计划数以我校强基计划报名平台公布为准。
三、报名方式与选拔程序
(一)报名时间和办法
A类考生可于4月15日至4月30日登录复旦大学强基计划报名平台(https://bm.chsi.com.cn/jcxkzs/sch/10246),按要求准确、完整地完成网上报名。
B类考生可于4月15日至4月26日登录复旦大学强基计划报名平台,按要求准确、完整地完成网上报名。我校将对其学科特长及综合表现进行审核,4月28日向考生发布破格资格审核结果。破格资格审核通过者可获得破格入围资格;审核不通过者可登录复旦大学强基计划报名平台重新以A类考生报名,或取消我校强基计划报名。
(二)考生参加统一高考
(三)校测考核
1.初试:
(1)6月15日前(高考后、出分前,具体安排另行通知)举行初试,初试形式为笔试;
(2)对于A类考生,依据初试成绩,按专业分别划定全国统一及格线,按不超过分省分专业计划数的3倍划定不低于及格线的初试合格线:初试合格方可入围校测复试,初试不合格不再进入后续选拔环节、不计校测成绩;
(3)获得破格入围资格的B类考生不参加初试,直接入围校测复试面试。
2.复试确认:
入围校测复试的考生须在规定时间内(具体时间另行通知)登录复旦大学强基计划报名平台进行校测复试确认并签订诚信考试承诺书和知情同意书,放弃、未确认或未完成承诺书和知情同意书签订的考生,将被取消入围复试资格,不再进入后续选拔环节。
3.复试:
(1)6月22日前(具体安排另行通知)举行复试,复试根据报考专业设置笔试、面试、体质测试等环节;
(2)报考数学与应用数学、物理学类专业的A类考生须参加笔试和面试,报考其他专业的A类考生直接参加面试,B类考生直接参加面试;
(3)组织相关学科专家对入围考生进行面试,专家、考生以“双随机”抽签方式配对,面试全程录音录像;
(4)考生的综合素质评价材料将在面试过程中作为重要参考资料,面试前安排充足时间由面试专家审阅;
(5)体质测试将于面试后进行,体质测试成绩将作为综合成绩同分情况下的排序依据之一;所有考生均须参加体质测试,无故缺席体质测试者将被取消校测成绩。详见附件。
(四)录取办法
1.作为录取依据的综合成绩由高考成绩(占85%,不含任何政策加分,下同)、校测成绩(占15%)组成:
综合成绩=高考成绩÷高考满分×850+校测成绩
注1:校测成绩满分150分,其中校测笔试成绩满分100分。
注2:报考数学与应用数学、物理学类专业的A类考生,校测笔试成绩按复试笔试成绩计算;报考其他专业的A类考生,校测笔试成绩按初试成绩计算。
2.高考成绩公布后,按规则确定预录取名单:
(1)考生高考成绩须达到所在省份第一批本科录取控制分数线(对于合并本科批次的省份及高考综合改革省份,按各省级招办文件规定的相应控制分数线执行);
(2)对于A类考生,按照分数优先原则,根据考生综合成绩、校测成绩、专业志愿和分省计划数确定预录取名单,综合成绩相同时,依次按体质测试成绩、高考成绩、高考语文成绩、高考数学成绩、高考外语成绩确定位次;
(3)对于B类考生,综合成绩达到生源地A类考生最低录取分数线的,我校追加计划予以录取。
3.强基计划预录取考生名单经学校本科生招生工作领导小组审定后,报送各省级招生考试机构审核并办理录取手续。被正式录取的考生不再参加后续高考志愿录取,未被录取的考生可按高考志愿填报规则参加后续各批次志愿录取。
四、培养方案
学校对通过强基计划录取的学生制定单独人才培养方案和激励机制,增强学生的荣誉感和使命感。学校将为强基计划录取学生配备一流的师资,提供一流的学习条件,创造一流的学术环境和氛围,实行导师制、小班化等培养模式。对于学业优秀的学生,将在本硕博衔接培养、公派留学、奖学金等方面予以优先安排。同时,建立阶段性考核和动态进出机制。
五、其他说明
(一)考生上传的材料将作为面试参考材料,无需寄送纸质材料。
(二)考生综合素质档案由各省级教育行政部门统一提供。
(三)对于报名材料或综合素质档案造假或在高校考核中舞弊的考生,将取消强基计划的报名、考试和录取资格,并将有关情况通报有关省级招生考试机构或教育行政部门。教育行政部门将按照有关规定给予相应处理。已经入学的,按教育部和我校相关规定处理取消学籍,毕业后发现的,则取消毕业证、学位证。中学应当对所出具的材料认真核实,出现弄虚作假情形的,我校保留采取相关措施的权利。
(四)对于确认参加校测复试又无故放弃的考生,我校将按照教育部规定,通报生源省份考试招生机构并记入考生诚信档案。
(五)笔试测试内容如下:
1.中国语言文学类(古文字学)、历史学、哲学类专业测试文史哲综合知识;
2.数学与应用数学专业测试数学,信息与计算科学专业测试计算与算法,物理学类专业测试物理,化学类专业测试化学,生物科学类、基础医学专业测试数理化综合。
(六)强基计划录取的考生入学后原则上本科阶段不得转到强基计划招生之外的专业就读。
(七)我校对符合培养要求的强基计划学生实行本研衔接培养。进入研究生阶段后,学生主要在强基计划所在基础学科专业进行培养,部分学生也可根据培养方案在高端芯片与软件、智能科技、新材料、先进制造和国家安全等关键领域以及国家人才紧缺的人文社会学科领域进行学科交叉培养。本研衔接专业范围见后续公布的各强基计划招生专业培养方案,研究生阶段具体招生专业和名额以转段当年学校公布的工作方案为准。
(八)校测期间,考生的交通、食宿等费用自理。入围校测考生若家庭经济困难,可向我校提出申请,我校可酌情提供保障性路费和住宿补贴。
(九)凡参加强基计划校测复试的考生,须购买测试期间的个人“人身意外伤害保险”。
(十)如遇不可抗力因素导致可能影响招生测试过程的情况发生,校测方案或作相应调整,另行通知。
(十一)学校未委托任何个人或中介机构组织开展包括强基计划在内的各项考试招生,不举办任何形式的培训活动。
六、领导与监督保障机制
(一)复旦大学强基计划由学校强基计划专项工作领导小组统筹管理有关工作。
(二)复旦大学强基计划招生工作在学校本科生招生工作领导小组的领导下,由学校本科生招生办公室负责组织和实施。学校在实施本简章的过程中做到机会公平、程序公开、结果公正。
(三)入围标准、录取标准等按教育部相关规定公示。
(四)复旦大学强基计划招生工作全程接受复旦大学纪检监察工作部门监督。
七、咨询及联系方式
地址:上海市杨浦区邯郸路220号复旦大学本科生招生办公室
邮编:200433
招生咨询呼叫中心:021-55666668
传真:021-55664345
电子邮箱:admission@fudan.edu.cn
复旦大学主页:www.fudan.edu.cn
复旦大学上海医学院主页:shmc.fudan.edu.cn
复旦大学招生网:www.ao.fudan.edu.cn
复旦大学教务处:www.jwc.fudan.edu.cn
复旦大学纪检监察工作部门:021-55664607(仅受理信访举报)
复旦大学强基计划报名平台:bm.chsi.com.cn/jcxkzs/sch/10246
八、附则
(一)如教育部关于强基计划招生的政策有所调整,我校将对招生简章进行相应修改并重新发布。
(二)本简章由复旦大学本科生招生办公室负责解释。
附件:
复旦大学本科生招生办公室
2024年4月10日