兰州大学是国家“双一流”建设高校,是我国首批具有学士、硕士、博士学位授予权,首批建立博士后科研流动站,首批设置文、理科国家基础科学研究与教学人才培养基地,首批入选国家大学生创新性实验计划以及实施“基础学科拔尖学生培养计划”的教育部直属全国重点综合性大学。
为全面贯彻全国教育大会和党的十九大、二十大精神,贯彻落实习近平总书记重要指示精神,根据《国务院关于深化考试招生制度改革的实施意见》(国发〔2014〕35号)和《教育部关于在部分高校开展基础学科招生改革试点工作的意见》(教学〔2020〕1号)等文件要求,服务国家重大战略需求,加强基础学科拔尖创新人才选拔培养。经批准,我校2024年继续开展基础学科招生改革试点(也称“兰州大学强基计划”),探索多维度考核评价模式,选拔一批有志向、有兴趣、有天赋、有潜质的青年学生进行专门培养,为国家重大战略领域输送后备人才。现结合兰州大学人才培养的总体目标和办学特色,特制定本简章。
一、招生对象及报名条件
在我校安排强基计划招生的省份,符合2024年普通高等学校招生全国统一考试报名条件,综合素质优秀或基础学科拔尖,具有明确兴趣志向和创新能力表现,具备科研潜质和科学精神,有志于将来从事相关领域科学研究工作的优秀高中毕业生均可申请报名。申请报名考生分为以下两类:
第一类:高考成绩优异的考生。
第二类:相关学科领域具有突出才能和表现的考生,即高中阶段在中学生学科奥林匹克竞赛(数学、物理、化学、生物、信息)中获得全国决赛二等奖及以上奖项的考生。
二、招生专业及要求
我校2024年强基计划具体招生专业及相关要求见下表,具体分省招生计划详见兰州大学强基计划报名系统。

考生身体条件须符合教育部、原卫生部、中国残疾人联合会印发的《普通高等学校招生体检工作指导意见》中关于报考相关专业的规定,如教育部有最新规定则按最新规定执行。
三、报名方式与选拔程序
(一)填报要求
1.报名系统填报
拟申请填报我校的考生,须在2024年4月10日至4月30日登录兰州大学强基计划报名系统(网址:https://bm.chsi.com.cn/jcxkzs/sch/10730),按要求完成信息填报,具体如下:
(1)考生只能填报一所试点高校。
(2)考生只能填报一个专业,且考生选考科目(或科类)须符合相关专业要求。
(3)按简章和报名系统要求,准确、完整地进行信息填报。
2.考生须参加2024年普通高考。
(二)学校考核
1.初试确认:
考生须于6月10日16:00前登录兰州大学强基计划报名系统进行校考初试确认并缴费,逾期未完成确认和缴费的,视为放弃初试资格。
2.初试:
(1)6月16日前(高考后、出分前,具体安排另行通知)进行初试,初试形式为笔试,主要考核学生学科素养。初试在各招生省份省会城市集中设置考点。
(2)对于第一类考生,依据考生初试成绩,按照分省分专业计划的6倍划定初试合格线,确定入围复试考生名单(末位同分同入围)。
(3)对于第二类考生,不参加初试,初试成绩按满分计算,直接入围复试。
3.复试确认:
入围校考复试的考生须在规定时间内(具体时间另行通知)登录兰州大学强基计划报名系统进行校考复试确认并签订考生承诺书,否则视为放弃复试资格。
4.复试:
6月22日前(具体安排另行通知)举行复试,复试包括面试和体育素质测试。
面试主要注重对学生好奇心、探究欲、问题意识、质疑精神、意志品质等因素的考察。根据考生综合素质评价档案和面试情况综合评价给出面试成绩。
体育测试内容:50米跑,立定跳远。体育测试标准:参照《国家学生体质健康标准》(2014版)中对应项目高三年级组测试要求执行。体育测试免考申请说明:学生因身体原因无法参加体育测试的,须填写《免予执行兰州大学体育测试申请表》(以下简称《免体测申请表》,见附件),并提供三级甲等医院医学证明(或残疾证明)。考生本人须携带身份证原件、《免体测申请表》原件和三级甲等医院医学证明(或残疾证明)原件在规定时间内到我校进行现场核验,经审核批准后,方可免予体育测试并视为合格。
成绩使用办法:体育测试成绩作为资格划定的参考。
(三)录取办法
考生高考成绩(不含任何政策性加分,下同)须达到所在省(区、市)本科一批录取控制分数线(不划定本科一批控制线的省份,参照省级招生机构相关划线标准执行)。
根据考生填报志愿和在相关省份强基计划的招生名额,依据全面衡量、择优录取、宁缺毋滥的原则,对复试成绩合格者,按照综合成绩由高到低排序确定强基计划预录取名单。
综合成绩=高考总成绩/高考满分值×850+校考成绩/校考满分值×150。校考成绩折算为满分150,由初试成绩与面试成绩按照1:2比例折算。
综合成绩相同时,依次比较高考的总成绩、语文成绩、数学成绩、外语成绩,成绩高者优先。
学校本科生招生工作领导小组审定强基计划预录取名单,并报各省级招生考试机构审核,办理录取手续。
我校于限定时间内在报名系统(https://bm.chsi.com.cn/jcxkzs/sch/10730)公布录取信息并公示录取标准。被正式录取的考生不再参加本省(区、市)后续高考志愿录取;未被录取的考生可正常参加本省(区、市)后续各批次高考志愿录取。
四、培养方案
我校对符合培养要求的强基计划学生实行本研衔接培养,强基计划学生完成规定的本科阶段有关课程,达到转段要求后,按照相关规定直接转段进入研究生培养阶段。进入研究生阶段后,学生主要在强基计划所在基础学科专业进行培养,部分学生也可根据专业培养方案在高端芯片与软件、智能科技、新材料和国家安全等关键领域以及国家人才紧缺的人文社会科学领域进行学科交叉培养。本研衔接专业范围见各强基计划招生专业培养方案,研究生阶段转段具体招生专业和名额以转段当年学校公布的工作方案为准。
强基计划实行小班化和导师制,学生优先享有参与科学研究项目的机会,享有专门的基本全覆盖的攻读研究生政策,享有更多出国交流的机会,享有更高比例的奖学金评定政策。开放重点研究基地及科研平台,实行专门的海外交流方案,建立成长档案,跟踪培养发展情况。强基计划学生进入研究生阶段学习后,优先享有被推荐参加留学基金委中外联合培养,给予参加国际会议资助的机会。
我校对强基计划学生进行阶段性考核,根据学生学业表现情况进行动态进出调整。
具体专业培养方案详见各招生学院网站。
五、其他事项
(一)关于学生综合素质档案。已建立省级统一信息平台的省份,由省级教育行政部门统一上传至强基计划报名系统;尚未建立省级统一信息平台的省份,由各省级教育行政部门汇总本地各中学报考学生的综合素质档案后,统一上传至强基计划报名系统。
(二)对于综合素质档案造假或在高校考核中舞弊的考生,将取消强基计划的报名、考试和录取资格,并将有关情况通报有关省级招生考试机构或教育行政部门,取消其当年高考报名、考试和录取资格,并视情节轻重给予3年内暂停参加各类国家教育考试的处理,对涉及违法的,依照相关法律规定处理。已经入学的,按教育部和我校相关规定取消学籍;毕业后发现的,取消毕业证、学位证。中学应当对所出具的材料认真核实,出现弄虚作假情形的,我校保留采取相关措施的权利。
(三)强基计划录取的考生入学后原则上不转专业,对确需调整专业的,须经过学校审核同意,且仅允许符合相关要求的学生在本校强基计划招生专业范围之内调整。
(四)凡参加选拔测试的考生,由考生自行承担交通、食宿等费用和个人安全责任。
(五)我校未委托任何中介组织或个人开展强基计划等考试有关的应试培训活动。
(六)若因不可抗力影响,学校考核办法和录取办法需要做出相应调整时另行通知。
六、监督办法
(一)学校基础学科招生改革试点招生工作在兰州大学本科生招生工作领导小组的领导下,由兰州大学招生办公室负责具体工作的组织和实施。我校在实施本简章的过程中将严格遵循公开、公平、公正和择优录取的原则,加强管理,严格程序,做到招生方案公开、选拔方法公平、录取标准公示。
(二)学校对考核过程进行全程录音录像。
(三)学校对录取的学生进行入学资格复查,对招生过程中出现的违规违纪行为和不具备入学资格的学生,按照《国家教育考试违规处理办法》《普通高等学校招生违规行为处理暂行办法》和教育部相关规定处理。
(四)我校本科招生工作接受上级主管部门和学校纪检监察机构监督,接受社会监督和投诉(监督电话:0931-8914015)。
七、咨询方式
咨询电话:0931-5196678,8912116。
通讯地址:兰州市城关区天水南路222号,邮编:730000。
兰州大学主页:https://www.lzu.edu.cn。
兰州大学本科招生网:https://zsb.lzu.edu.cn。
兰州大学招生办公室E-mail(咨询):zsb@lzu.edu.cn。
八、本简章由兰州大学招生办公室负责解释。若教育部或生源省份调整相关政策,则以新政策为准。
附件:
兰州大学是国家“双一流”建设高校,是我国首批具有学士、硕士、博士学位授予权,首批建立博士后科研流动站,首批设置文、理科国家基础科学研究与教学人才培养基地,首批入选国家大学生创新性实验计划以及实施“基础学科拔尖学生培养计划”的教育部直属全国重点综合性大学。
为全面贯彻全国教育大会和党的十九大、二十大精神,贯彻落实习近平总书记重要指示精神,根据《国务院关于深化考试招生制度改革的实施意见》(国发〔2014〕35号)和《教育部关于在部分高校开展基础学科招生改革试点工作的意见》(教学〔2020〕1号)等文件要求,服务国家重大战略需求,加强基础学科拔尖创新人才选拔培养。经批准,我校2024年继续开展基础学科招生改革试点(也称“兰州大学强基计划”),探索多维度考核评价模式,选拔一批有志向、有兴趣、有天赋、有潜质的青年学生进行专门培养,为国家重大战略领域输送后备人才。现结合兰州大学人才培养的总体目标和办学特色,特制定本简章。
一、招生对象及报名条件
在我校安排强基计划招生的省份,符合2024年普通高等学校招生全国统一考试报名条件,综合素质优秀或基础学科拔尖,具有明确兴趣志向和创新能力表现,具备科研潜质和科学精神,有志于将来从事相关领域科学研究工作的优秀高中毕业生均可申请报名。申请报名考生分为以下两类:
第一类:高考成绩优异的考生。
第二类:相关学科领域具有突出才能和表现的考生,即高中阶段在中学生学科奥林匹克竞赛(数学、物理、化学、生物、信息)中获得全国决赛二等奖及以上奖项的考生。
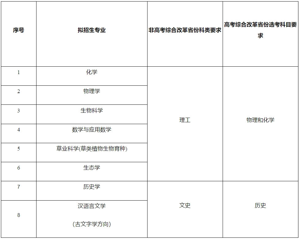
二、招生专业及要求
我校2024年强基计划具体招生专业及相关要求见下表,具体分省招生计划详见兰州大学强基计划报名系统。

考生身体条件须符合教育部、原卫生部、中国残疾人联合会印发的《普通高等学校招生体检工作指导意见》中关于报考相关专业的规定,如教育部有最新规定则按最新规定执行。
三、报名方式与选拔程序
(一)填报要求
1.报名系统填报
拟申请填报我校的考生,须在2024年4月10日至4月30日登录兰州大学强基计划报名系统(网址:https://bm.chsi.com.cn/jcxkzs/sch/10730),按要求完成信息填报,具体如下:
(1)考生只能填报一所试点高校。
(2)考生只能填报一个专业,且考生选考科目(或科类)须符合相关专业要求。
(3)按简章和报名系统要求,准确、完整地进行信息填报。
2.考生须参加2024年普通高考。
(二)学校考核
1.初试确认:
考生须于6月10日16:00前登录兰州大学强基计划报名系统进行校考初试确认并缴费,逾期未完成确认和缴费的,视为放弃初试资格。
2.初试:
(1)6月16日前(高考后、出分前,具体安排另行通知)进行初试,初试形式为笔试,主要考核学生学科素养。初试在各招生省份省会城市集中设置考点。
(2)对于第一类考生,依据考生初试成绩,按照分省分专业计划的6倍划定初试合格线,确定入围复试考生名单(末位同分同入围)。
(3)对于第二类考生,不参加初试,初试成绩按满分计算,直接入围复试。
3.复试确认:
入围校考复试的考生须在规定时间内(具体时间另行通知)登录兰州大学强基计划报名系统进行校考复试确认并签订考生承诺书,否则视为放弃复试资格。
4.复试:
6月22日前(具体安排另行通知)举行复试,复试包括面试和体育素质测试。
面试主要注重对学生好奇心、探究欲、问题意识、质疑精神、意志品质等因素的考察。根据考生综合素质评价档案和面试情况综合评价给出面试成绩。
体育测试内容:50米跑,立定跳远。体育测试标准:参照《国家学生体质健康标准》(2014版)中对应项目高三年级组测试要求执行。体育测试免考申请说明:学生因身体原因无法参加体育测试的,须填写《免予执行兰州大学体育测试申请表》(以下简称《免体测申请表》,见附件),并提供三级甲等医院医学证明(或残疾证明)。考生本人须携带身份证原件、《免体测申请表》原件和三级甲等医院医学证明(或残疾证明)原件在规定时间内到我校进行现场核验,经审核批准后,方可免予体育测试并视为合格。
成绩使用办法:体育测试成绩作为资格划定的参考。
(三)录取办法
考生高考成绩(不含任何政策性加分,下同)须达到所在省(区、市)本科一批录取控制分数线(不划定本科一批控制线的省份,参照省级招生机构相关划线标准执行)。
根据考生填报志愿和在相关省份强基计划的招生名额,依据全面衡量、择优录取、宁缺毋滥的原则,对复试成绩合格者,按照综合成绩由高到低排序确定强基计划预录取名单。
综合成绩=高考总成绩/高考满分值×850+校考成绩/校考满分值×150。校考成绩折算为满分150,由初试成绩与面试成绩按照1:2比例折算。
综合成绩相同时,依次比较高考的总成绩、语文成绩、数学成绩、外语成绩,成绩高者优先。
学校本科生招生工作领导小组审定强基计划预录取名单,并报各省级招生考试机构审核,办理录取手续。
我校于限定时间内在报名系统(https://bm.chsi.com.cn/jcxkzs/sch/10730)公布录取信息并公示录取标准。被正式录取的考生不再参加本省(区、市)后续高考志愿录取;未被录取的考生可正常参加本省(区、市)后续各批次高考志愿录取。
四、培养方案
我校对符合培养要求的强基计划学生实行本研衔接培养,强基计划学生完成规定的本科阶段有关课程,达到转段要求后,按照相关规定直接转段进入研究生培养阶段。进入研究生阶段后,学生主要在强基计划所在基础学科专业进行培养,部分学生也可根据专业培养方案在高端芯片与软件、智能科技、新材料和国家安全等关键领域以及国家人才紧缺的人文社会科学领域进行学科交叉培养。本研衔接专业范围见各强基计划招生专业培养方案,研究生阶段转段具体招生专业和名额以转段当年学校公布的工作方案为准。
强基计划实行小班化和导师制,学生优先享有参与科学研究项目的机会,享有专门的基本全覆盖的攻读研究生政策,享有更多出国交流的机会,享有更高比例的奖学金评定政策。开放重点研究基地及科研平台,实行专门的海外交流方案,建立成长档案,跟踪培养发展情况。强基计划学生进入研究生阶段学习后,优先享有被推荐参加留学基金委中外联合培养,给予参加国际会议资助的机会。
我校对强基计划学生进行阶段性考核,根据学生学业表现情况进行动态进出调整。
具体专业培养方案详见各招生学院网站。
五、其他事项
(一)关于学生综合素质档案。已建立省级统一信息平台的省份,由省级教育行政部门统一上传至强基计划报名系统;尚未建立省级统一信息平台的省份,由各省级教育行政部门汇总本地各中学报考学生的综合素质档案后,统一上传至强基计划报名系统。
(二)对于综合素质档案造假或在高校考核中舞弊的考生,将取消强基计划的报名、考试和录取资格,并将有关情况通报有关省级招生考试机构或教育行政部门,取消其当年高考报名、考试和录取资格,并视情节轻重给予3年内暂停参加各类国家教育考试的处理,对涉及违法的,依照相关法律规定处理。已经入学的,按教育部和我校相关规定取消学籍;毕业后发现的,取消毕业证、学位证。中学应当对所出具的材料认真核实,出现弄虚作假情形的,我校保留采取相关措施的权利。
(三)强基计划录取的考生入学后原则上不转专业,对确需调整专业的,须经过学校审核同意,且仅允许符合相关要求的学生在本校强基计划招生专业范围之内调整。
(四)凡参加选拔测试的考生,由考生自行承担交通、食宿等费用和个人安全责任。
(五)我校未委托任何中介组织或个人开展强基计划等考试有关的应试培训活动。
(六)若因不可抗力影响,学校考核办法和录取办法需要做出相应调整时另行通知。
六、监督办法
(一)学校基础学科招生改革试点招生工作在兰州大学本科生招生工作领导小组的领导下,由兰州大学招生办公室负责具体工作的组织和实施。我校在实施本简章的过程中将严格遵循公开、公平、公正和择优录取的原则,加强管理,严格程序,做到招生方案公开、选拔方法公平、录取标准公示。
(二)学校对考核过程进行全程录音录像。
(三)学校对录取的学生进行入学资格复查,对招生过程中出现的违规违纪行为和不具备入学资格的学生,按照《国家教育考试违规处理办法》《普通高等学校招生违规行为处理暂行办法》和教育部相关规定处理。
(四)我校本科招生工作接受上级主管部门和学校纪检监察机构监督,接受社会监督和投诉(监督电话:0931-8914015)。
七、咨询方式
咨询电话:0931-5196678,8912116。
通讯地址:兰州市城关区天水南路222号,邮编:730000。
兰州大学主页:https://www.lzu.edu.cn。
兰州大学本科招生网:https://zsb.lzu.edu.cn。
兰州大学招生办公室E-mail(咨询):zsb@lzu.edu.cn。
八、本简章由兰州大学招生办公室负责解释。若教育部或生源省份调整相关政策,则以新政策为准。
附件: