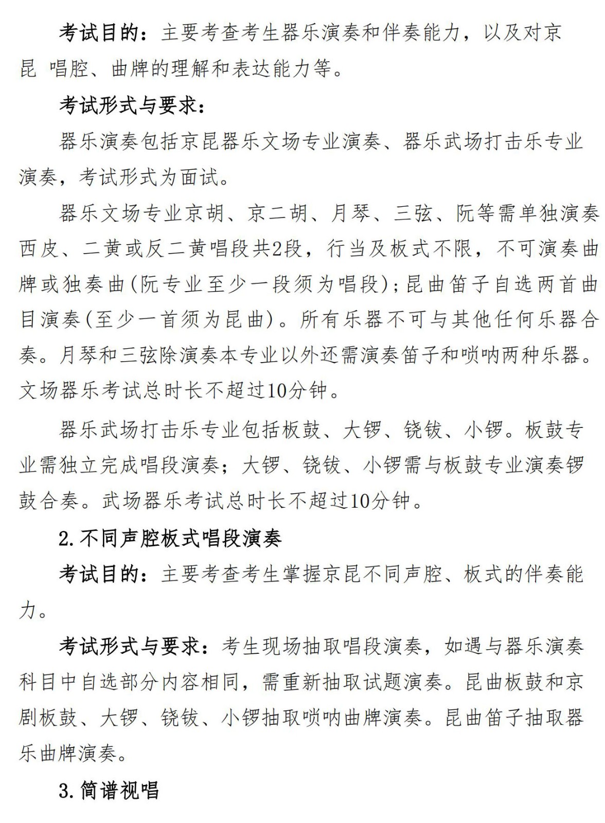
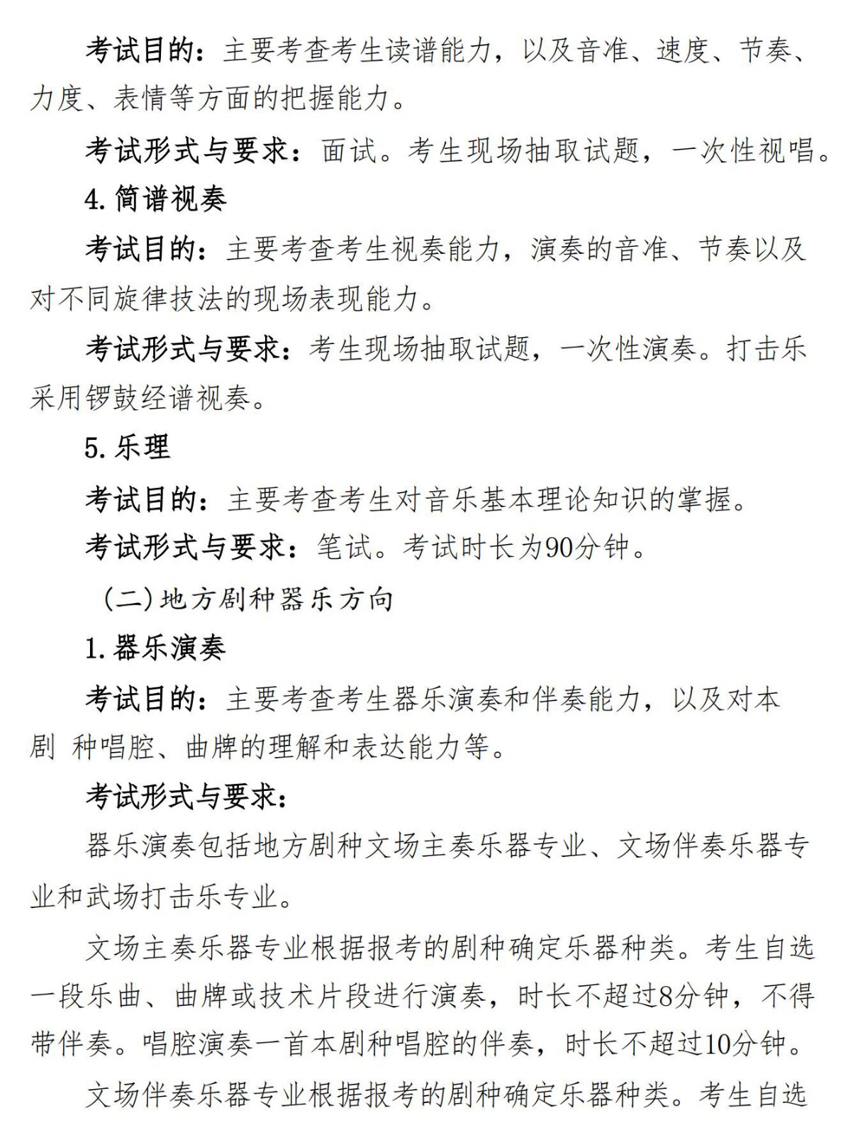
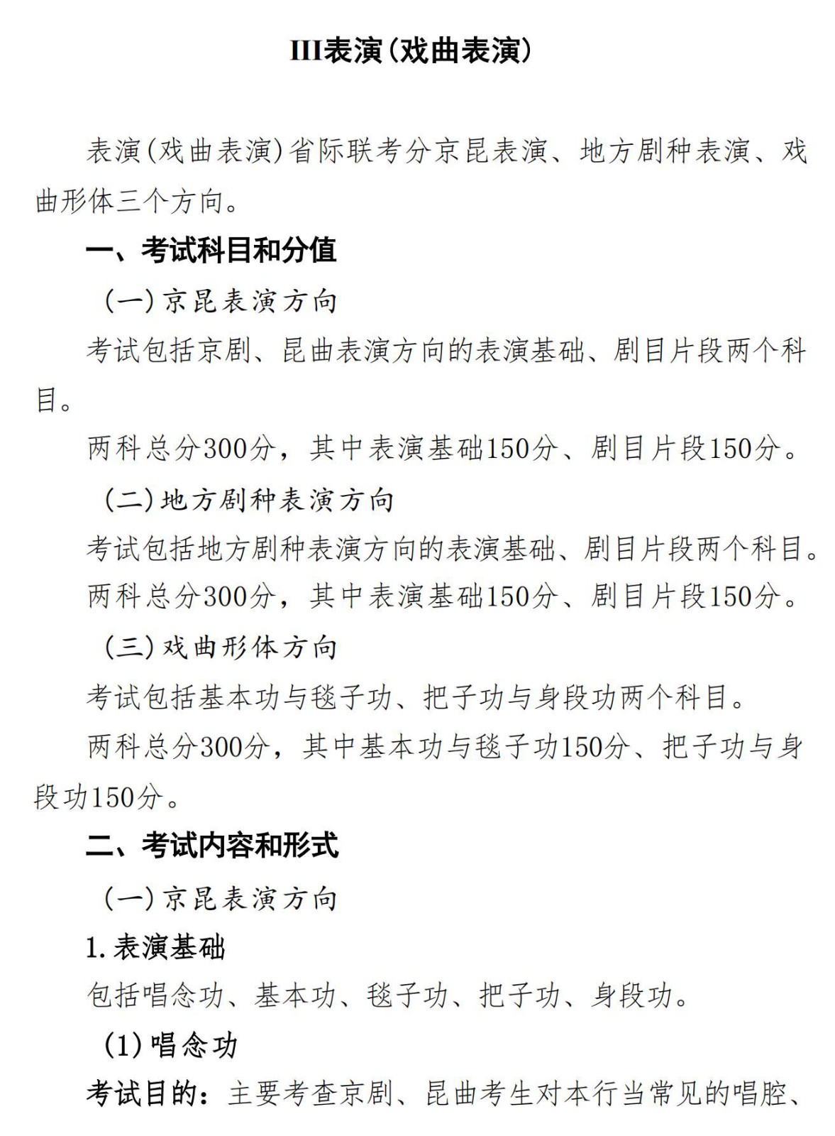
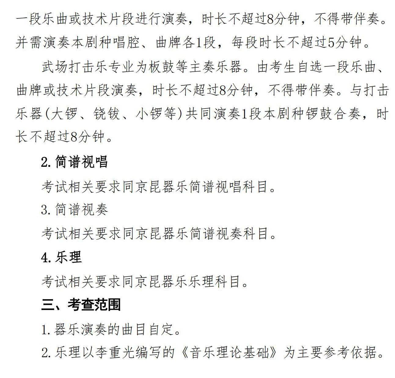
当前位置:
首页
>
特殊招生
>
2026年高校强基计划报考指南
>
招考政策
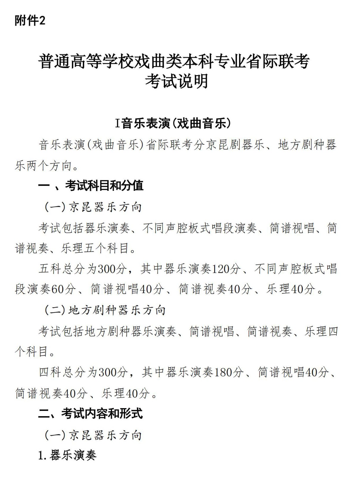
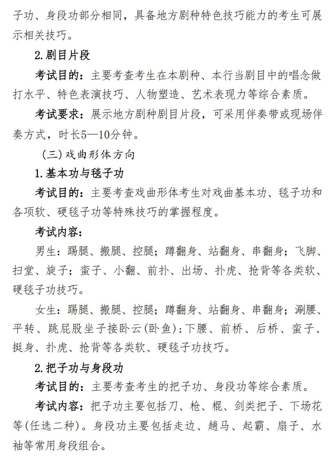
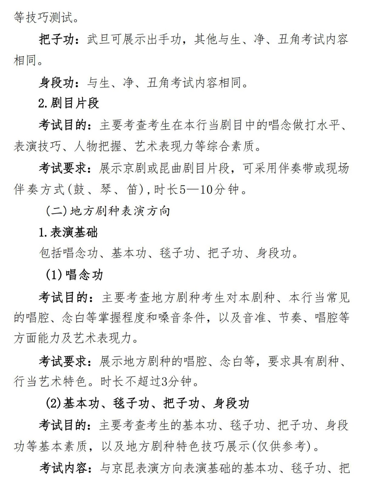
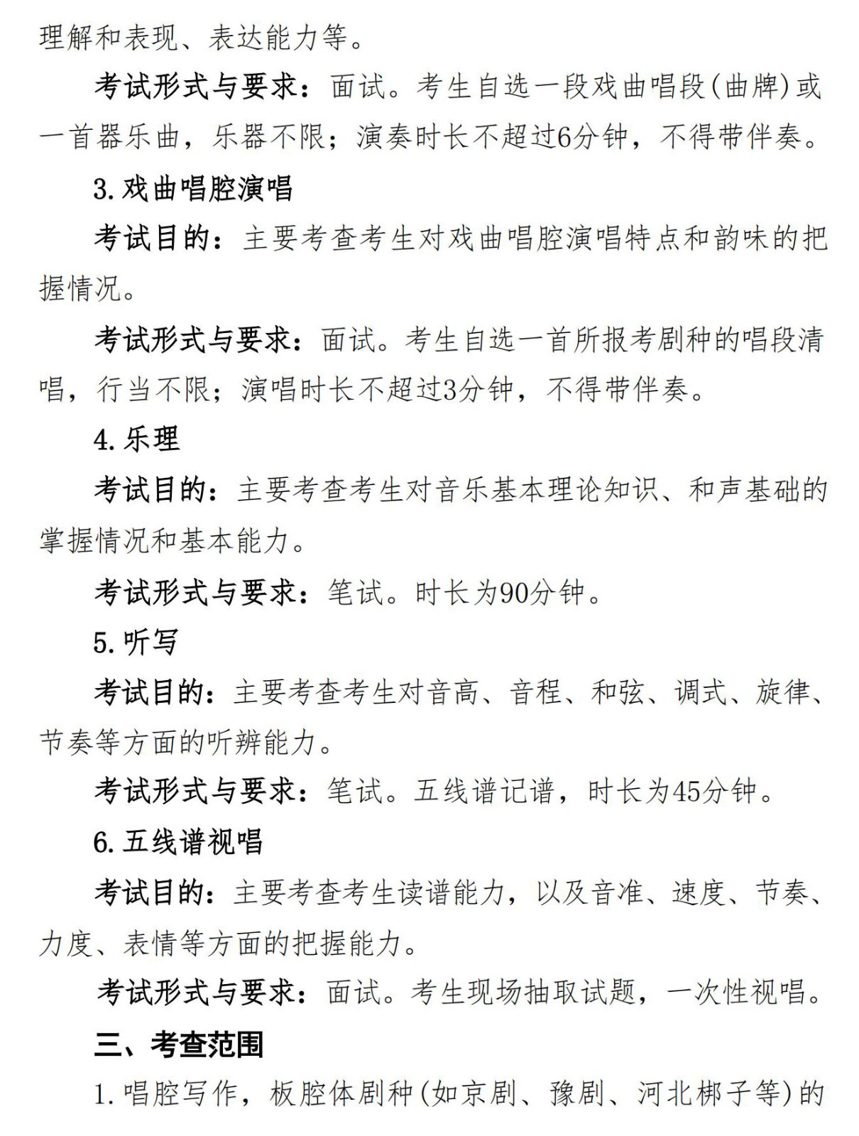
普通高等学校戏曲类本科专业省际联考考试说明
2024-12-09 14:28:15
来源:河南省教育考试院
相关阅读
兰州大学2022年强基计划招生预录取划线方案公告
2022-07-11
兰州大学2022年强基计划招生预录取划线方案公告
2022-07-11
北京航空航天大学关于公布2022年强基计划预录取结果和预录取标准的通知
2022-07-11
北京航空航天大学关于公布2022年强基计划预录取结果和预录取标准的通知
2022-07-11
中国农业大学2022年强基计划拟录取标准公示
2022-07-08
首页
>
特殊招生
>
2026年高校强基计划报考指南
>
招考政策
普通高等学校戏曲类本科专业省际联考考试说明
来源:河南省教育考试院
2024-12-09 14:28:15
相关阅读
兰州大学2022年强基计划招生预录取划线方案公告
兰州大学2022年强基计划招生预录取划线方案公告
北京航空航天大学关于公布2022年强基计划预录取结果和预录取标准的通知
北京航空航天大学关于公布2022年强基计划预录取结果和预录取标准的通知
中国农业大学2022年强基计划拟录取标准公示