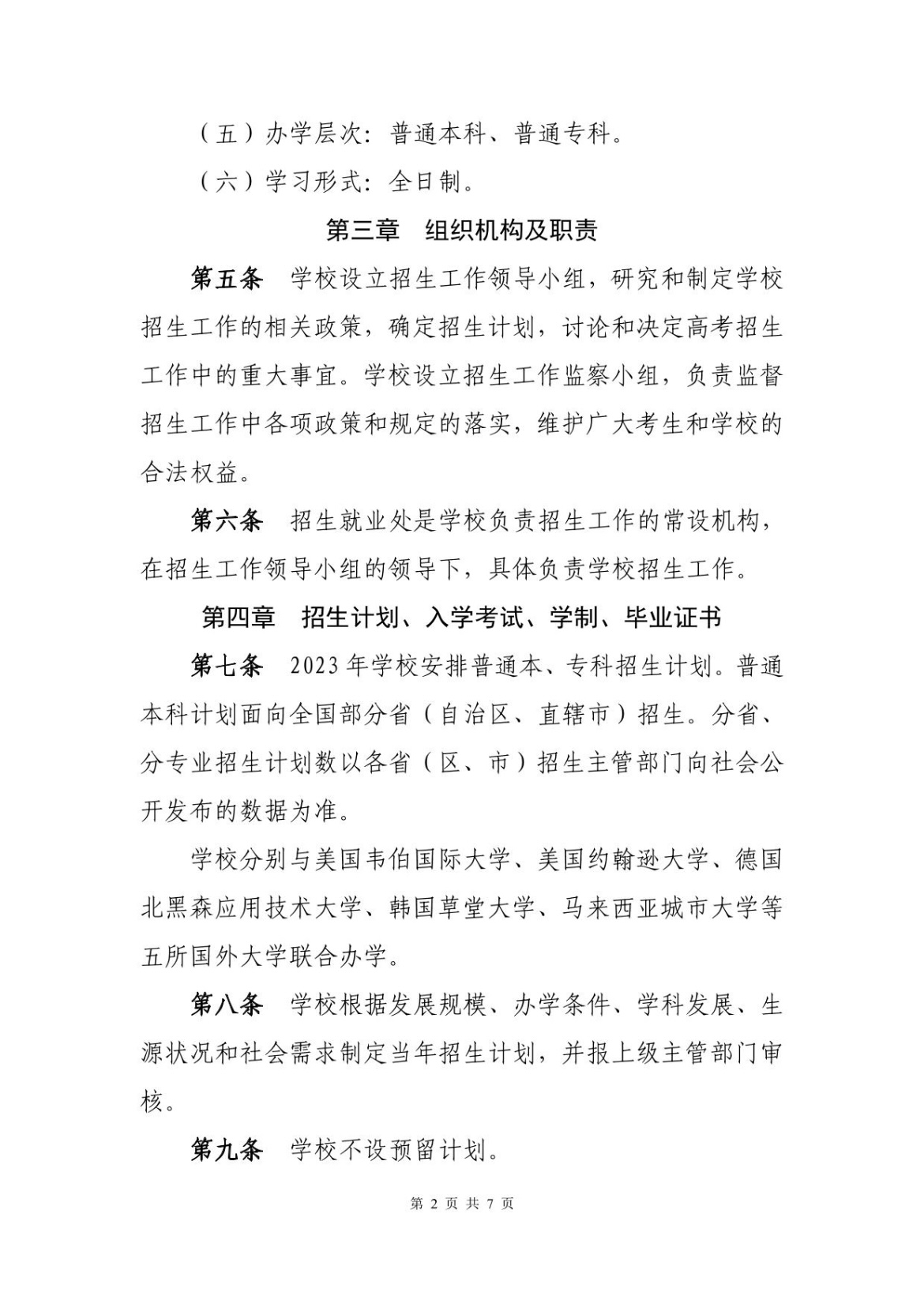
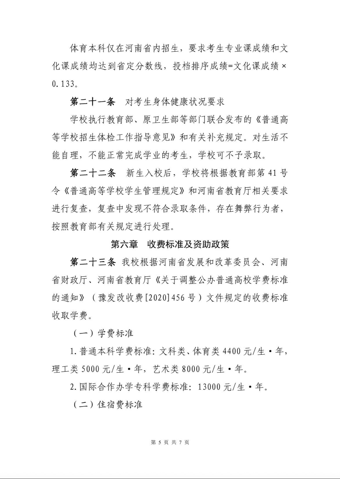
当前位置:
首页
>
特殊招生
>
2026年高校强基计划报考指南
>
最新动态
河南财政金融学院2023年招生章程
2023-05-15 16:36:53
来源:河南财政金融学院
相关阅读
多所高校公布2025年强基计划录取分数线
2025-07-11
2025强基计划“考生确认”进行中,网址及时间一览
2025-06-18
今年“强基计划”有哪些新动向
2025-05-13
2025强基计划四大变化
2025-04-28
2025年强基计划报名系统已开放注册!如何进行网上申报?
2025-04-28
首页
>
特殊招生
>
2026年高校强基计划报考指南
>
最新动态
河南财政金融学院2023年招生章程
来源:河南财政金融学院
2023-05-15 16:36:53
相关阅读
多所高校公布2025年强基计划录取分数线
2025强基计划“考生确认”进行中,网址及时间一览
今年“强基计划”有哪些新动向
2025强基计划四大变化
2025年强基计划报名系统已开放注册!如何进行网上申报?