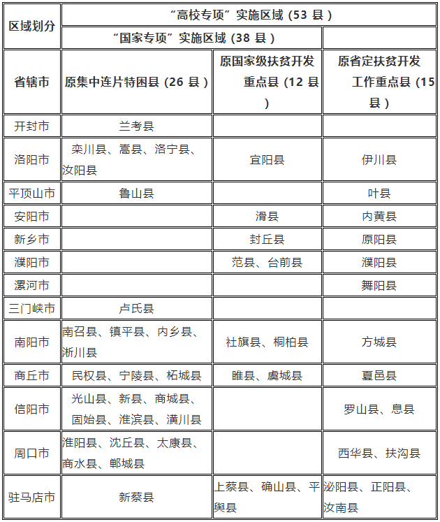
国家专项计划的实施区域为国家划定的38个县(包括26个原集中连片特殊困难县和12个原国家级扶贫开发重点县,见附件)。考生须同时具备下列条件:本人具有实施区域当地连续3年以上户籍,其父亲或母亲或法定监护人具有当地户籍;本人具有户籍所在县高中连续3年学籍并实际就读;已参加2022年统一高考报名且通过报名资格审核。
高校专项计划实施区域共53个县(国家专项计划确认的38个县和15个原省定扶贫开发重点县,见附件)。考生须同时具备下列条件:本人及父亲或母亲或法定监护人户籍地在实施区域的农村,本人具有当地连续3年以上户籍;本人具有户籍所在县高中连续3年学籍并实际就读;已参加2022年统一高考报名且通过报名资格审核。
地方专项计划实施区域为我省所有农村考生,考生须同时具备下列条件:本人及父亲或母亲或法定监护人户籍地在我省的农村;已参加2022年统一高考报名且通过报名资格审核。
附件
河南省实施国家专项计划和高校专项计划县域名单

国家专项计划的实施区域为国家划定的38个县(包括26个原集中连片特殊困难县和12个原国家级扶贫开发重点县,见附件)。考生须同时具备下列条件:本人具有实施区域当地连续3年以上户籍,其父亲或母亲或法定监护人具有当地户籍;本人具有户籍所在县高中连续3年学籍并实际就读;已参加2022年统一高考报名且通过报名资格审核。
高校专项计划实施区域共53个县(国家专项计划确认的38个县和15个原省定扶贫开发重点县,见附件)。考生须同时具备下列条件:本人及父亲或母亲或法定监护人户籍地在实施区域的农村,本人具有当地连续3年以上户籍;本人具有户籍所在县高中连续3年学籍并实际就读;已参加2022年统一高考报名且通过报名资格审核。
地方专项计划实施区域为我省所有农村考生,考生须同时具备下列条件:本人及父亲或母亲或法定监护人户籍地在我省的农村;已参加2022年统一高考报名且通过报名资格审核。
附件
河南省实施国家专项计划和高校专项计划县域名单
