根据教育部《关于做好2024年重点高校招生专项计划工作的通知》(教学司〔2024〕2号), 2024年学校继续实施“励学成才计划”(即高校专项计划)招生工作。
一、招生计划及专业
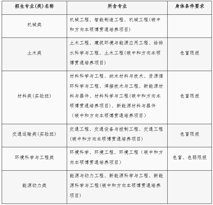
2024年“励学成才计划”招生总人数为80人(最终以教育部下达为准),纳入学校年度招生计划中,具体招生专业(类)详见表1。

1.学校将根据各省合格生源专业志愿、选考科目情况(高考改革省份)及区域分布的合理性,确定“励学成才计划”的分省招生计划数,请以各省省级招生考试主管部门公布的最终数据为准。
2.对于非高考改革省份,仅限理工类考生报考,其中新疆地区为理工类汉语言计划。
3.对于高考改革省份6个招生专业(类)的选考科目要求为“物理+化学”。
二、报名条件
报名考生须同时具备下列三项条件:
(1)符合2024年统一高考报名条件;(2)本人及父亲或母亲或法定监护人户籍地在实施区域的农村,本人具有当地连续三年以上户籍;(3)本人具有户籍所在县高中连续三年学籍并实际就读。具体实施区域、考生户籍、学籍等以各省(区、市)相关规定为准。
从2023年起,往年被专项计划录取后放弃入学资格或退学的考生,不再具有专项计划报考资格。
三、报名方式
全部采取考生自行报名的方式。凡符合以上报名条件的考生,均可向学校申请参加“励学成才计划”招生,按要求完成相应报名手续。
考生须于4月25日前登录“阳光高考高校专项计划报名系统”(以下简称“报名系统”,地址:http://gaokao.chsi.com.cn/gxzxbm/)按照网上填报说明,选择北京工业大学,进行网上报名。请考生结合自己学科特长,在学校设定的专业(类)中慎重选择专业志愿(不超过六个),申请后不得变更。
考生须在报名系统中上传以下报名材料:
(1)高校专项计划申请表(由系统打印,含中学成绩,且须考生本人签字,加盖中学公章,中学审核人签字,往届生或中学发生变动的考生,高中阶段成绩须同时加盖原中学教务部门公章);
(2)北京工业大学2024年励学成才计划个人陈述(可参考附件:北京工业大学2024年“励学成才计划”个人陈述撰写建议);
(3)学业水平考试成绩单复印件及高中阶段课程成绩单等佐证材料;
(4)学科特长证明材料(含获奖、研究经历和成果、社会调查经历和成果、科技创新成果等);考生的证明材料均应为高中阶段取得;论文、发明和专利不得作为证明材料申报上传。
(5)户籍证明(须提供能证明考生本人及父亲或母亲或法定监护人户籍地在高校专项计划实施区域的农村,且本人具有当地连续3年以上户籍的资料,如:户籍卡或户口本(首页、户主页、本人所在页、父亲或母亲或法定监护人页)等);
(6)考生本人二代身份证正反面复印件;
上述材料均须扫描或拍照后按报名系统要求规格上传。中学审核盖章的高校专项计划申请表扫描件上传至报名系统并点击“完成上传”后方视为完成网上报名,否则视为放弃学校高校专项计划招生报名。
2024年报考北京工业大学励学成才计划的考生报考学校数量限2所。
特别提醒考生注意:上传至报名系统的材料要求真实、详尽、准确、清晰,材料复印件须由中学盖章。所有报名材料须通过报名系统网上提交,我校不接收纸质报名申请材料。无需缴纳报名费用。考生提交的所有报名申请材料必须在中学网站和班级详尽公示。未按要求完成报名或申请材料不符合要求者(如缺少本人签字、中学审核人签字、中学教务部门公章或中学公章的报名材料),报名无效。
四、选拔方式
在报名考生经所在省(区、市)户籍、学籍资格审核合格的前提下,学校组织专家对考生报名申请材料进行评审,由专家对申请材料所反映的考生学业水平和综合素质做出成绩评定。在此基础上,学校结合专家对考生的评定成绩和各省(区、市)报名生源情况,择优确定合格考生名单。原则上确定合格人数为招生计划数的2倍以内。6月30日前将相关信息在教育部阳光高考信息平台和学校本科生招生网进行公示。公示无异议者可获得学校“励学成才计划”招生资格。
五、报考和录取
1.获得资格的考生须参加2024年普通高校招生全国统一考试,且应在考生所在省(区、市)北京工业大学“励学成才计划”招生的专业范围内填报专业志愿。填报方式、填报时间等以生源地省级招生考试主管部门规定为准。
2.对高考文化课成绩(含政策加分)达到所在省份理工类本科一批控制分数线的考生,按照高考文化课成绩从高到低择优录取。对于合并本科批次的省份,按所在省份招生考试主管部门确定的相应最低录取控制分数线执行(含政策加分)。
3.对拟录取的考生,学校将根据其高考实考成绩,以分数优先的录取原则进行专业安排。
4.考生录取后与普通学生享受同等待遇。
六、组织机构及监督机制
学校“励学成才计划”招生工作全过程在校招生工作领导小组统一领导下开展,由学校招生办公室统筹组织,有关部门、学部(院)和专家参与实施。专家的遴选严格坚持师德师风和业务素质标准并执行回避制。
学校遵循“严格管理、接受监督”的原则,开展“励学成才计划”招生工作。每名考生的报名材料由三位(含)以上专家进行评审;符合条件报考和获得学校“励学成才计划”招生资格的考生名单及相关信息均由校招生工作领导小组审核通过后,按时进行公示。同时设有举报电话,主动接受社会各界的监督。
七、附则
1.本招生简章的最终解释权在北京工业大学招生办公室。如教育部调整相关政策,则以新政策为准。
2.请考生如实提供报名材料。在材料审核和公示过程中,如发现考生或中学存在弄虚作假行为,学校将取消相关考生的报考和被认定资格;若该生已被录取,则按照教育部相关规定,取消其入学资格。
八、联系方式
北京工业大学网址:http://www.bjut.edu.cn/(点击“招生就业”进入本科生招生网)
北京工业大学本科生招生网址:http://admissions.bjut.edu.cn/
北京工业大学招生办微信:北京工业大学招生办公室(微信号bjutzsb)
咨询电话:010-67391609(咨询时间为4月-7月8:00-12:00,13:30-17:00,双休日除外)
举报电话:010-67392231
通信地址:北京市朝阳区平乐园100号北京工业大学招生办公室
邮政编码:100124
北京工业大学招生办公室
2024年4月
附件:
根据教育部《关于做好2024年重点高校招生专项计划工作的通知》(教学司〔2024〕2号), 2024年学校继续实施“励学成才计划”(即高校专项计划)招生工作。
一、招生计划及专业
2024年“励学成才计划”招生总人数为80人(最终以教育部下达为准),纳入学校年度招生计划中,具体招生专业(类)详见表1。

1.学校将根据各省合格生源专业志愿、选考科目情况(高考改革省份)及区域分布的合理性,确定“励学成才计划”的分省招生计划数,请以各省省级招生考试主管部门公布的最终数据为准。
2.对于非高考改革省份,仅限理工类考生报考,其中新疆地区为理工类汉语言计划。
3.对于高考改革省份6个招生专业(类)的选考科目要求为“物理+化学”。
二、报名条件
报名考生须同时具备下列三项条件:
(1)符合2024年统一高考报名条件;(2)本人及父亲或母亲或法定监护人户籍地在实施区域的农村,本人具有当地连续三年以上户籍;(3)本人具有户籍所在县高中连续三年学籍并实际就读。具体实施区域、考生户籍、学籍等以各省(区、市)相关规定为准。
从2023年起,往年被专项计划录取后放弃入学资格或退学的考生,不再具有专项计划报考资格。
三、报名方式
全部采取考生自行报名的方式。凡符合以上报名条件的考生,均可向学校申请参加“励学成才计划”招生,按要求完成相应报名手续。
考生须于4月25日前登录“阳光高考高校专项计划报名系统”(以下简称“报名系统”,地址:http://gaokao.chsi.com.cn/gxzxbm/)按照网上填报说明,选择北京工业大学,进行网上报名。请考生结合自己学科特长,在学校设定的专业(类)中慎重选择专业志愿(不超过六个),申请后不得变更。
考生须在报名系统中上传以下报名材料:
(1)高校专项计划申请表(由系统打印,含中学成绩,且须考生本人签字,加盖中学公章,中学审核人签字,往届生或中学发生变动的考生,高中阶段成绩须同时加盖原中学教务部门公章);
(2)北京工业大学2024年励学成才计划个人陈述(可参考附件:北京工业大学2024年“励学成才计划”个人陈述撰写建议);
(3)学业水平考试成绩单复印件及高中阶段课程成绩单等佐证材料;
(4)学科特长证明材料(含获奖、研究经历和成果、社会调查经历和成果、科技创新成果等);考生的证明材料均应为高中阶段取得;论文、发明和专利不得作为证明材料申报上传。
(5)户籍证明(须提供能证明考生本人及父亲或母亲或法定监护人户籍地在高校专项计划实施区域的农村,且本人具有当地连续3年以上户籍的资料,如:户籍卡或户口本(首页、户主页、本人所在页、父亲或母亲或法定监护人页)等);
(6)考生本人二代身份证正反面复印件;
上述材料均须扫描或拍照后按报名系统要求规格上传。中学审核盖章的高校专项计划申请表扫描件上传至报名系统并点击“完成上传”后方视为完成网上报名,否则视为放弃学校高校专项计划招生报名。
2024年报考北京工业大学励学成才计划的考生报考学校数量限2所。
特别提醒考生注意:上传至报名系统的材料要求真实、详尽、准确、清晰,材料复印件须由中学盖章。所有报名材料须通过报名系统网上提交,我校不接收纸质报名申请材料。无需缴纳报名费用。考生提交的所有报名申请材料必须在中学网站和班级详尽公示。未按要求完成报名或申请材料不符合要求者(如缺少本人签字、中学审核人签字、中学教务部门公章或中学公章的报名材料),报名无效。
四、选拔方式
在报名考生经所在省(区、市)户籍、学籍资格审核合格的前提下,学校组织专家对考生报名申请材料进行评审,由专家对申请材料所反映的考生学业水平和综合素质做出成绩评定。在此基础上,学校结合专家对考生的评定成绩和各省(区、市)报名生源情况,择优确定合格考生名单。原则上确定合格人数为招生计划数的2倍以内。6月30日前将相关信息在教育部阳光高考信息平台和学校本科生招生网进行公示。公示无异议者可获得学校“励学成才计划”招生资格。
五、报考和录取
1.获得资格的考生须参加2024年普通高校招生全国统一考试,且应在考生所在省(区、市)北京工业大学“励学成才计划”招生的专业范围内填报专业志愿。填报方式、填报时间等以生源地省级招生考试主管部门规定为准。
2.对高考文化课成绩(含政策加分)达到所在省份理工类本科一批控制分数线的考生,按照高考文化课成绩从高到低择优录取。对于合并本科批次的省份,按所在省份招生考试主管部门确定的相应最低录取控制分数线执行(含政策加分)。
3.对拟录取的考生,学校将根据其高考实考成绩,以分数优先的录取原则进行专业安排。
4.考生录取后与普通学生享受同等待遇。
六、组织机构及监督机制
学校“励学成才计划”招生工作全过程在校招生工作领导小组统一领导下开展,由学校招生办公室统筹组织,有关部门、学部(院)和专家参与实施。专家的遴选严格坚持师德师风和业务素质标准并执行回避制。
学校遵循“严格管理、接受监督”的原则,开展“励学成才计划”招生工作。每名考生的报名材料由三位(含)以上专家进行评审;符合条件报考和获得学校“励学成才计划”招生资格的考生名单及相关信息均由校招生工作领导小组审核通过后,按时进行公示。同时设有举报电话,主动接受社会各界的监督。
七、附则
1.本招生简章的最终解释权在北京工业大学招生办公室。如教育部调整相关政策,则以新政策为准。
2.请考生如实提供报名材料。在材料审核和公示过程中,如发现考生或中学存在弄虚作假行为,学校将取消相关考生的报考和被认定资格;若该生已被录取,则按照教育部相关规定,取消其入学资格。
八、联系方式
北京工业大学网址:http://www.bjut.edu.cn/(点击“招生就业”进入本科生招生网)
北京工业大学本科生招生网址:http://admissions.bjut.edu.cn/
北京工业大学招生办微信:北京工业大学招生办公室(微信号bjutzsb)
咨询电话:010-67391609(咨询时间为4月-7月8:00-12:00,13:30-17:00,双休日除外)
举报电话:010-67392231
通信地址:北京市朝阳区平乐园100号北京工业大学招生办公室
邮政编码:100124
北京工业大学招生办公室
2024年4月
附件: