根据教育部《关于2022年继续做好重点高校招生专项计划实施工作的通知》(教学司〔2022〕3号)文件精神,学校2022年继续实施高校专项计划招生工作。
一、招生对象
高校专项计划定向招收边远、贫困、民族等地区县(含县级市)以下高中勤奋好学、成绩优良的农村学生。具体实施区域由有关省(区、市)确定。报考学生须同时具备以下条件:
(1)符合2022年统一高考报名条件;
(2)本人及父亲或母亲或法定监护人户籍地在实施区域的农村,本人具有当地连续3年以上户籍;
(3)本人具有户籍所在县高中连续3年学籍并实际就读。
从2023年高考招生起,往年被专项计划录取后放弃入学资格或退学的考生,不再具有专项计划报考资格。
二、招生计划
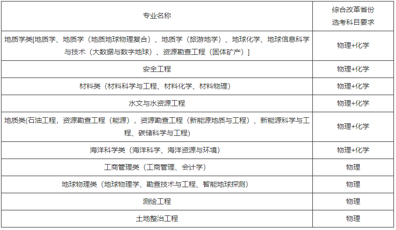
2022年我校高校专项计划招生人数不少于本校招生计划的2%(具体以教育部下达为准),非高考改革省份招收理工类考生,高考综合改革省份招收满足专业选考科目要求的考生。招生专业有:

报名流程报名结束后,学校将根据各省(市、区)资格审核和学校初审情况,依据各省合格考生分布及专业意向分布情况,综合确定各省(市、区)的分省分专业招生计划。该计划将于各省填报志愿前通过中国地质大学(北京)本科招生信息网公布,并报省级招生考试机构备案。
三、报名流程
考生于2022年4月25日前登录阳光高考平台高校专项计划报名系统(网址:http://gaokao.chsi.com.cn/gxzxbm)进行报名申请,按要求进行实名注册、填写各项申请信息、上传相关证明材料,填写完成后请自行下载并打印申请表,按要求签字盖章后扫描上传至该报名系统。
上传材料包括:
(1)中国地质大学(北京)2022年高校专项计划招生申请表,申请表由系统自动生成,含高中阶段学习成绩(各科成绩要求必须填写完整,没有成绩的科目相应位置填“0”),须加盖中学公章,并由中学负责人亲笔签字;往届生或中学发生变动的考生,高中阶段成绩需同时加盖原中学教务部门公章;其中个人陈述不超过1000字,内容主要包括社会经历及个人理想、学习能力及学科特长、申请理由及进校后的设想等方面情况;
(2)中国地质大学(北京)高校专项计划中学推荐表(附件下载模板,请中学填写并签字盖章);
(3)高中阶段学科特长证明材料(获奖情况、科技创新研究经历及成果等);
(4)考生身份证扫描件、考生及其父母或法定监护人的户口本首页、户主页及本人页,其他证明材料无效。
本次报名无需邮寄书面申请材料,因此考生在上传申请材料(含签字盖章的申请表及相关证明材料)扫描件时务必保证电子文件清晰可读,否则将被视为无效报名材料,学校不予审核。
四、资格审核
(1)申请材料审核。学校招生部门审核考生上传申请材料的完整性。
(2)入选资格确定。经生源所在省(区、市)户籍和学籍资格审核通过的考生,学校组织专家组对考生材料进行评审,综合考虑高中阶段学习成绩、学业水平考试成绩、综合素质评价以及学科特长情况等择优确定入选考生名单。入选名单经学校普通本科招生工作领导小组批准后,2022年5月31日前在我校本科生招生网和教育部阳光高考平台进行公示,公示无异议者将获得我校高校专项计划资格。
五、录取办法
(1)获得我校高校专项计划入选资格的考生,必须参加全国普通高等学校统一招生考试,投档成绩不得低于所在省份本科一批控制分数线。对于合并本科批次的省份,按相应省份招生考试机构确定的相应最低录取控制分数线执行。
(2)对于高考改革省份考生,考生的选考科目必须满足我校相应专业的选考科目要求。
(3)考生需按生源所在省级招生考试机构的有关规定填报我校高校专项计划志愿,我校将从投档成绩达到生源省份第一批次控制分数线(合并本科批次省份或实施高考改革省份按省级招生考试机构划定的相应分数线为准)的考生中,依据公布的分省分专业招生计划,按照考生投档成绩从高分到低分依次择优录取,同时根据学校招生章程规定为拟录取考生分配专业。对于高校专项生源不足的省份,我校将根据教育部有关规定将招生计划调入生源充足的省份。
六、监督机制
学校招生办公室在招生工作领导小组的领导下,遵循“公平、公正、公开”的原则做好高校专项计划招生工作,学校纪检监察部门全程监督高校专项计划招生工作,初审名单、入选资格考生名单和录取名单均在学校本科招生信息网、教育部阳光高考平台进行公示,自觉接受社会监督。
考生本人及其所在中学应本着诚信的原则,严格按照程序进行申请和推荐工作。所有材料必须属实,对伪造、变造、篡改、假冒户籍学籍等虚假个人信息和提供虚假申请材料的考生,均应当认定为在国家教育考试中作弊,取消当年高考报名和录取资格,同时由有关省级招生考试机构或教育行政部门按相关文件规定处理。考生所在中学需公示所有经确认推荐的考生名单及相关材料,接受社会监督。
七、联系方式
通讯地址:北京市海淀区学院路29号中国地质大学(北京)招生办公室
邮政编码:100083
招生信息网:https://zhsh.cugb.edu.cn
邮箱:zhsh@cugb.edu.cn
招生咨询电话:010-82323688传真号码:010-82326956
纪检监察部门监督邮箱:jubao@cugb.edu.cn
本招生简章的最终解释权归中国地质大学(北京)招生办公室。如教育部相关政策有调整,按教育部有关政策执行。
根据教育部《关于2022年继续做好重点高校招生专项计划实施工作的通知》(教学司〔2022〕3号)文件精神,学校2022年继续实施高校专项计划招生工作。
一、招生对象
高校专项计划定向招收边远、贫困、民族等地区县(含县级市)以下高中勤奋好学、成绩优良的农村学生。具体实施区域由有关省(区、市)确定。报考学生须同时具备以下条件:
(1)符合2022年统一高考报名条件;
(2)本人及父亲或母亲或法定监护人户籍地在实施区域的农村,本人具有当地连续3年以上户籍;
(3)本人具有户籍所在县高中连续3年学籍并实际就读。
从2023年高考招生起,往年被专项计划录取后放弃入学资格或退学的考生,不再具有专项计划报考资格。
二、招生计划
2022年我校高校专项计划招生人数不少于本校招生计划的2%(具体以教育部下达为准),非高考改革省份招收理工类考生,高考综合改革省份招收满足专业选考科目要求的考生。招生专业有:

报名流程报名结束后,学校将根据各省(市、区)资格审核和学校初审情况,依据各省合格考生分布及专业意向分布情况,综合确定各省(市、区)的分省分专业招生计划。该计划将于各省填报志愿前通过中国地质大学(北京)本科招生信息网公布,并报省级招生考试机构备案。
三、报名流程
考生于2022年4月25日前登录阳光高考平台高校专项计划报名系统(网址:http://gaokao.chsi.com.cn/gxzxbm)进行报名申请,按要求进行实名注册、填写各项申请信息、上传相关证明材料,填写完成后请自行下载并打印申请表,按要求签字盖章后扫描上传至该报名系统。
上传材料包括:
(1)中国地质大学(北京)2022年高校专项计划招生申请表,申请表由系统自动生成,含高中阶段学习成绩(各科成绩要求必须填写完整,没有成绩的科目相应位置填“0”),须加盖中学公章,并由中学负责人亲笔签字;往届生或中学发生变动的考生,高中阶段成绩需同时加盖原中学教务部门公章;其中个人陈述不超过1000字,内容主要包括社会经历及个人理想、学习能力及学科特长、申请理由及进校后的设想等方面情况;
(2)中国地质大学(北京)高校专项计划中学推荐表(附件下载模板,请中学填写并签字盖章);
(3)高中阶段学科特长证明材料(获奖情况、科技创新研究经历及成果等);
(4)考生身份证扫描件、考生及其父母或法定监护人的户口本首页、户主页及本人页,其他证明材料无效。
本次报名无需邮寄书面申请材料,因此考生在上传申请材料(含签字盖章的申请表及相关证明材料)扫描件时务必保证电子文件清晰可读,否则将被视为无效报名材料,学校不予审核。
四、资格审核
(1)申请材料审核。学校招生部门审核考生上传申请材料的完整性。
(2)入选资格确定。经生源所在省(区、市)户籍和学籍资格审核通过的考生,学校组织专家组对考生材料进行评审,综合考虑高中阶段学习成绩、学业水平考试成绩、综合素质评价以及学科特长情况等择优确定入选考生名单。入选名单经学校普通本科招生工作领导小组批准后,2022年5月31日前在我校本科生招生网和教育部阳光高考平台进行公示,公示无异议者将获得我校高校专项计划资格。
五、录取办法
(1)获得我校高校专项计划入选资格的考生,必须参加全国普通高等学校统一招生考试,投档成绩不得低于所在省份本科一批控制分数线。对于合并本科批次的省份,按相应省份招生考试机构确定的相应最低录取控制分数线执行。
(2)对于高考改革省份考生,考生的选考科目必须满足我校相应专业的选考科目要求。
(3)考生需按生源所在省级招生考试机构的有关规定填报我校高校专项计划志愿,我校将从投档成绩达到生源省份第一批次控制分数线(合并本科批次省份或实施高考改革省份按省级招生考试机构划定的相应分数线为准)的考生中,依据公布的分省分专业招生计划,按照考生投档成绩从高分到低分依次择优录取,同时根据学校招生章程规定为拟录取考生分配专业。对于高校专项生源不足的省份,我校将根据教育部有关规定将招生计划调入生源充足的省份。
六、监督机制
学校招生办公室在招生工作领导小组的领导下,遵循“公平、公正、公开”的原则做好高校专项计划招生工作,学校纪检监察部门全程监督高校专项计划招生工作,初审名单、入选资格考生名单和录取名单均在学校本科招生信息网、教育部阳光高考平台进行公示,自觉接受社会监督。
考生本人及其所在中学应本着诚信的原则,严格按照程序进行申请和推荐工作。所有材料必须属实,对伪造、变造、篡改、假冒户籍学籍等虚假个人信息和提供虚假申请材料的考生,均应当认定为在国家教育考试中作弊,取消当年高考报名和录取资格,同时由有关省级招生考试机构或教育行政部门按相关文件规定处理。考生所在中学需公示所有经确认推荐的考生名单及相关材料,接受社会监督。
七、联系方式
通讯地址:北京市海淀区学院路29号中国地质大学(北京)招生办公室
邮政编码:100083
招生信息网:https://zhsh.cugb.edu.cn
邮箱:zhsh@cugb.edu.cn
招生咨询电话:010-82323688传真号码:010-82326956
纪检监察部门监督邮箱:jubao@cugb.edu.cn
本招生简章的最终解释权归中国地质大学(北京)招生办公室。如教育部相关政策有调整,按教育部有关政策执行。