为全面贯彻落实党的教育方针,促进教育公平,根据教育部《关于2022年继续做好重点高校招生专项计划实施工作的通知》(教学司〔2022〕3号)等文件精神,学校2022年继续开展高校专项计划招生工作。
一、招生计划及专业(类)
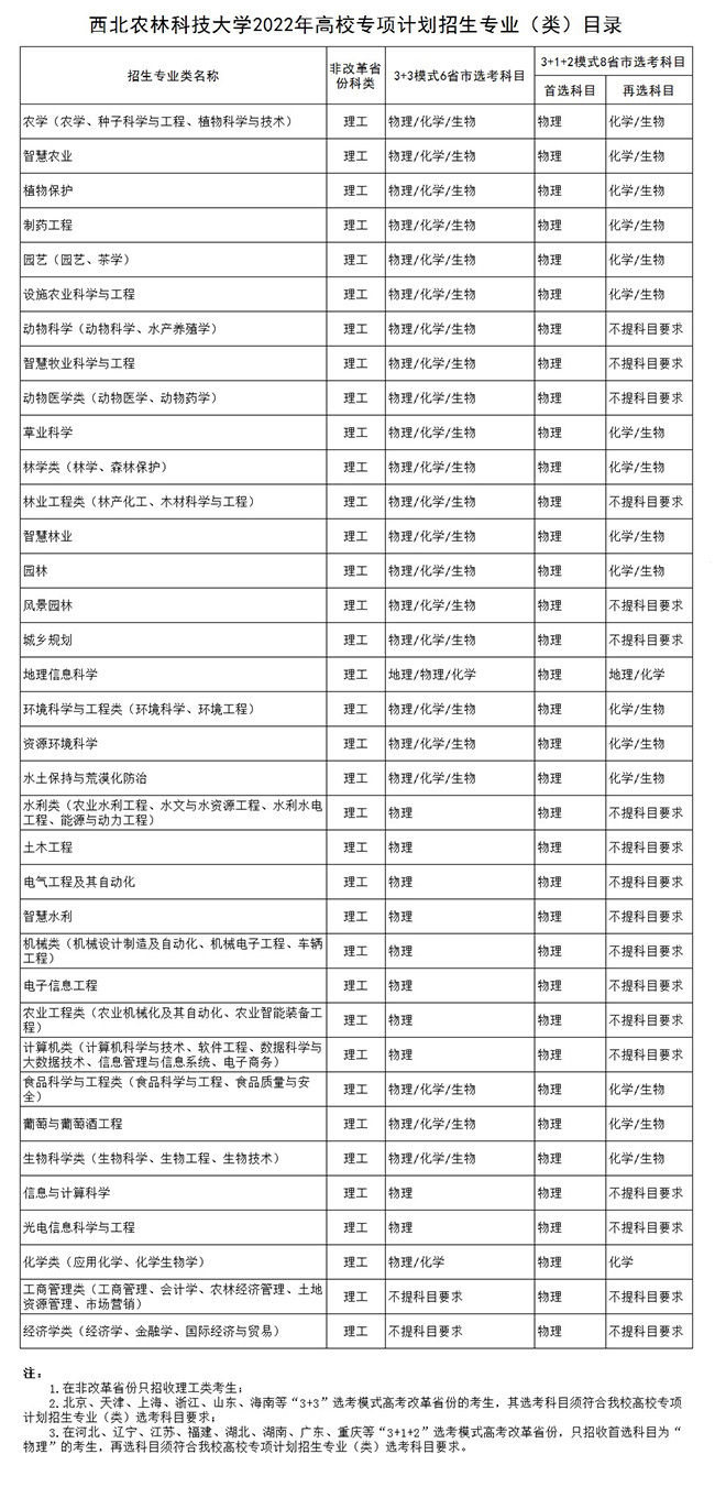
招生计划总数以教育部下达为准。招生专业(类)为学校2022年普通理工类专业(类)(见附件1)。学校综合各省(市、区)获得入选资格考生人数所占比例、历年生源及招生计划执行情况等,制定分省分专业(类)招生计划。2022年高校专项计划在各省份的招生专业和招生计划数最终以各省级招生机构公布为准。
二、招生对象及报名条件
(一)招生对象
边远、贫困、民族等地区县(含县级市)以下高中思想品德优秀、理想信念坚定、勤奋好学、成绩优良的农村学生。具体实施区域由有关省(区、市)确定。
(二)报名条件
考生须同时具备下列三项基本条件:
1.符合2022年普通高等学校招生全国统一考试报名条件;
2.本人及父亲或母亲或法定监护人户籍地在实施区域的农村,本人具有当地连续3年以上户籍;
3.本人具有户籍所在县高中连续3年学籍并实际就读。
三、报名时间及程序
(一)报名时间
考生于2022年4月25日前,登录高校专项计划报名系统完成报名,报名网址:https://gaokao.chsi.com.cn/gxzxbm/
(二)报名程序
考生须按照操作提示完成网上报名,将有关材料扫描成电子版或拍照上传,所有材料要求真实、准确、清晰可辨(不清晰者视为无效材料),且必须按要求签字和加盖中学公章,不需寄送纸质材料。
1.在“附加材料”位置,按照系统说明上传以下材料:
(1)学籍证明(见附件2,须加盖中学公章);
(2)身份证(正反两面);
(3)户籍证明材料(包括本人以及父亲或母亲或法定监护人户籍页和户主页,或当地公安部门开具的户籍证明)。
2.在“综合信息”位置,上传“高中阶期间参与的社会活动”“高中期间的获奖记录”等综合素质证明材料。
3.在“上传申请表”位置,上传报名后生成的带条形码的所有申请表页(须按要求完成签字和盖章)。
四、选拔程序
(一)完成报名并经生源所在省级招生机构户籍、学籍资格审核通过的考生,我校将组织专家对其高中阶段学业水平、社会实践、获奖情况等方面进行审核,确定入选资格考生名单。
(二)入选资格考生名单将于5月底前在我校本科招生网公示,同时报送各省级招生机构及教育部阳光高考平台等网站公示。公示无异议后,考生获得我校2022年高校专项计划招生入选资格,我校不再组织其他考核。
五、录取办法
(一)志愿填报
1.获得我校高校专项计划招生入选资格的考生需参加2022年普通高等学校招生全国统一考试;
2.考生按照所在省级招生机构相关规定填报学校志愿,错误填写或未按要求填报高考志愿者不享受相关招生政策;
3.考生按照我校在其所在省份公布的高校专项计划分省分专业招生计划填报专业志愿,并服从专业调剂。
(二)录取原则
1.获得我校高校专项计划招生入选资格的考生,高考投档成绩达到其所在省份本科一批录取控制分数线、身体健康状况符合所报专业(类)要求,我校将依据公布的分省分专业招生计划,按照考生高考投档成绩从高分到低分依次择优录取,同时根据我校2022年普通本科招生章程规定为考生分配专业。
2.对于合并本科批次的省份,“本科一批录取控制分数线”按有关省级招生机构划定的部分特殊类型招生相应最低录取控制分数线执行。
3.对于实行高考综合改革省份的考生,考生高考选考科目须与我校招生专业(类)选考科目要求一致(见附件1)。
六、组织和监督机制
(一)我校高校专项计划招生工作在学校本科招生工作领导小组领导下,本科生招生办公室具体负责组织实施,严格落实高校招生阳光工程各项要求,坚持政策公开、过程透明、程序公正。
(二)高校专项计划招生工作接受学校纪检监察部门及社会监督。监督电话:029-87082862。
七、其他事项
(一)考生本人和所在中学须对报名材料的真实性负责,若有弄虚作假,一经查实,将取消考生高校专项计划招生资格;对于通过弄虚作假、徇私舞弊方式取得入学资格或学籍者,将取消其入学资格或学籍,并报告有关部门调查处理。
(二)联系方式
通讯地址:陕西省杨凌示范区西农路22号西北农林科技大学本科生招生办公室
邮政编码:712100
招生网址:https://zhshw.nwafu.edu.cn/
招生咨询邮箱:zhaoshb@nwafu.edu.cn
招生咨询电话:029-87091406
(三)本简章由西北农林科技大学本科生招生办公室负责解释。如教育部相关政策有所调整,将按照调整的政策执行。
附件:
1.西北农林科技大学2022年高校专项计划招生专业(类)目录
2.学籍证明
附件1:

为全面贯彻落实党的教育方针,促进教育公平,根据教育部《关于2022年继续做好重点高校招生专项计划实施工作的通知》(教学司〔2022〕3号)等文件精神,学校2022年继续开展高校专项计划招生工作。
一、招生计划及专业(类)
招生计划总数以教育部下达为准。招生专业(类)为学校2022年普通理工类专业(类)(见附件1)。学校综合各省(市、区)获得入选资格考生人数所占比例、历年生源及招生计划执行情况等,制定分省分专业(类)招生计划。2022年高校专项计划在各省份的招生专业和招生计划数最终以各省级招生机构公布为准。
二、招生对象及报名条件
(一)招生对象
边远、贫困、民族等地区县(含县级市)以下高中思想品德优秀、理想信念坚定、勤奋好学、成绩优良的农村学生。具体实施区域由有关省(区、市)确定。
(二)报名条件
考生须同时具备下列三项基本条件:
1.符合2022年普通高等学校招生全国统一考试报名条件;
2.本人及父亲或母亲或法定监护人户籍地在实施区域的农村,本人具有当地连续3年以上户籍;
3.本人具有户籍所在县高中连续3年学籍并实际就读。
三、报名时间及程序
(一)报名时间
考生于2022年4月25日前,登录高校专项计划报名系统完成报名,报名网址:https://gaokao.chsi.com.cn/gxzxbm/
(二)报名程序
考生须按照操作提示完成网上报名,将有关材料扫描成电子版或拍照上传,所有材料要求真实、准确、清晰可辨(不清晰者视为无效材料),且必须按要求签字和加盖中学公章,不需寄送纸质材料。
1.在“附加材料”位置,按照系统说明上传以下材料:
(1)学籍证明(见附件2,须加盖中学公章);
(2)身份证(正反两面);
(3)户籍证明材料(包括本人以及父亲或母亲或法定监护人户籍页和户主页,或当地公安部门开具的户籍证明)。
2.在“综合信息”位置,上传“高中阶期间参与的社会活动”“高中期间的获奖记录”等综合素质证明材料。
3.在“上传申请表”位置,上传报名后生成的带条形码的所有申请表页(须按要求完成签字和盖章)。
四、选拔程序
(一)完成报名并经生源所在省级招生机构户籍、学籍资格审核通过的考生,我校将组织专家对其高中阶段学业水平、社会实践、获奖情况等方面进行审核,确定入选资格考生名单。
(二)入选资格考生名单将于5月底前在我校本科招生网公示,同时报送各省级招生机构及教育部阳光高考平台等网站公示。公示无异议后,考生获得我校2022年高校专项计划招生入选资格,我校不再组织其他考核。
五、录取办法
(一)志愿填报
1.获得我校高校专项计划招生入选资格的考生需参加2022年普通高等学校招生全国统一考试;
2.考生按照所在省级招生机构相关规定填报学校志愿,错误填写或未按要求填报高考志愿者不享受相关招生政策;
3.考生按照我校在其所在省份公布的高校专项计划分省分专业招生计划填报专业志愿,并服从专业调剂。
(二)录取原则
1.获得我校高校专项计划招生入选资格的考生,高考投档成绩达到其所在省份本科一批录取控制分数线、身体健康状况符合所报专业(类)要求,我校将依据公布的分省分专业招生计划,按照考生高考投档成绩从高分到低分依次择优录取,同时根据我校2022年普通本科招生章程规定为考生分配专业。
2.对于合并本科批次的省份,“本科一批录取控制分数线”按有关省级招生机构划定的部分特殊类型招生相应最低录取控制分数线执行。
3.对于实行高考综合改革省份的考生,考生高考选考科目须与我校招生专业(类)选考科目要求一致(见附件1)。
六、组织和监督机制
(一)我校高校专项计划招生工作在学校本科招生工作领导小组领导下,本科生招生办公室具体负责组织实施,严格落实高校招生阳光工程各项要求,坚持政策公开、过程透明、程序公正。
(二)高校专项计划招生工作接受学校纪检监察部门及社会监督。监督电话:029-87082862。
七、其他事项
(一)考生本人和所在中学须对报名材料的真实性负责,若有弄虚作假,一经查实,将取消考生高校专项计划招生资格;对于通过弄虚作假、徇私舞弊方式取得入学资格或学籍者,将取消其入学资格或学籍,并报告有关部门调查处理。
(二)联系方式
通讯地址:陕西省杨凌示范区西农路22号西北农林科技大学本科生招生办公室
邮政编码:712100
招生网址:https://zhshw.nwafu.edu.cn/
招生咨询邮箱:zhaoshb@nwafu.edu.cn
招生咨询电话:029-87091406
(三)本简章由西北农林科技大学本科生招生办公室负责解释。如教育部相关政策有所调整,将按照调整的政策执行。
附件:
1.西北农林科技大学2022年高校专项计划招生专业(类)目录
2.学籍证明
附件1:
