根据《国务院关于深化考试招生制度改革的实施意见》和教育部《关于2021年继续做好重点高校招生专项计划实施工作的通知》(教学司〔2021〕3号)相关精神,我校2021年继续实施“高校专项计划”的招生工作。
一、招生对象
“高校专项计划”定向招收边远、贫困、民族等地区县(含县级市)以下高中勤奋好学、成绩优良的农村学生。具体实施区域由有关省(区、市)确定。报考学生须同时具备以下条件:
(1)符合2021年统一高考报名条件;
(2)本人及父亲或母亲或法定监护人户籍地在实施区域的农村,本人具有当地连续3年以上户籍;
(3)本人具有户籍所在县高中连续3年学籍并实际就读。
二、招生计划
2021年我校“高校专项计划”招生人数不少于本校招生计划的2%(具体以教育部下达为准),招生科类为理工类或综合改革。
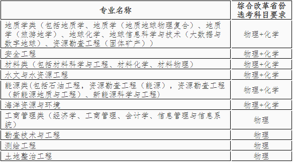
拟招生专业有:

报名结束后,学校将根据各省(市、区)资格审核和学校初审情况,依据各省合格考生分布及专业意向分布情况,综合确定各省(市、区)的分省分专业招生计划。该计划将于各省填报志愿前通过中国地质大学(北京)招生信息网和中国地质大学北京招生办公室微信平台公布,并报省级招生考试机构备案。
三、报名流程
自简章公布之日起至4月26日00:00,考生在“高校专项计划”报名系统(网址:http://gaokao.chsi.com.cn/gxzxbm)进行报名申请,按要求进行实名注册、填写各项申请信息、上传相关证明材料,填写完成后请自行下载并打印申请表,按要求签字盖章后扫描上传至该报名系统。
上传材料包括:
(1)中国地质大学(北京)2021年高校专项计划招生申请表,申请表由系统自动生成,含高中阶段学习成绩(各科成绩要求必须填写完整,没有成绩的科目相应位置填“0”),须加盖中学公章,并由中学负责人亲笔签字;往届生或中学发生变动的考生,高中阶段成绩需同时加盖原中学教务部门公章;其中个人陈述不超过1000字,内容主要包括社会经历及个人理想、学习能力及学科特长、申请理由及进校后的设想等方面情况;
(2)中国地质大学(北京)“高校专项计划”中学推荐表(附件下载模板,请中学填写并签字盖章);
(3)高中阶段学科特长证明材料(获奖情况、科技创新研究经历及成果等);
(4)考生身份证扫描件、考生及其父母或法定监护人的户口本首页、户主页及本人页,其他证明材料无效。
本次报名无需邮寄书面申请材料,因此考生在上传申请材料(含签字盖章的申请表及相关证明材料)扫描件时务必保证电子文件清晰可读,否则将被视为无效报名材料,学校不予审核。
四、资格审核
(1)申请材料审核:学校招生部门审核考生上传申请材料的完整性。
(2)入选资格确定。经生源所在省(区、市)户籍和学籍资格审核通过的考生,学校组织专家组对考生材料进行评审,综合考虑高中阶段学习成绩、学业水平考试成绩、综合素质评价以及学科特长情况等择优确定入选考生名单,2021年5月底在我校招生信息网和教育部阳光高考平台进行公示,公示无异议者将获得我校“高校专项计划”入选资格。
五、录取办法
获得我校“高校专项计划”入选资格的考生,必须参加全国普通高等学校统一招生考试,投档成绩不得低于所在省份本科一批控制分数线。对于合并本科批次的省份,按相应省份招生考试机构确定的相应最低录取控制分数线执行。
对于高考改革省份考生,考生的选考科目必须满足我校相应专业的选考科目要求。
考生需按生源所在省级招生考试机构的有关规定填报我校“高校专项计划”志愿,我校将从投档成绩达到生源省份一本线的考生中,依据公布的分省分专业招生计划,按照考生投档成绩从高分到低分依次择优录取,同时根据我校招生章程规定为拟录取考生分配专业。对于高校专项生源不足的省份,我校将根据教育部有关规定将招生计划调入生源充足的省份。
六、监督机制
学校招生办公室在招生工作领导小组的领导下,遵循“公平、公正、公开”的原则做好高校专项计划招生工作,学校纪检监察部门全程监督高校专项计划招生工作,初审名单、入选资格考生名单和录取名单均在学校本科招生信息网、教育部阳光高考平台进行公示,自觉接受社会监督。
考生本人及其所在中学应本着诚信的原则,严格按照程序进行申请和推荐工作。所有材料必须属实,对伪造、变造、篡改、假冒户籍学籍等虚假个人信息和提供虚假申请材料的考生,均应当认定为在国家教育考试中作弊,取消当年高考报名和录取资格,同时由有关省级招生考试机构或教育行政部门按相关文件规定处理。考生所在中学需公示所有经确认推荐的考生名单及相关材料,接受社会监督。
七、联系方式
通讯地址:北京市海淀区学院路29号中国地质大学(北京)招生办公室
邮政编码:100083
招生信息网:https://zhsh.cugb.edu.cn
邮箱:zhsh@cugb.edu.cn
招生咨询电话:010-82323688 传真号码:010-82326956
招生监督电话:010-82321532 监督邮箱:zhshjd@cugb.edu.cn
本招生简章的最终解释权归中国地质大学(北京)招生办公室。如教育部相关政策有调整,按教育部有关政策执行。
附件:中国地质大学(北京)“高校专项计划”中学推荐表.doc
根据《国务院关于深化考试招生制度改革的实施意见》和教育部《关于2021年继续做好重点高校招生专项计划实施工作的通知》(教学司〔2021〕3号)相关精神,我校2021年继续实施“高校专项计划”的招生工作。
一、招生对象
“高校专项计划”定向招收边远、贫困、民族等地区县(含县级市)以下高中勤奋好学、成绩优良的农村学生。具体实施区域由有关省(区、市)确定。报考学生须同时具备以下条件:
(1)符合2021年统一高考报名条件;
(2)本人及父亲或母亲或法定监护人户籍地在实施区域的农村,本人具有当地连续3年以上户籍;
(3)本人具有户籍所在县高中连续3年学籍并实际就读。
二、招生计划
2021年我校“高校专项计划”招生人数不少于本校招生计划的2%(具体以教育部下达为准),招生科类为理工类或综合改革。
拟招生专业有:

报名结束后,学校将根据各省(市、区)资格审核和学校初审情况,依据各省合格考生分布及专业意向分布情况,综合确定各省(市、区)的分省分专业招生计划。该计划将于各省填报志愿前通过中国地质大学(北京)招生信息网和中国地质大学北京招生办公室微信平台公布,并报省级招生考试机构备案。
三、报名流程
自简章公布之日起至4月26日00:00,考生在“高校专项计划”报名系统(网址:http://gaokao.chsi.com.cn/gxzxbm)进行报名申请,按要求进行实名注册、填写各项申请信息、上传相关证明材料,填写完成后请自行下载并打印申请表,按要求签字盖章后扫描上传至该报名系统。
上传材料包括:
(1)中国地质大学(北京)2021年高校专项计划招生申请表,申请表由系统自动生成,含高中阶段学习成绩(各科成绩要求必须填写完整,没有成绩的科目相应位置填“0”),须加盖中学公章,并由中学负责人亲笔签字;往届生或中学发生变动的考生,高中阶段成绩需同时加盖原中学教务部门公章;其中个人陈述不超过1000字,内容主要包括社会经历及个人理想、学习能力及学科特长、申请理由及进校后的设想等方面情况;
(2)中国地质大学(北京)“高校专项计划”中学推荐表(附件下载模板,请中学填写并签字盖章);
(3)高中阶段学科特长证明材料(获奖情况、科技创新研究经历及成果等);
(4)考生身份证扫描件、考生及其父母或法定监护人的户口本首页、户主页及本人页,其他证明材料无效。
本次报名无需邮寄书面申请材料,因此考生在上传申请材料(含签字盖章的申请表及相关证明材料)扫描件时务必保证电子文件清晰可读,否则将被视为无效报名材料,学校不予审核。
四、资格审核
(1)申请材料审核:学校招生部门审核考生上传申请材料的完整性。
(2)入选资格确定。经生源所在省(区、市)户籍和学籍资格审核通过的考生,学校组织专家组对考生材料进行评审,综合考虑高中阶段学习成绩、学业水平考试成绩、综合素质评价以及学科特长情况等择优确定入选考生名单,2021年5月底在我校招生信息网和教育部阳光高考平台进行公示,公示无异议者将获得我校“高校专项计划”入选资格。
五、录取办法
获得我校“高校专项计划”入选资格的考生,必须参加全国普通高等学校统一招生考试,投档成绩不得低于所在省份本科一批控制分数线。对于合并本科批次的省份,按相应省份招生考试机构确定的相应最低录取控制分数线执行。
对于高考改革省份考生,考生的选考科目必须满足我校相应专业的选考科目要求。
考生需按生源所在省级招生考试机构的有关规定填报我校“高校专项计划”志愿,我校将从投档成绩达到生源省份一本线的考生中,依据公布的分省分专业招生计划,按照考生投档成绩从高分到低分依次择优录取,同时根据我校招生章程规定为拟录取考生分配专业。对于高校专项生源不足的省份,我校将根据教育部有关规定将招生计划调入生源充足的省份。
六、监督机制
学校招生办公室在招生工作领导小组的领导下,遵循“公平、公正、公开”的原则做好高校专项计划招生工作,学校纪检监察部门全程监督高校专项计划招生工作,初审名单、入选资格考生名单和录取名单均在学校本科招生信息网、教育部阳光高考平台进行公示,自觉接受社会监督。
考生本人及其所在中学应本着诚信的原则,严格按照程序进行申请和推荐工作。所有材料必须属实,对伪造、变造、篡改、假冒户籍学籍等虚假个人信息和提供虚假申请材料的考生,均应当认定为在国家教育考试中作弊,取消当年高考报名和录取资格,同时由有关省级招生考试机构或教育行政部门按相关文件规定处理。考生所在中学需公示所有经确认推荐的考生名单及相关材料,接受社会监督。
七、联系方式
通讯地址:北京市海淀区学院路29号中国地质大学(北京)招生办公室
邮政编码:100083
招生信息网:https://zhsh.cugb.edu.cn
邮箱:zhsh@cugb.edu.cn
招生咨询电话:010-82323688 传真号码:010-82326956
招生监督电话:010-82321532 监督邮箱:zhshjd@cugb.edu.cn
本招生简章的最终解释权归中国地质大学(北京)招生办公室。如教育部相关政策有调整,按教育部有关政策执行。
附件:中国地质大学(北京)“高校专项计划”中学推荐表.doc