北京理工大学是中国共产党创建的第一所理工科大学,是首批颁布的全国16所重点大学之一,是首批进入“211工程”、第十所进入国家“985工程”、入选国家“双一流”A类建设行列的高校。学校全面贯彻党的教育方针,以立德树人为根本任务,以建设世界一流大学为目标,肩负着培养“胸怀壮志、明德精工、创新包容、时代担当”的领军领导人才和为建设社会主义现代化强国提供创新支撑的重任。按照中央脱贫攻坚有关部署,为促进教育公平和区域平衡发展,2021年北京理工大学继续实施“筑梦计划”专项计划招生。具体内容如下:
一、招收对象
我校“筑梦计划”主要招收勤奋好学、成绩优良的农村高中理科(选考物理)毕业生。具体实施区域由各省(自治区、直辖市)确定,申请报考考生需同时具备下列三项条件:
1.符合2021年统一高考报名条件;
2.本人及父亲或母亲或法定监护人户籍地在实施区域的农村,本人具有当地连续3年以上户籍;
3.本人具有户籍所在县高中连续3年学籍并实际就读。
考生户籍、学籍资格审核由各省(自治区、直辖市)完成。
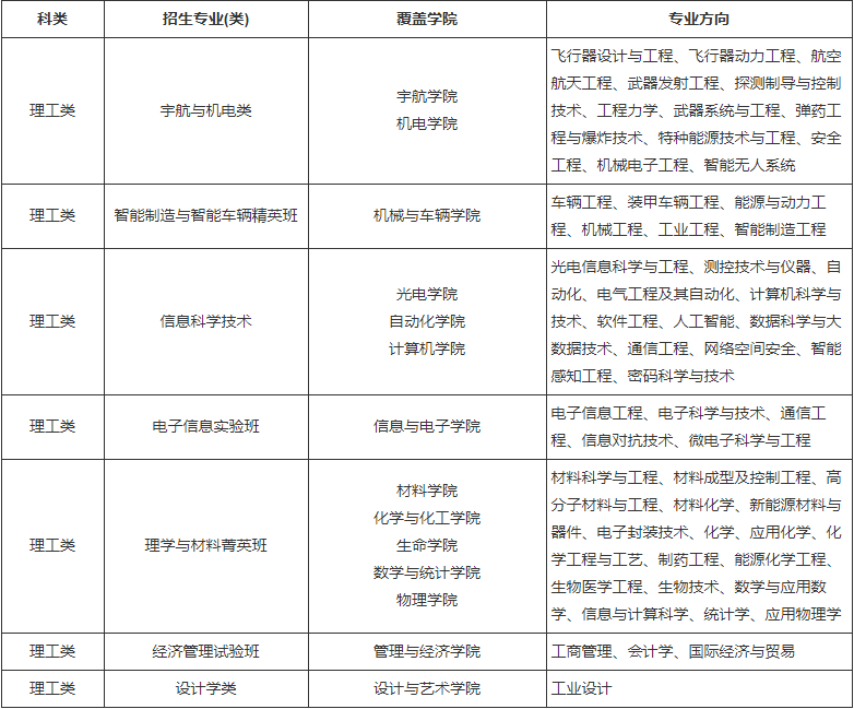
二、招生专业及计划
本计划占我校年度本科招生计划总数的2%。学校将根据各省(区、市)通过报名审核的考生人数、往年生源情况等,制定分省分专业计划并报各省级招生考试机构备案。2021年“筑梦计划”招生专业见附件。在高考改革省份的“筑梦计划”招生专业(类)选考科目要求,与该省份普通批次相关招生专业(类)选考科目要求相同,考生选考科目须符合报考专业(类)选考科目要求。
三、报名方式
1.报名时间:2021年4月12日-4月25日。
2.报名程序:考生登录高校专项计划报名系统(http://gaokao.chsi.com.cn/gxzxbm)报名,并上传报名表(由系统打印,含中学学业成绩、年级排名,且须中学加盖公章,中学校长签字)及其他学习成绩证明材料。无需邮寄书面材料,无需缴纳报名费用。考生提交的所有报名申请材料必须在中学网站和班级详尽公示,且经中学审核和校长签字后方可上传。
四、材料审核
我校将组织专家进行申报材料审核,5月底前完成审核并在本科招生网和教育部阳光高考平台公示获得资格学生名单。
五、录取原则及优惠政策
获得资格的考生按生源地省级招办的统一安排和我校要求填报志愿,须服从专业调剂;高考改革省份考生所填报专业须符合我校高考选考科目要求。我校根据考生高考投档成绩从高到低,结合考生填报的专业志愿,按分省计划进行录取。考生2021年高考投档成绩须不低于考生所在省(区、市)第一批次本科录取控制分数线(对合并本科批次的省份,第一批次控制分数线按相关省级教育行政部门或招生考试机构确定的相应最低录取控制分数线执行)。如生源不足,本计划不进行征集志愿或降分录取。
六、监督机制
1.学校在“筑梦计划”实施过程中遵循“公平、公正、公开”和“综合评价、择优录取”的原则,接受社会监督。
2.学校纪检监察部门全程监督“筑梦计划”相关工作。
3.我校未委托个人或中介组织开展特殊类型考试招生有关工作,不举办任何形式的辅导班。
4.考生和所在中学应本着诚信的原则报送相关材料。依照教育部有关文件规定,凡提供虚假个人信息或申请材料的,均认定为在国家教育考试中作弊,我校将取消其“筑梦计划”的报名、考试和录取资格,同时通报有关省份招生考试机构进一步处理。
七、其它说明
本简章由北京理工大学招生办公室负责解释。考生请注意浏览我校本科招生网,我校将在该网发布相关通知和注意事项。
咨询电话:010-68913345,68949926(工作日9:00-12:00,13:30-17:00)
监督电话:010-68918032
教育部阳光高考平台网址:http://gaokao.chsi.com.cn
本科招生网址:http://admission.bit.edu.cn
电子邮箱:admission@bit.edu.cn
北京理工大学招生办公室
2021年4月12日
附件:
北京理工大学2021年“筑梦计划”招生专业目录

备注:最终录取专业(类)以《北京理工大学2021年普通本科生招生计划》中公布的专业(类)名称为准。
北京理工大学是中国共产党创建的第一所理工科大学,是首批颁布的全国16所重点大学之一,是首批进入“211工程”、第十所进入国家“985工程”、入选国家“双一流”A类建设行列的高校。学校全面贯彻党的教育方针,以立德树人为根本任务,以建设世界一流大学为目标,肩负着培养“胸怀壮志、明德精工、创新包容、时代担当”的领军领导人才和为建设社会主义现代化强国提供创新支撑的重任。按照中央脱贫攻坚有关部署,为促进教育公平和区域平衡发展,2021年北京理工大学继续实施“筑梦计划”专项计划招生。具体内容如下:
一、招收对象
我校“筑梦计划”主要招收勤奋好学、成绩优良的农村高中理科(选考物理)毕业生。具体实施区域由各省(自治区、直辖市)确定,申请报考考生需同时具备下列三项条件:
1.符合2021年统一高考报名条件;
2.本人及父亲或母亲或法定监护人户籍地在实施区域的农村,本人具有当地连续3年以上户籍;
3.本人具有户籍所在县高中连续3年学籍并实际就读。
考生户籍、学籍资格审核由各省(自治区、直辖市)完成。
二、招生专业及计划
本计划占我校年度本科招生计划总数的2%。学校将根据各省(区、市)通过报名审核的考生人数、往年生源情况等,制定分省分专业计划并报各省级招生考试机构备案。2021年“筑梦计划”招生专业见附件。在高考改革省份的“筑梦计划”招生专业(类)选考科目要求,与该省份普通批次相关招生专业(类)选考科目要求相同,考生选考科目须符合报考专业(类)选考科目要求。
三、报名方式
1.报名时间:2021年4月12日-4月25日。
2.报名程序:考生登录高校专项计划报名系统(http://gaokao.chsi.com.cn/gxzxbm)报名,并上传报名表(由系统打印,含中学学业成绩、年级排名,且须中学加盖公章,中学校长签字)及其他学习成绩证明材料。无需邮寄书面材料,无需缴纳报名费用。考生提交的所有报名申请材料必须在中学网站和班级详尽公示,且经中学审核和校长签字后方可上传。
四、材料审核
我校将组织专家进行申报材料审核,5月底前完成审核并在本科招生网和教育部阳光高考平台公示获得资格学生名单。
五、录取原则及优惠政策
获得资格的考生按生源地省级招办的统一安排和我校要求填报志愿,须服从专业调剂;高考改革省份考生所填报专业须符合我校高考选考科目要求。我校根据考生高考投档成绩从高到低,结合考生填报的专业志愿,按分省计划进行录取。考生2021年高考投档成绩须不低于考生所在省(区、市)第一批次本科录取控制分数线(对合并本科批次的省份,第一批次控制分数线按相关省级教育行政部门或招生考试机构确定的相应最低录取控制分数线执行)。如生源不足,本计划不进行征集志愿或降分录取。
六、监督机制
1.学校在“筑梦计划”实施过程中遵循“公平、公正、公开”和“综合评价、择优录取”的原则,接受社会监督。
2.学校纪检监察部门全程监督“筑梦计划”相关工作。
3.我校未委托个人或中介组织开展特殊类型考试招生有关工作,不举办任何形式的辅导班。
4.考生和所在中学应本着诚信的原则报送相关材料。依照教育部有关文件规定,凡提供虚假个人信息或申请材料的,均认定为在国家教育考试中作弊,我校将取消其“筑梦计划”的报名、考试和录取资格,同时通报有关省份招生考试机构进一步处理。
七、其它说明
本简章由北京理工大学招生办公室负责解释。考生请注意浏览我校本科招生网,我校将在该网发布相关通知和注意事项。
咨询电话:010-68913345,68949926(工作日9:00-12:00,13:30-17:00)
监督电话:010-68918032
教育部阳光高考平台网址:http://gaokao.chsi.com.cn
本科招生网址:http://admission.bit.edu.cn
电子邮箱:admission@bit.edu.cn
北京理工大学招生办公室
2021年4月12日
附件:
北京理工大学2021年“筑梦计划”招生专业目录

备注:最终录取专业(类)以《北京理工大学2021年普通本科生招生计划》中公布的专业(类)名称为准。