根据《教育部办公厅关于做好2022年普通高等学校部分特殊类型招生工作的通知》(教学厅〔2021〕7号)中关于普通高等学校招收高水平艺术团的相关规定,为进一步推动我校学生素质教育,提升学生艺术修养,繁荣校园文化,2022年电子科技大学高水平艺术团将继续面向全国招生。具体如下:
一、招生对象
1.综合素质高、身心健康、学习成绩优良、具有较高艺术水平,符合2022年普通高校招生录取报考条件的高中毕业生。
2.我校2022年高水平艺术团以“电子科技大学(国标码10614)”名称进行招生,其中:
对于非高考改革省份,文史类考生生源省份限定为:山西、安徽、江西、河南、四川、陕西;理工类考生生源省份不限。对于高考综合改革省份,考生生源省份限定为:北京、天津、河北、辽宁、上海、江苏、浙江、福建、山东、湖北、湖南、广东、海南、重庆。
二、招生项目及拟认定资格人数
我校2022年高水平艺术团招生计划为9人,拟认定资格考生不超过18人,各招生项目及拟认定资格人数如下:

三、报考条件
1.管弦乐类考生:受过系统的专业训练,有较强的识谱能力(五线谱)。
2.声乐类考生:男生170cm(含)以上,女生160cm(含)以上;受过系统的声乐训练,有较强的识谱能力(五线谱)和良好的表现力。
3.语言类考生:女生163cm(含)以上,男生175cm(含)以上,语言能力佳,表演能力强。
四、报考程序
1.报名
简章公布之日起至2022年1月10日,考生登录“特殊类型招生报名平台”(https://gaokao.chsi.com.cn/zzbm/gspystbm),按流程和要求如实填写报名信息,并上传相关证明材料扫描件,完成报名申请。我校不接受纸质和现场报名。逾期未完成报名流程或未按要求上传材料者视为自动放弃。报名注意事项如下:
(1)学生通过报名系统下载并打印报名申请表后,请所在中学确认所填写内容是否属实、中学审核人签字并加盖中学公章。中学签字盖章后,考生须在报名系统中上传经中学审核盖章的报名申请表扫描件,并点击“完成上传”按钮。
(2)考生只能选报一个招生项目,不得兼报。
(3)关于报名流程及注意事项考生可以阅读“特殊类型招生报名平台流程图及使用说明”(https://gaokao.chsi.com.cn/gkxx/kp/tsbmsysm.shtml)。
2.查询初审结果
我校将成立专家组对考生的申请材料进行审核,确定初审合格名单。请考生于2022年1月13日起登录“特殊类型招生报名平台”查询初审结果。初审合格考生名单将在我校本科招生网进行公示,我校不再另行通知。
3.缴费
获得测试资格的考生须登录“特殊类型招生报名平台”确认考试并进行网上缴费(我校不接受现场缴费),缴费成功后方可参加测试。缴费时间为2022年2月22日至2月28日,测试费用标准为200元/人,缴费后,无论参加测试与否,测试费不予退还。
五、测试
1.测试方式
我校高水平艺术团测试方式为线上录制视频,根据视频资料对考生艺术水平进行评价。初审通过且在“特殊类型高水平艺术团招生报名平台”确认考试并完成网上缴费的考生,须于2022年3月2日至3月9日期间,通过手机使用学信网APP(下载地址链接https://www.chsi.com.cn/wap/download.jsp)在线考试系统进行在线录制,并按照要求提交视频。我校不接受通过其他平台或渠道提交的视频资料。
考生未在规定的时间段内录制并提交视频或上传资料不符合测试要求或视频无法正常播放的,视为考生自动放弃测试资格。
2.测试内容
(1)管弦乐类:自选能展现自身水平的曲目一首(6分钟以内,要求背谱演奏)。
(2)声乐类:自选能展现自身水平的曲目一首,清唱(6分钟以内)。
(3)语言类:自备诗朗诵一首,单人小品一个,诗朗诵和小品录制在一个视频内,录制时间共计不超过6分钟。
(4)测试成绩满分为100分。
3.注意事项
管弦乐类和声乐类考生在线录制视频的曲目须与其在“特殊类型高水平艺术团招生报名平台”填写的测试曲目保持一致(填报多首的,以第一首为准);语言类考生在线录制视频的诗朗诵和小品内容须与其在“特殊类型高水平艺术团招生报名平台”填写的测试内容保持一致(填报多个测试内容的,以第一个为准)。
4.在线录制视频说明
(1)考生在考试前须按系统要求完成身份验证,进行音视频设备调试,确保视频能够录制及正常回看(声音、画面均正常)。
(2)录制采用双机位模式,两机位均应确保摄像头、麦克风及扬声器可正常使用。双机位均须使用手机下载学信网APP,并登录考生学信网账号。考生正对“一机位”摄像头;“二机位”摄像头从考生斜后方45°进行录制,录制的视频要保证考生及“一机位”清晰地被评审专家看到。
“双机位”场景参考如下:

(3)“一机位”手机在点击【排练】或【正式答题】后显示设置“二机位”的二维码。用另一部手机(“二机位”手机,请提前安装学信网APP并使用相同的账号登录)进入APP首页点击右上角的扫一扫,扫码成功并按要求摆放二机位手机,点击【就绪】后二机位开始录制。“一机位”手机点击【开始录制】后,“一机位”开始录制。

(4)录制设备宜采用高清模式,录制过程须一镜到底不间断,声音和画面须同步录制,录音录像必须是同期声,不得进行修音等违规处理。
(5)录制场地应适宜展示所报招生项目,录制期间保证环境安静、光线充足明亮。背景以纯色为宜,避免杂乱,不得出现考生信息的提示性文字、图案、标识、字幕(包括校服、校徽等中学信息)等。
(6)录制开始后、考生正式表演前,考生的正面半身须在镜头前停留3—5秒,确保表演者的五官清晰可见,以便核查考生身份。
(7)视频画面只允许出现考生一人。考生表演时,镜头应与考生距离适中,确保考生的五官、全身清晰可见,声音和画面连贯清楚。
(8)管弦乐类和声乐类所包含的各招生项目以独奏形式完成,不允许使用任何伴奏。
(9)为避免考生系统操作失误、表演失误、录制未成功、网络故障、手机故障等不可预测的突发风险而无法按要求上传视频资料,特将在线录制排练次数及正式录制次数分别设置为3次。如未能完成录制则不再进行补录,考生自行承担相应后果。每次录制限时6分钟,超时系统将自动停止录制并保存。只有正式录制的视频才能最终提交,排练视频不会出现在考生作品列表中。
(10)使用学信网APP在线考试系统在线录制过程中,建议关闭手机通话功能(可将手机调整至飞行模式下通过连接网络信号稳定的WiFi实现网络连线)、外放音乐、闹钟、即时通讯软件(比如微信、QQ等)以及其他可能干扰录制的应用程序。
(11)考生须在2022年3月9日前按要求在作品提交页面提交录制的视频。
(12)其他使用信息请详细阅读“艺术类招生作品远程提交系统考生操作手册”(https://bm.chsi.com.cn/yszp/stu/kssysm)。
5.测试结果查询
请考生于2022年4月下旬登录“特殊类型招生报名平台”查询测试结果。
六、录取办法及优惠政策
1.公示考生名单
公示考生名单在备选考生中确定,备选考生的测试成绩不低于80分。
在备选考生中,根据招生项目拟认定资格人数,按照成绩由高到低择优确定公示考生名单。如同类别中某项目符合认定要求的人数不足,可在同类别内其它项目中根据成绩由高到低择优递补;如果该类别递补完毕人数仍不足,在其余备选考生中根据成绩由高到低择优递补。
通过我校高水平艺术团测试的考生名单,将在“阳光高考平台”和电子科技大学本科招生网进行公示,公示无异议后考生获得预录取资格。
2.取得高水平艺术团预录取资格的考生,须参加2022年普通高等学校招生全国统一考试,并在高考志愿中填报我校(具体志愿填报规则、填报方式、填报时间等以生源地省级招生考试机构规定为准),录取方式按照生源地省级招生考试机构统一要求执行。
3.录取优惠政策
(1)对于非高考综合改革省份的考生,高考成绩须达到“电子科技大学”(国标码10614)在生源地省份本科第一批次最终模拟投档线下20分以内,且不低于本科一批次录取控制分数线。对于合并本科批次的省份,“本科一批控制分数线”按生源地省份确定的高水平艺术团相关最低录取控制参考分数线执行。经生源地省份省级招生考试机构审批同意,我校予以录取,满足考生填报的前三个专业志愿之一(考生不得重复填报同一专业)。
(2)对于北京、天津、上海、浙江、山东、海南、河北、辽宁、江苏、福建、湖北、湖南、广东、重庆等十四个高考综合改革省份的考生,高考投档成绩须达到生源地省份确定的高水平艺术团相关最低录取控制参考分数线上X分及以上(各省份X值详见下表),经生源地省份省级招生考试机构审批同意,我校予以录取,并满足考生填报的前三个专业志愿之一(考生不得重复填报同一专业)。

七、录取专业
公示无异议的考生,可申请以下专业(类):

备注:
(1)“3+3模式”省份包括北京、天津、上海、浙江、山东、海南;“3+1+2模式”省份包括河北、辽宁、江苏、福建、湖北、湖南、广东、重庆。
(2)招生专业(类)名称及选考科目要求以生源地省级招生考试机构公布为准。
(3)考生仅能报考在我校高水平艺术团招生专业目录中且在生源地省份有普通类招生计划的专业(类)。
(4)高考综合改革的省份不区分文理,但考生选考科目要求须符合填报专业(类)对选考科目的要求。
八、入学与复测
1.高水平艺术团学生入校三个月内,我校将对新生进行艺术专项复测。凡发现弄虚作假者,将按教育部及我校有关规定进行处理。
2.高水平艺术团学生在校期间,须认真参加并完成学生艺术团的日常训练和演出,遵守高水平艺术团管理规定。未能达到要求的,将依照学校相关管理规定予以处分。根据教育部规定,高水平艺术团成员在校期间须完成针对艺术团学生排练演出等有关的附加必修环节的考核要求。
九、重要日程
1.报名:简章公布之日起至2022年1月10日
2.初审结果查询:2022年1月13日起
3.确认考试及网上缴费:2022年2月22日至2月28日
4.测试:2022年3月2日至3月9日
5.查询测试结果:2022年4月下旬
十、注意事项
1.获得预录取资格的考生须达到生源地省级招生考试机构对于高水平艺术团考生相关规定的要求。
2.我校未委托任何个人或中介机构组织开展特殊类型考试招生有关工作,不举办任何形式的辅导班,若发现以我校名义进行非法咨询、辅导、招生等活动的中介或个人,我校保留依法追究其责任的权利。
十一、监督机制
1.根据教育主管部门要求,所有项目测评过程将进行全程录像。
2.我校高水平艺术团录取工作遵循公平、公正、公开的原则,严格选拔程序,录取结果公开透明,接受纪检监察部门、考生和社会各界的监督。在招生过程中,若发现违规违纪行为,请联系纪检监察部门,联系方式:028-61830237,邮箱:jjs@uestc.edu.cn。
3.若发现考生有弄虚作假等违纪、舞弊或其他不诚信行为,我校一经认定,将依照国家、学校相关规定,根据查实时间取消其考试成绩、录取资格、入学资格等,已取得学籍者将取消学籍,并报生源省级招生考试部门,空缺名额不递补。发现存在组织作弊、买卖作弊设备、买卖考题、替考等作弊以及帮助作弊等违法行为,涉嫌犯罪的,移交司法机关,依照有关法律法规处理。
十二、咨询及联系方式
学校网址:https://www.uestc.edu.cn
本科招生网:https://zs.uestc.edu.cn
艺术测试咨询电话:028-61831067、028—61830047政策相关咨询电话:028-61831138
咨询时间:工作日上午9:00—12:00,下午13:30—17:00
通讯地址:四川省成都市高新区(西区)西源大道2006号电子科技大学(清水河校区)学生活动中心301室
十三、本招生简章由电子科技大学本科招生办公室负责解释。如教育部及考生所在省份的省级招生考试机构2022年的相关政策有变化,以最新政策为准。
电子科技大学本科招生办公室
电子科技大学大学生文化素质教育中心
2021年12月
根据《教育部办公厅关于做好2022年普通高等学校部分特殊类型招生工作的通知》(教学厅〔2021〕7号)中关于普通高等学校招收高水平艺术团的相关规定,为进一步推动我校学生素质教育,提升学生艺术修养,繁荣校园文化,2022年电子科技大学高水平艺术团将继续面向全国招生。具体如下:
一、招生对象
1.综合素质高、身心健康、学习成绩优良、具有较高艺术水平,符合2022年普通高校招生录取报考条件的高中毕业生。
2.我校2022年高水平艺术团以“电子科技大学(国标码10614)”名称进行招生,其中:
对于非高考改革省份,文史类考生生源省份限定为:山西、安徽、江西、河南、四川、陕西;理工类考生生源省份不限。对于高考综合改革省份,考生生源省份限定为:北京、天津、河北、辽宁、上海、江苏、浙江、福建、山东、湖北、湖南、广东、海南、重庆。
二、招生项目及拟认定资格人数
我校2022年高水平艺术团招生计划为9人,拟认定资格考生不超过18人,各招生项目及拟认定资格人数如下:

三、报考条件
1.管弦乐类考生:受过系统的专业训练,有较强的识谱能力(五线谱)。
2.声乐类考生:男生170cm(含)以上,女生160cm(含)以上;受过系统的声乐训练,有较强的识谱能力(五线谱)和良好的表现力。
3.语言类考生:女生163cm(含)以上,男生175cm(含)以上,语言能力佳,表演能力强。
四、报考程序
1.报名
简章公布之日起至2022年1月10日,考生登录“特殊类型招生报名平台”(https://gaokao.chsi.com.cn/zzbm/gspystbm),按流程和要求如实填写报名信息,并上传相关证明材料扫描件,完成报名申请。我校不接受纸质和现场报名。逾期未完成报名流程或未按要求上传材料者视为自动放弃。报名注意事项如下:
(1)学生通过报名系统下载并打印报名申请表后,请所在中学确认所填写内容是否属实、中学审核人签字并加盖中学公章。中学签字盖章后,考生须在报名系统中上传经中学审核盖章的报名申请表扫描件,并点击“完成上传”按钮。
(2)考生只能选报一个招生项目,不得兼报。
(3)关于报名流程及注意事项考生可以阅读“特殊类型招生报名平台流程图及使用说明”(https://gaokao.chsi.com.cn/gkxx/kp/tsbmsysm.shtml)。
2.查询初审结果
我校将成立专家组对考生的申请材料进行审核,确定初审合格名单。请考生于2022年1月13日起登录“特殊类型招生报名平台”查询初审结果。初审合格考生名单将在我校本科招生网进行公示,我校不再另行通知。
3.缴费
获得测试资格的考生须登录“特殊类型招生报名平台”确认考试并进行网上缴费(我校不接受现场缴费),缴费成功后方可参加测试。缴费时间为2022年2月22日至2月28日,测试费用标准为200元/人,缴费后,无论参加测试与否,测试费不予退还。
五、测试
1.测试方式
我校高水平艺术团测试方式为线上录制视频,根据视频资料对考生艺术水平进行评价。初审通过且在“特殊类型高水平艺术团招生报名平台”确认考试并完成网上缴费的考生,须于2022年3月2日至3月9日期间,通过手机使用学信网APP(下载地址链接https://www.chsi.com.cn/wap/download.jsp)在线考试系统进行在线录制,并按照要求提交视频。我校不接受通过其他平台或渠道提交的视频资料。
考生未在规定的时间段内录制并提交视频或上传资料不符合测试要求或视频无法正常播放的,视为考生自动放弃测试资格。
2.测试内容
(1)管弦乐类:自选能展现自身水平的曲目一首(6分钟以内,要求背谱演奏)。
(2)声乐类:自选能展现自身水平的曲目一首,清唱(6分钟以内)。
(3)语言类:自备诗朗诵一首,单人小品一个,诗朗诵和小品录制在一个视频内,录制时间共计不超过6分钟。
(4)测试成绩满分为100分。
3.注意事项
管弦乐类和声乐类考生在线录制视频的曲目须与其在“特殊类型高水平艺术团招生报名平台”填写的测试曲目保持一致(填报多首的,以第一首为准);语言类考生在线录制视频的诗朗诵和小品内容须与其在“特殊类型高水平艺术团招生报名平台”填写的测试内容保持一致(填报多个测试内容的,以第一个为准)。
4.在线录制视频说明
(1)考生在考试前须按系统要求完成身份验证,进行音视频设备调试,确保视频能够录制及正常回看(声音、画面均正常)。
(2)录制采用双机位模式,两机位均应确保摄像头、麦克风及扬声器可正常使用。双机位均须使用手机下载学信网APP,并登录考生学信网账号。考生正对“一机位”摄像头;“二机位”摄像头从考生斜后方45°进行录制,录制的视频要保证考生及“一机位”清晰地被评审专家看到。
“双机位”场景参考如下:

(3)“一机位”手机在点击【排练】或【正式答题】后显示设置“二机位”的二维码。用另一部手机(“二机位”手机,请提前安装学信网APP并使用相同的账号登录)进入APP首页点击右上角的扫一扫,扫码成功并按要求摆放二机位手机,点击【就绪】后二机位开始录制。“一机位”手机点击【开始录制】后,“一机位”开始录制。

(4)录制设备宜采用高清模式,录制过程须一镜到底不间断,声音和画面须同步录制,录音录像必须是同期声,不得进行修音等违规处理。
(5)录制场地应适宜展示所报招生项目,录制期间保证环境安静、光线充足明亮。背景以纯色为宜,避免杂乱,不得出现考生信息的提示性文字、图案、标识、字幕(包括校服、校徽等中学信息)等。
(6)录制开始后、考生正式表演前,考生的正面半身须在镜头前停留3—5秒,确保表演者的五官清晰可见,以便核查考生身份。
(7)视频画面只允许出现考生一人。考生表演时,镜头应与考生距离适中,确保考生的五官、全身清晰可见,声音和画面连贯清楚。
(8)管弦乐类和声乐类所包含的各招生项目以独奏形式完成,不允许使用任何伴奏。
(9)为避免考生系统操作失误、表演失误、录制未成功、网络故障、手机故障等不可预测的突发风险而无法按要求上传视频资料,特将在线录制排练次数及正式录制次数分别设置为3次。如未能完成录制则不再进行补录,考生自行承担相应后果。每次录制限时6分钟,超时系统将自动停止录制并保存。只有正式录制的视频才能最终提交,排练视频不会出现在考生作品列表中。
(10)使用学信网APP在线考试系统在线录制过程中,建议关闭手机通话功能(可将手机调整至飞行模式下通过连接网络信号稳定的WiFi实现网络连线)、外放音乐、闹钟、即时通讯软件(比如微信、QQ等)以及其他可能干扰录制的应用程序。
(11)考生须在2022年3月9日前按要求在作品提交页面提交录制的视频。
(12)其他使用信息请详细阅读“艺术类招生作品远程提交系统考生操作手册”(https://bm.chsi.com.cn/yszp/stu/kssysm)。
5.测试结果查询
请考生于2022年4月下旬登录“特殊类型招生报名平台”查询测试结果。
六、录取办法及优惠政策
1.公示考生名单
公示考生名单在备选考生中确定,备选考生的测试成绩不低于80分。
在备选考生中,根据招生项目拟认定资格人数,按照成绩由高到低择优确定公示考生名单。如同类别中某项目符合认定要求的人数不足,可在同类别内其它项目中根据成绩由高到低择优递补;如果该类别递补完毕人数仍不足,在其余备选考生中根据成绩由高到低择优递补。
通过我校高水平艺术团测试的考生名单,将在“阳光高考平台”和电子科技大学本科招生网进行公示,公示无异议后考生获得预录取资格。
2.取得高水平艺术团预录取资格的考生,须参加2022年普通高等学校招生全国统一考试,并在高考志愿中填报我校(具体志愿填报规则、填报方式、填报时间等以生源地省级招生考试机构规定为准),录取方式按照生源地省级招生考试机构统一要求执行。
3.录取优惠政策
(1)对于非高考综合改革省份的考生,高考成绩须达到“电子科技大学”(国标码10614)在生源地省份本科第一批次最终模拟投档线下20分以内,且不低于本科一批次录取控制分数线。对于合并本科批次的省份,“本科一批控制分数线”按生源地省份确定的高水平艺术团相关最低录取控制参考分数线执行。经生源地省份省级招生考试机构审批同意,我校予以录取,满足考生填报的前三个专业志愿之一(考生不得重复填报同一专业)。
(2)对于北京、天津、上海、浙江、山东、海南、河北、辽宁、江苏、福建、湖北、湖南、广东、重庆等十四个高考综合改革省份的考生,高考投档成绩须达到生源地省份确定的高水平艺术团相关最低录取控制参考分数线上X分及以上(各省份X值详见下表),经生源地省份省级招生考试机构审批同意,我校予以录取,并满足考生填报的前三个专业志愿之一(考生不得重复填报同一专业)。

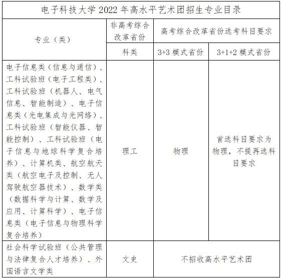
七、录取专业
公示无异议的考生,可申请以下专业(类):

备注:
(1)“3+3模式”省份包括北京、天津、上海、浙江、山东、海南;“3+1+2模式”省份包括河北、辽宁、江苏、福建、湖北、湖南、广东、重庆。
(2)招生专业(类)名称及选考科目要求以生源地省级招生考试机构公布为准。
(3)考生仅能报考在我校高水平艺术团招生专业目录中且在生源地省份有普通类招生计划的专业(类)。
(4)高考综合改革的省份不区分文理,但考生选考科目要求须符合填报专业(类)对选考科目的要求。
八、入学与复测
1.高水平艺术团学生入校三个月内,我校将对新生进行艺术专项复测。凡发现弄虚作假者,将按教育部及我校有关规定进行处理。
2.高水平艺术团学生在校期间,须认真参加并完成学生艺术团的日常训练和演出,遵守高水平艺术团管理规定。未能达到要求的,将依照学校相关管理规定予以处分。根据教育部规定,高水平艺术团成员在校期间须完成针对艺术团学生排练演出等有关的附加必修环节的考核要求。
九、重要日程
1.报名:简章公布之日起至2022年1月10日
2.初审结果查询:2022年1月13日起
3.确认考试及网上缴费:2022年2月22日至2月28日
4.测试:2022年3月2日至3月9日
5.查询测试结果:2022年4月下旬
十、注意事项
1.获得预录取资格的考生须达到生源地省级招生考试机构对于高水平艺术团考生相关规定的要求。
2.我校未委托任何个人或中介机构组织开展特殊类型考试招生有关工作,不举办任何形式的辅导班,若发现以我校名义进行非法咨询、辅导、招生等活动的中介或个人,我校保留依法追究其责任的权利。
十一、监督机制
1.根据教育主管部门要求,所有项目测评过程将进行全程录像。
2.我校高水平艺术团录取工作遵循公平、公正、公开的原则,严格选拔程序,录取结果公开透明,接受纪检监察部门、考生和社会各界的监督。在招生过程中,若发现违规违纪行为,请联系纪检监察部门,联系方式:028-61830237,邮箱:jjs@uestc.edu.cn。
3.若发现考生有弄虚作假等违纪、舞弊或其他不诚信行为,我校一经认定,将依照国家、学校相关规定,根据查实时间取消其考试成绩、录取资格、入学资格等,已取得学籍者将取消学籍,并报生源省级招生考试部门,空缺名额不递补。发现存在组织作弊、买卖作弊设备、买卖考题、替考等作弊以及帮助作弊等违法行为,涉嫌犯罪的,移交司法机关,依照有关法律法规处理。
十二、咨询及联系方式
学校网址:https://www.uestc.edu.cn
本科招生网:https://zs.uestc.edu.cn
艺术测试咨询电话:028-61831067、028—61830047政策相关咨询电话:028-61831138
咨询时间:工作日上午9:00—12:00,下午13:30—17:00
通讯地址:四川省成都市高新区(西区)西源大道2006号电子科技大学(清水河校区)学生活动中心301室
十三、本招生简章由电子科技大学本科招生办公室负责解释。如教育部及考生所在省份的省级招生考试机构2022年的相关政策有变化,以最新政策为准。
电子科技大学本科招生办公室
电子科技大学大学生文化素质教育中心
2021年12月