高校专项计划作为多元升学路径之一,因对农村考生实行高考优惠广受考生、家长关注。目前,清华大学、郑州大学等几十所高校2022高校专项计划招生简章已经发布,4月25日前集中报名。
高校专项问答
什么是“高校专项计划”?
高校专项计划,是国家为更好地促进教育公平、让更多的农村学生上大学而出台的一项优惠政策。
“高校专项计划”的招生对象包括哪些学生?
高校专项计划定向招收边远、原贫困、民族等地区县(含县级市)以下高中勤奋好学、成绩优良的农村学生,具体实施区域由有关省(区、市)确定。
具备什么样的条件可以报考“高校专项计划”?
高校专项计划报考学生须同时具备下列三项基本条件:
(1)符合2022年统一高考报名条件;
(2)本人及父亲或母亲或法定监护人户籍地在实施区域的农村,本人具有当地连续3年以上户籍;
(3)本人具有户籍所在县高中连续3年学籍并实际就读。有关高校在此基础上提出其他报考要求并在招生简章中明确,确保优惠政策惠及农村学生。
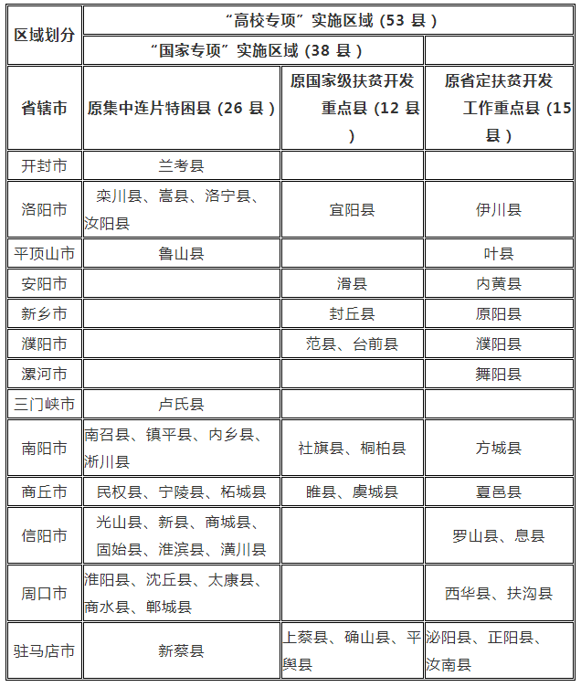
河南省实施国家专项计划和高校专项计划县域名单

除此之外,部分高校还对考生有额外要求,如浙江大学2022年“自强计划”就要求报考考生,除需满足高校专项计划的报考条件外,还要求高考成绩不低于所在省份第一批本科录取控制分数线。考生报名前应仔细查看学校招生简章。
“高校专项计划”招生院校有哪些?
高校专项计划招生院校共有95所,为教育部直属高校和其他自主招生试点高校。
2022年高校专项计划高校名单

高校专项院校名单及招生计划,可在河南省阳光高考信息平台“高校专项计划”专题页https://www.gaokao.cezhiyun.com/special获取更多招生信息。
“高校专项计划”的报考流程是什么?

“高校专项计划”可以报几所学校?
2022年高校专项计划院校限报相对宽松,部分院校会在招生简章中写明限报规则,具体以高校招生简章为准。
“高校专项计划”如何录取?
高校专项计划录取办法由有关高校确定并在招生简章中明确,录取分数原则上不低于有关高校普通类招生所在批次录取控制分数线。
“高校专项计划”与本科录取是否冲突?
专项计划志愿和其他批次志愿不冲突,填报专项计划志愿的考生仍然可以填报其他批次的志愿。如考生未被专项计划院校录取,依然有机会被其他录取批次的院校录取。从2023年高考招生起,往年被专项计划录取后放弃入学资格或退学的考生,不再具有专项计划报考资格。
报名“高校专项计划”之后,还可以报考强基、综评吗?
可以。强基计划、综合评价、高校专项计划虽然在招生条件及录取方式等方面有些区别,但是三者之间并不冲突,符合条件的考生可以同时报考。
那么如何报考“高校专项计划”呢?
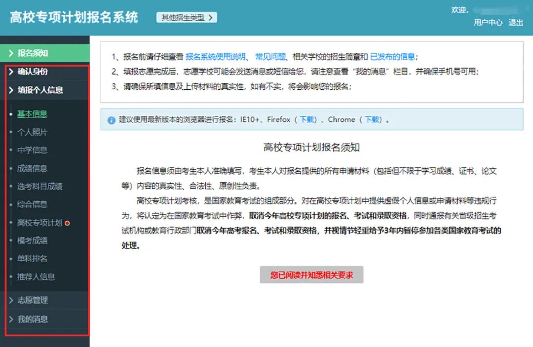
报考高校专项计划考生须参加当年全国统一考试,并在4月25日前登录教育部阳光高考平台高校专项计划报名系统完成报名申请。
第一步
登录:阳光高考平台(网址:https://gaokao.chsi.com.cn/),点击右侧特殊类型招生信息服务平台进入,选择“高校专项计划招生”。


第二步
注册:首次登陆需要注册学信网账号,注册必须实名,登录后选择“高校专项计划招生”。

第三步
按要求填写相关信息并填报高校志愿,等待省教育考试院及高校初审。

郑州大学2022年高校专项计划已公布,招生计划拟为510人。
郑州大学2022年高校专项计划招生专业

注:2022年招生专业目录如有变化,具体招生专业名称以高考填报志愿为准。
高校专项计划作为多元升学路径之一,因对农村考生实行高考优惠广受考生、家长关注。目前,清华大学、郑州大学等几十所高校2022高校专项计划招生简章已经发布,4月25日前集中报名。
高校专项问答
什么是“高校专项计划”?
高校专项计划,是国家为更好地促进教育公平、让更多的农村学生上大学而出台的一项优惠政策。
“高校专项计划”的招生对象包括哪些学生?
高校专项计划定向招收边远、原贫困、民族等地区县(含县级市)以下高中勤奋好学、成绩优良的农村学生,具体实施区域由有关省(区、市)确定。
具备什么样的条件可以报考“高校专项计划”?
高校专项计划报考学生须同时具备下列三项基本条件:
(1)符合2022年统一高考报名条件;
(2)本人及父亲或母亲或法定监护人户籍地在实施区域的农村,本人具有当地连续3年以上户籍;
(3)本人具有户籍所在县高中连续3年学籍并实际就读。有关高校在此基础上提出其他报考要求并在招生简章中明确,确保优惠政策惠及农村学生。
河南省实施国家专项计划和高校专项计划县域名单

除此之外,部分高校还对考生有额外要求,如浙江大学2022年“自强计划”就要求报考考生,除需满足高校专项计划的报考条件外,还要求高考成绩不低于所在省份第一批本科录取控制分数线。考生报名前应仔细查看学校招生简章。
“高校专项计划”招生院校有哪些?
高校专项计划招生院校共有95所,为教育部直属高校和其他自主招生试点高校。
2022年高校专项计划高校名单

高校专项院校名单及招生计划,可在河南省阳光高考信息平台“高校专项计划”专题页https://www.gaokao.cezhiyun.com/special获取更多招生信息。
“高校专项计划”的报考流程是什么?

“高校专项计划”可以报几所学校?
2022年高校专项计划院校限报相对宽松,部分院校会在招生简章中写明限报规则,具体以高校招生简章为准。
“高校专项计划”如何录取?
高校专项计划录取办法由有关高校确定并在招生简章中明确,录取分数原则上不低于有关高校普通类招生所在批次录取控制分数线。
“高校专项计划”与本科录取是否冲突?
专项计划志愿和其他批次志愿不冲突,填报专项计划志愿的考生仍然可以填报其他批次的志愿。如考生未被专项计划院校录取,依然有机会被其他录取批次的院校录取。从2023年高考招生起,往年被专项计划录取后放弃入学资格或退学的考生,不再具有专项计划报考资格。
报名“高校专项计划”之后,还可以报考强基、综评吗?
可以。强基计划、综合评价、高校专项计划虽然在招生条件及录取方式等方面有些区别,但是三者之间并不冲突,符合条件的考生可以同时报考。
那么如何报考“高校专项计划”呢?
报考高校专项计划考生须参加当年全国统一考试,并在4月25日前登录教育部阳光高考平台高校专项计划报名系统完成报名申请。
第一步
登录:阳光高考平台(网址:https://gaokao.chsi.com.cn/),点击右侧特殊类型招生信息服务平台进入,选择“高校专项计划招生”。


第二步
注册:首次登陆需要注册学信网账号,注册必须实名,登录后选择“高校专项计划招生”。

第三步
按要求填写相关信息并填报高校志愿,等待省教育考试院及高校初审。

郑州大学2022年高校专项计划已公布,招生计划拟为510人。
郑州大学2022年高校专项计划招生专业

注:2022年招生专业目录如有变化,具体招生专业名称以高考填报志愿为准。