当前位置:
首页
>
特殊招生
>
2026艺术生考试专题
>
艺考快讯
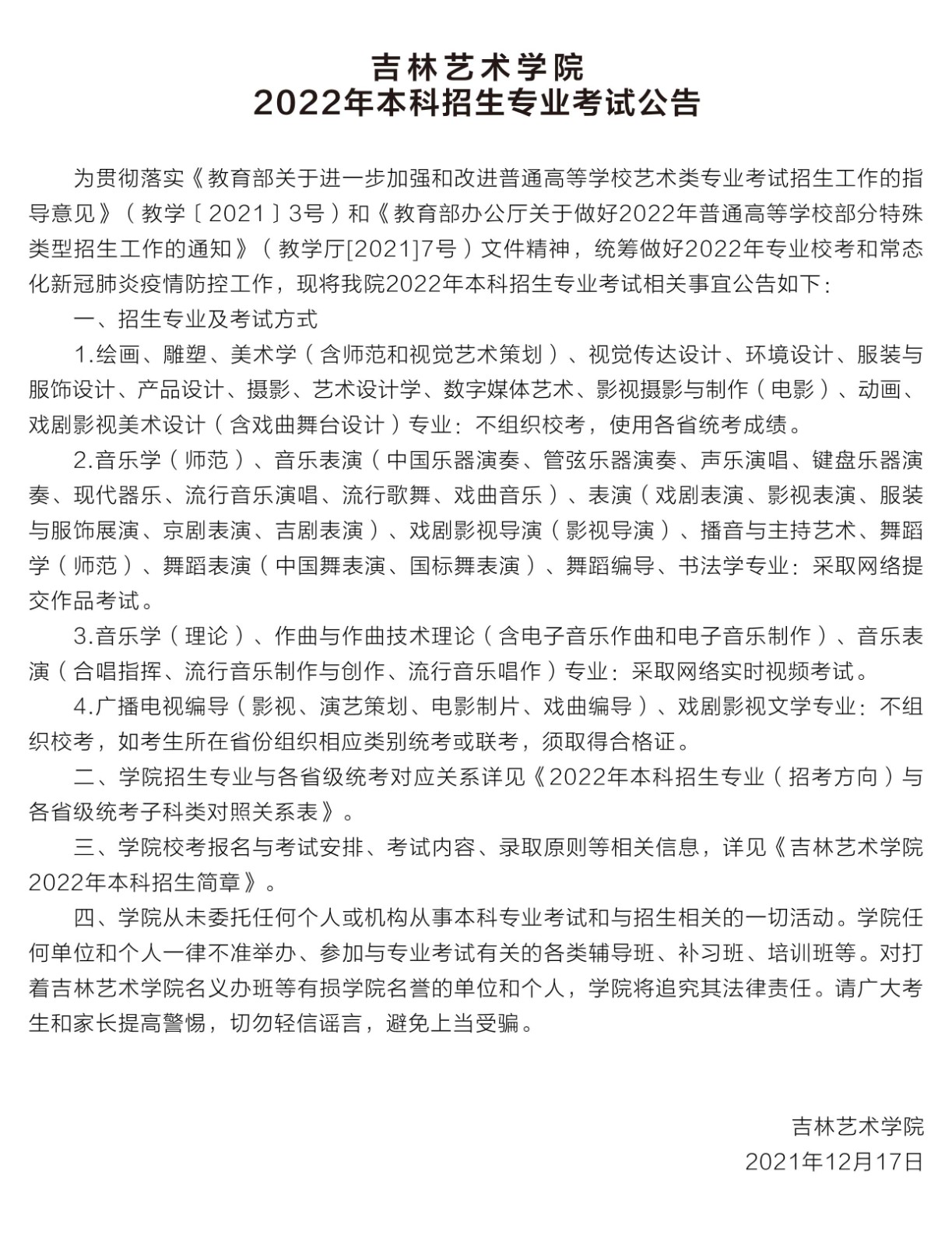
吉林艺术学院2022年本科招生专业考试公告
2021-12-18 09:57:33
来源:吉林艺术学院
相关阅读
河南省2026年普通高等学校招生艺术体育统考成绩查询
2026-01-12
@艺考生 这几项考试约考时间今日截止
2025-12-22
河南省2026年普通高校招生艺术类专业考试(含专升本、对口招生)温馨提醒
2025-11-24
星海音乐学院2025年本科招生考试大纲
2024-12-31
西安美术学院2025年本科招生专业课校考考试大纲公告
2024-12-30
首页
>
特殊招生
>
2026艺术生考试专题
>
艺考快讯
吉林艺术学院2022年本科招生专业考试公告
来源:吉林艺术学院
2021-12-18 09:57:33
相关阅读
河南省2026年普通高等学校招生艺术体育统考成绩查询
@艺考生 这几项考试约考时间今日截止
河南省2026年普通高校招生艺术类专业考试(含专升本、对口招生)温馨提醒
星海音乐学院2025年本科招生考试大纲
西安美术学院2025年本科招生专业课校考考试大纲公告