11月9日晚,中央美术学院发布2021年本科招生专业考试公告,公告显示,学校2021年本科招生专业考试将采取线上初试和线下复试相结合的方式进行。
中央美术学院称,为做好新冠肺炎疫情防控常态化下的招生考试工作,根据中央美术学院办学定位及培养特点,经研究决定,中央美术学院2021年本科招生专业考试将采取线上初试和线下复试相结合的方式进行。
学校提醒考生,招生章程将于近期发布,具体考试时间安排和科目要求详见2021年本科招生章程。
此前,由于疫情防控形势和实际情况,中央美术学院曾对2020年本科招生复试方案作出调整,考试形式由现场复试改为远程线上考试。
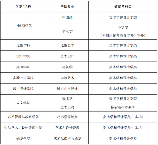
中央美术学院校考相关专业对应的省统考科类要求:

11月9日晚,中央美术学院发布2021年本科招生专业考试公告,公告显示,学校2021年本科招生专业考试将采取线上初试和线下复试相结合的方式进行。
中央美术学院称,为做好新冠肺炎疫情防控常态化下的招生考试工作,根据中央美术学院办学定位及培养特点,经研究决定,中央美术学院2021年本科招生专业考试将采取线上初试和线下复试相结合的方式进行。
学校提醒考生,招生章程将于近期发布,具体考试时间安排和科目要求详见2021年本科招生章程。
此前,由于疫情防控形势和实际情况,中央美术学院曾对2020年本科招生复试方案作出调整,考试形式由现场复试改为远程线上考试。
中央美术学院校考相关专业对应的省统考科类要求:
