在新冠肺炎疫情防控的特殊形势下,根据教育部关于高校艺术类专业招生考试工作的决策部署,上海戏剧学院认真研判疫情对本校招生考试工作的影响,切实保障广大考生和教师的生命安全和身体健康,本着“注重科学、严守公平、切实可行,保证安全”的原则,结合本校艺术类专业人才选拔和培养实际需要,审慎研究制定 2020 年本科艺术类专业招生考试调整方案,经上级教育主管部门同意,现予以公布。
一、部分专业取消校考
戏剧影视文学、戏剧教育、广播电视编导、影视摄影与制作四个专业不再组 织校考,在已报名的考生中(即 2019 年 12 月 28 日至 2020 年 1 月 3 日期间已在上海戏剧学院本科网上报名系统中完成报名手续的考生)依据高考文化成绩录取。上述四个专业已完成报名手续的考生,若所报专业属省级统考涉及的专业科类, 须达到相应科类省级统考本科合格线方可填报高考志愿;若所报专业省级统考未 涉及或无要求,考生可直接填报高考志愿。
(一)招生计划
| 招生专业 | 拟招生计划数 | 其他 | 就读校区 |
| 戏剧影视文学 | 30 | 含上海春考 6 人;新概念 5 人 | 华山路校区 |
| 戏剧教育 | 15 | ||
| 广播电视编导 | 22 | 含新疆预科转入 2 人 | 昌林路校区 |
| 影视摄影与制作 | 25 | ||
备注:
1.以上招生计划均为各专业拟招生计划数,最终以上海市教育委员会正式下达的招生计划数为准。
2.戏剧影视文学专业中,有 6 个计划用于上海市春季高考招生,有 5 个计划用于招收“全国新概念作文大赛”一等奖获得者(“全国新概念作文大赛”一等
奖获得者招生办法另行公布,详见上戏本科招生网)。
3.因不再组织校考,上述四个专业考生缴纳的校考初试费将于 4 月底之前通过原付款路径退还。
4.上述四个专业外籍、华侨及港澳台考生考试调整方案另见上海戏剧学院留学生部网站(http://iso.sta.edu.cn/
(二)录取办法
已报名戏剧影视文学、戏剧教育、广播电视编导、影视摄影与制作专业的考生,在达到相应科类省级统考本科合格线的基础上(省级统考未涉及或无要求的除外),可填报高考志愿。对于符合报考条件的投档考生,学校按成绩比值(成绩比值=考生高考文化成绩(含政策性加分)÷考生所在省份普通类本科第一批次录取最低控制分数线)从高到底排序择优录取,同时考生的单科成绩须符合各专业单科成绩要求(详见下表)。

(三)录取相关情况说明
1.对于普通类本科第一批次、第二批次合并的省份,使用“自主招生控制分数线”进行分数比值计算;浙江省考生使用“普通类一段线”进行分数比值计算;广东省考生使用“高分优先投档线”进行分数比值计算;山东省考生使用“特殊类型招生控制线”进行分数比值计算。高考文化成绩比值计算办法依据考生所在省份 2020 年最新规定执行。
2.对于个别省份艺术类考生文化成绩满分与普通类考生文化成绩满分不一致的情况,高考文化成绩比值计算办法依据考生所在省份规定执行;对于考生所在省份未做出相关规定的,分数比值计算办法为:【艺术类考生文化成绩(含政策性加分)÷艺术类高考文化满分×普通类高考文化满分】÷考生所在省份普通类本科第一批次录取最低控制分数线。
3.任一单科不得缺考或零分。
4.上述四个专业中,考生若填报两个及两个以上高考志愿,学校将根据考生高考文化成绩比值结合所填报的志愿顺序进行录取。
5.在各专业录取原则基础上,若遇高考文化成绩比值相同且同分人数大于剩余计划数的,则依次、逐项比较语文、外语、数学成绩,择优录取。其中,语文、外语、数学科目均折算成 150 分制。
6.高考外语语种不限。学校在本科教学中,仅使用英语教材进行教学,请非英语语种的考生慎重报考。
上述规定如与教育部或考生所在省份教育主管部门最新公布的艺术类高考政策有差异,以教育部和各省政策为准。
二、部分专业初试方式调整为提交视频作品
表演(戏剧影视)、表演(音乐剧)、戏剧影视导演、播音与主持艺术(含内蒙古委培)、舞蹈表演(芭蕾舞)、舞蹈表演(中国舞)、舞蹈表演(国标舞)、舞蹈编导共八个专业的初试方式调整为非现场考核方式,考生无需到现场,而是通过在线录制本人视频作品并实时提交的方式进行初试。学校组织考委对视频作品进行评分,并对评审过程全程录音录像。进入复试、三试的考生于高考结束后两周内到校参加现场考试。
(一)招生计划

注:以上招生计划均为各专业拟招生计划数,最终以上海市教育委员会正式下达的招生计划数为准。
(二)考试方案
1.初试:考生在线录制视频作品并实时提交(外籍、华侨及港澳台考生参照执行)
上述八个专业已完成报名手续的考生,须在 2020 年 4 月 20 日 9:00 至 4 月
27 日 20:00 期间登录考试平台(小艺帮 APP),进行注册、身份认证、模拟录制、正式录制视频作品并实时提交(《考试平台操作指南》另行公布)。请考生严格按照所报考专业(方向)的视频模板和录制要求进行在线录制,务必在规定的时间内完成初试视频作品的录制和提交,逾期不提交作品视为放弃本校 2020 年校考初试。初试结果将在上戏本科招生网公布,届时考生也可登录上戏本科网上报名系统查询初试成绩(另见公告)。

★视频录制要求:
●录制前务必保持手机电量、存储容量充足;检查网络信号和手机流量,确保网络稳定流畅。
●录制前务必关闭手机通话功能和其他应用程序,避免外界干扰。
●考生须严格按照所报考专业(方向)的视频模板和录制要求进行初试视频作品录制(各专业视频模板将在统一时间发布,另见公告)。
●视频录制一镜到底,不间断录制,声音和图像需同步录制,期间不得转切画面,不得采用任何视频编辑手段美化处理画面,不得采用任何音频编辑手段美化编辑音频,必须保持作品完整真实。
●视频作品中只允许出现考生本人,不得出现任何其他人员。
●视频作品中不得出现任何显示考生信息的提示性文字、图案、标识、背景等,更不得出现考生姓名、准考证号、生源地、就读学校等个人信息。
●视频作品中不得做任何打招呼和有暗示性的言语行为,不得发出与考试内容无关的声音。
●视频作品中考生不得戴美瞳,不得穿演出服,需束发,不可有刘海遮挡额头。
●如兼报多个专业,可在规定提交时间内分别录制提交相关视频作品。
●各专业具体录制要求详见我校本科招生网公布的各专业考试规程(http://zs.sta.edu.cn/),请考生务必仔细阅读。
●凡违反上述规定者,将被视为违规并取消考试资格。
对农村和贫困偏远地区等网络条件不足或不具备智能终端的考生,可由考生本人提前向学校招生办提出申请,学校将协调考生所在地的省级招生考试机构, 为困难考生提供帮助。
1.复试、三试:
复试、三试为现场考试,将于高考结束后两周内进行(各专业复试、三试时间另见公告)。
| 招生专业(方向) | 复试、三试科目(现场考试) |
| 表演(戏剧影视) | 复试: 1. 表演:命题表演 2. 语言:命题即兴朗读 3. 声音:自备歌曲一段(歌曲选择不限,民歌、美声、通俗、音乐剧或歌剧片段均可,准备能够充分展现个人嗓音条件的曲目, 无伴奏) 4. 形体:自备舞蹈、体操、武术、形体展示等均可 三试: 1. 表演测试:对考生进行表演综合考查 2. 即兴测试(包括语言、声音、形体展示) 3. 面试 |
| 表演(音乐剧) | 复试: 1. 演唱:自备两首歌曲,一首中文歌曲,一首英文音乐剧曲目。 2. 舞蹈:自备两段舞蹈,一段任何舞种风格舞蹈片段,一段音乐剧中舞蹈片段。 3. 语言:朗读(现场抽题) 4. 表演:命题表演(现场抽题) 三试: 1. 演唱:自备一首有别于初试、复试演唱过的英文百老汇音乐剧曲目。 2. 舞蹈:自备形体技巧展示;即兴形体模仿 3. 语言:自备两段念白台词: (1) 阿瑟·米勒话剧《桥头》中任选一段念白; (2) 郭沫若话剧《蔡文姬》中任选一段念白。4.表演:即兴小品 5. 英文个人介绍及现场口语交流测试 6. 乐理、视唱练耳:乐理、模唱音程、视唱乐谱(两升、两降) |
| 戏剧影视导演 | 复试: 1.命题小品 三试: 1. 命题编讲故事 2. 综合面试 3. 笔试:文化艺术综合素质测试 |
| 播音与主持艺术 | 复试: 1. 指定文稿朗读 2. 指定话题评述 3. 才艺展示:每位考生单独展示除朗诵等语言类以外的特长和才艺,无伴奏。 三试: 1. 面试:主持能力测试 2. 笔试:文化艺术综合素质测试 |
| 舞蹈表演(芭蕾舞) | 复试: 1.基本功 2.剧目表演(现代舞):自备伴奏音乐,表演时长 2 分钟以内。 三试: 1. 基本功 2. 剧目表演(古典芭蕾):自备伴奏音乐 |
| 舞蹈表演(中国舞) | 复试: 1.基本功 2.组合表演:初步考查考生的舞感和综合表现力。(以下 A、B 任选其一,自备伴奏音乐,表演时间长度 2 分钟以内) A.中国古典舞:技术技巧综合组合 B.中国民族民间舞:风格技巧综合组合 三试: 1. 基本功 2. 剧目表演(考生所选剧目的舞种须与复试一致,自备伴奏音乐, 表演时间长度 4 分钟以内) A. 中国古典舞剧目 B. 中国民族民间舞剧目(不得与复试所选民族相同) |
| 舞蹈表演(国标舞) | 复试: 1.基本功 2. 舞蹈片段(摩登舞或拉丁舞任选其一,自备伴奏音乐,表演时间长度 2 分钟以内,自备舞伴) 3. 即兴表演(现场抽题) 三试: 1. 基本功 2. 剧目表演:以摩登舞或拉丁舞为主体,须突出艺术化编排和演绎的表演舞剧目。自备伴奏音乐,表演时间长度 2 分钟以内,自备舞伴。 |
| 舞蹈编导 | 复试: 1.基本功 2. 造型连接 3. 音乐编舞(现场抽题) 三试: 1. 命题编舞 2. 创作阐述 3. 笔试 |
(三)录取办法
按照教育部关于独立设置艺术院校招生相关规定,我校根据各专业(方向) 校考合格人数、招生计划数,自主划定本科最低录取分数线。校考合格且高考文化成绩达到我校自主划定的本科最低录取分数线(有单科成绩要求的须达到单科分数线)的考生,按专业成绩从高分到低分依次择优录取:
| 招生专业(方向) | 自划线参考标准 | 单科成绩要求 | 录取办法 |
| 表演(戏剧影视) | 考生所在省(市)普通 类本科第一批次分数线的 60% | ----- | 高考文化成绩达到我校自主划定的本科最低录取分数线(有单科成绩要求的须达到单科分数 线)的考生,按专业成 绩从高分到低分依次排序,择优录取。 |
| 表演(音乐剧) | |||
| 戏剧影视导演 | 考生所在省(市)普通 类本科第一批次分数 线的 85% | 语文单科成绩不 低于 90 分(150 分制) | |
| 播音与主持艺术 | 考生所在省(市)普通 类本科第一批次分数线的 75% | 语文单科成绩不 低于 95 分(150 分制) | |
| 舞蹈表演(芭蕾舞) | 考生所在省(市)普通类本科第一批次分数线的 45% | ----- | |
| 舞蹈表演(中国舞) | |||
| 舞蹈表演(国标舞) | |||
| 舞蹈编导 | 考生所在省(市)普通类本科第一批次分数 线的 50% | ||
(四)录取相关情况说明
1.上述八个专业校考合格的考生,高考文化成绩达到所在省(直辖市、自治区)普通类本科第一批次分数线者优先录取(如所报考专业(方向)有单科成绩要求的,必须达到单科分数线)。若达“普通类本科第一批次分数线”的考生超出该专业招生计划数,则仍依据该专业录取办法进行录取。
2.关于“普通类本科第一批次分数线”(以下简称“一本线”)
对于普通类本科第一批次、第二批次合并的省份,“一本线”视为当年该省的本科自主招生录取控制分数线;广东省的“一本线”视为当年该省的“高分优先投档线”;浙江省的“一本线”视为当年该省的“普通类一段线”;山东省的“一本线”视为当年该省的“特殊类型招生控制线”。对于艺术类考生文化考试总分与普通类考生文化考试总分不一致的省份,“一本线”以该省给定的参考分数线为准,未给定参考分数线的省份,则参考分数线=艺术类考生文化考试总分÷普通类考生文化考试总分×普通类考生文化考试一本线。
3.各专业(方向)的文化成绩、专业成绩任一单科或项目不得缺考或零分。
4.两个及两个以上专业(方向)均合格的考生,学校根据考试成绩结合考生填报志愿顺序进行录取。
5.在各专业录取原则基础上,若遇专业成绩相同且同分人数大于剩余计划数的,则依次、逐项比较高考文化成绩比值、语文、外语、数学成绩,择优录取。其中,语文、外语、数学科目均折算成 150 分制。
6.高考外语语种不限。学校在本科教学中,仅使用英语教材进行教学,请非英语语种的考生慎重报考。
上述规定如与教育部或考生所在省份教育主管部门最新公布的艺术类高考
政策有差异,以教育部和各省政策为准。三、监督机制
(一)上海戏剧学院 2020 年艺术类专业招生工作在上海市教育委员会、上海戏剧学院招生工作领导小组的领导下进行,同时接受上级和学校纪检监察部门的监督检查。
(二)执行回避制度。参与学校艺术类专业招生考试的考委及工作人员须签订《招生考试廉洁承诺书》《招生考试保密承诺书》。考委及工作人员中凡有自己的亲属或辅导过的学生(利害关系者)参加考试,均须主动申请回避,若违反回避制度则承担相关法律责任。
(三)我校不举办任何形式的艺术类专业考试考前辅导班,任何单位或个人以我校名义举办考前辅导班我校将依法追究其责任。
四、考生纪律要求
(一)考生须严格遵守考试纪律,诚信考试。本校在考试平台上设置考生身份认证程序,对考生在线录制、提交作品等环节进行身份审核。考生如有违纪违规行为,我校将严格按照《国家教育考试违规处理办法》《普通高等学校招生违规行为处理暂行办法》等规定严肃处理。对于存在弄虚作假、冒名顶替等作弊行为的考生,将取消相关考试的报名和录取资格,同时通报省级招生考试机构取消
该生当年高考报名和录取资格。
(二)所有录取的考生,我校将在开学后三个月内进行复核、复测。对于复测不合格、入学前后两次测试成绩差异显著的考生,组织专门调查。经查实属提供虚假作品材料、替考、违规录取、冒名顶替入学等违规行为的,取消该生录取资格,并通报考生所在地省级招生考试机构倒查追责。
五、新生入学
(一)每学年学费 10,000 元,如有变动,按政府有关部门审核的新标准收取。
(二)家庭经济困难的新生,可以申请国家助学贷款。我校实行奖、助学金制,受奖面约占全日制本科学生的 50%左右,具体评定规则以《上海戏剧学院学生手册》为准。
(三)上海生源原则上实行走读制,若有住宿需求可在新生报到当日提交住宿申请。
六、学校联系方式
招生咨询邮箱:shxjzsb@126.com
招生办公室电话:(021)62488077 招生监督电话: (021)62495375
上海戏剧学院本科招生网:http://zs.sta.edu.cn
欢迎关注“上海戏剧学院”和“上戏招生”官方微信公众号,及时了解 2020年本科招生相关信息。

上海戏剧学院

上戏招生
上海戏剧学院
2020 年 4 月 5 日
在新冠肺炎疫情防控的特殊形势下,根据教育部关于高校艺术类专业招生考试工作的决策部署,上海戏剧学院认真研判疫情对本校招生考试工作的影响,切实保障广大考生和教师的生命安全和身体健康,本着“注重科学、严守公平、切实可行,保证安全”的原则,结合本校艺术类专业人才选拔和培养实际需要,审慎研究制定 2020 年本科艺术类专业招生考试调整方案,经上级教育主管部门同意,现予以公布。
一、部分专业取消校考
戏剧影视文学、戏剧教育、广播电视编导、影视摄影与制作四个专业不再组 织校考,在已报名的考生中(即 2019 年 12 月 28 日至 2020 年 1 月 3 日期间已在上海戏剧学院本科网上报名系统中完成报名手续的考生)依据高考文化成绩录取。上述四个专业已完成报名手续的考生,若所报专业属省级统考涉及的专业科类, 须达到相应科类省级统考本科合格线方可填报高考志愿;若所报专业省级统考未 涉及或无要求,考生可直接填报高考志愿。
(一)招生计划
| 招生专业 | 拟招生计划数 | 其他 | 就读校区 |
| 戏剧影视文学 | 30 | 含上海春考 6 人;新概念 5 人 | 华山路校区 |
| 戏剧教育 | 15 | ||
| 广播电视编导 | 22 | 含新疆预科转入 2 人 | 昌林路校区 |
| 影视摄影与制作 | 25 | ||
备注:
1.以上招生计划均为各专业拟招生计划数,最终以上海市教育委员会正式下达的招生计划数为准。
2.戏剧影视文学专业中,有 6 个计划用于上海市春季高考招生,有 5 个计划用于招收“全国新概念作文大赛”一等奖获得者(“全国新概念作文大赛”一等
奖获得者招生办法另行公布,详见上戏本科招生网)。
3.因不再组织校考,上述四个专业考生缴纳的校考初试费将于 4 月底之前通过原付款路径退还。
4.上述四个专业外籍、华侨及港澳台考生考试调整方案另见上海戏剧学院留学生部网站(http://iso.sta.edu.cn/
(二)录取办法
已报名戏剧影视文学、戏剧教育、广播电视编导、影视摄影与制作专业的考生,在达到相应科类省级统考本科合格线的基础上(省级统考未涉及或无要求的除外),可填报高考志愿。对于符合报考条件的投档考生,学校按成绩比值(成绩比值=考生高考文化成绩(含政策性加分)÷考生所在省份普通类本科第一批次录取最低控制分数线)从高到底排序择优录取,同时考生的单科成绩须符合各专业单科成绩要求(详见下表)。

(三)录取相关情况说明
1.对于普通类本科第一批次、第二批次合并的省份,使用“自主招生控制分数线”进行分数比值计算;浙江省考生使用“普通类一段线”进行分数比值计算;广东省考生使用“高分优先投档线”进行分数比值计算;山东省考生使用“特殊类型招生控制线”进行分数比值计算。高考文化成绩比值计算办法依据考生所在省份 2020 年最新规定执行。
2.对于个别省份艺术类考生文化成绩满分与普通类考生文化成绩满分不一致的情况,高考文化成绩比值计算办法依据考生所在省份规定执行;对于考生所在省份未做出相关规定的,分数比值计算办法为:【艺术类考生文化成绩(含政策性加分)÷艺术类高考文化满分×普通类高考文化满分】÷考生所在省份普通类本科第一批次录取最低控制分数线。
3.任一单科不得缺考或零分。
4.上述四个专业中,考生若填报两个及两个以上高考志愿,学校将根据考生高考文化成绩比值结合所填报的志愿顺序进行录取。
5.在各专业录取原则基础上,若遇高考文化成绩比值相同且同分人数大于剩余计划数的,则依次、逐项比较语文、外语、数学成绩,择优录取。其中,语文、外语、数学科目均折算成 150 分制。
6.高考外语语种不限。学校在本科教学中,仅使用英语教材进行教学,请非英语语种的考生慎重报考。
上述规定如与教育部或考生所在省份教育主管部门最新公布的艺术类高考政策有差异,以教育部和各省政策为准。
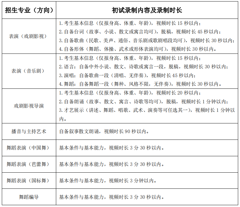
二、部分专业初试方式调整为提交视频作品
表演(戏剧影视)、表演(音乐剧)、戏剧影视导演、播音与主持艺术(含内蒙古委培)、舞蹈表演(芭蕾舞)、舞蹈表演(中国舞)、舞蹈表演(国标舞)、舞蹈编导共八个专业的初试方式调整为非现场考核方式,考生无需到现场,而是通过在线录制本人视频作品并实时提交的方式进行初试。学校组织考委对视频作品进行评分,并对评审过程全程录音录像。进入复试、三试的考生于高考结束后两周内到校参加现场考试。
(一)招生计划

注:以上招生计划均为各专业拟招生计划数,最终以上海市教育委员会正式下达的招生计划数为准。
(二)考试方案
1.初试:考生在线录制视频作品并实时提交(外籍、华侨及港澳台考生参照执行)
上述八个专业已完成报名手续的考生,须在 2020 年 4 月 20 日 9:00 至 4 月
27 日 20:00 期间登录考试平台(小艺帮 APP),进行注册、身份认证、模拟录制、正式录制视频作品并实时提交(《考试平台操作指南》另行公布)。请考生严格按照所报考专业(方向)的视频模板和录制要求进行在线录制,务必在规定的时间内完成初试视频作品的录制和提交,逾期不提交作品视为放弃本校 2020 年校考初试。初试结果将在上戏本科招生网公布,届时考生也可登录上戏本科网上报名系统查询初试成绩(另见公告)。

★视频录制要求:
●录制前务必保持手机电量、存储容量充足;检查网络信号和手机流量,确保网络稳定流畅。
●录制前务必关闭手机通话功能和其他应用程序,避免外界干扰。
●考生须严格按照所报考专业(方向)的视频模板和录制要求进行初试视频作品录制(各专业视频模板将在统一时间发布,另见公告)。
●视频录制一镜到底,不间断录制,声音和图像需同步录制,期间不得转切画面,不得采用任何视频编辑手段美化处理画面,不得采用任何音频编辑手段美化编辑音频,必须保持作品完整真实。
●视频作品中只允许出现考生本人,不得出现任何其他人员。
●视频作品中不得出现任何显示考生信息的提示性文字、图案、标识、背景等,更不得出现考生姓名、准考证号、生源地、就读学校等个人信息。
●视频作品中不得做任何打招呼和有暗示性的言语行为,不得发出与考试内容无关的声音。
●视频作品中考生不得戴美瞳,不得穿演出服,需束发,不可有刘海遮挡额头。
●如兼报多个专业,可在规定提交时间内分别录制提交相关视频作品。
●各专业具体录制要求详见我校本科招生网公布的各专业考试规程(http://zs.sta.edu.cn/),请考生务必仔细阅读。
●凡违反上述规定者,将被视为违规并取消考试资格。
对农村和贫困偏远地区等网络条件不足或不具备智能终端的考生,可由考生本人提前向学校招生办提出申请,学校将协调考生所在地的省级招生考试机构, 为困难考生提供帮助。
1.复试、三试:
复试、三试为现场考试,将于高考结束后两周内进行(各专业复试、三试时间另见公告)。
| 招生专业(方向) | 复试、三试科目(现场考试) |
| 表演(戏剧影视) | 复试: 1. 表演:命题表演 2. 语言:命题即兴朗读 3. 声音:自备歌曲一段(歌曲选择不限,民歌、美声、通俗、音乐剧或歌剧片段均可,准备能够充分展现个人嗓音条件的曲目, 无伴奏) 4. 形体:自备舞蹈、体操、武术、形体展示等均可 三试: 1. 表演测试:对考生进行表演综合考查 2. 即兴测试(包括语言、声音、形体展示) 3. 面试 |
| 表演(音乐剧) | 复试: 1. 演唱:自备两首歌曲,一首中文歌曲,一首英文音乐剧曲目。 2. 舞蹈:自备两段舞蹈,一段任何舞种风格舞蹈片段,一段音乐剧中舞蹈片段。 3. 语言:朗读(现场抽题) 4. 表演:命题表演(现场抽题) 三试: 1. 演唱:自备一首有别于初试、复试演唱过的英文百老汇音乐剧曲目。 2. 舞蹈:自备形体技巧展示;即兴形体模仿 3. 语言:自备两段念白台词: (1) 阿瑟·米勒话剧《桥头》中任选一段念白; (2) 郭沫若话剧《蔡文姬》中任选一段念白。4.表演:即兴小品 5. 英文个人介绍及现场口语交流测试 6. 乐理、视唱练耳:乐理、模唱音程、视唱乐谱(两升、两降) |
| 戏剧影视导演 | 复试: 1.命题小品 三试: 1. 命题编讲故事 2. 综合面试 3. 笔试:文化艺术综合素质测试 |
| 播音与主持艺术 | 复试: 1. 指定文稿朗读 2. 指定话题评述 3. 才艺展示:每位考生单独展示除朗诵等语言类以外的特长和才艺,无伴奏。 三试: 1. 面试:主持能力测试 2. 笔试:文化艺术综合素质测试 |
| 舞蹈表演(芭蕾舞) | 复试: 1.基本功 2.剧目表演(现代舞):自备伴奏音乐,表演时长 2 分钟以内。 三试: 1. 基本功 2. 剧目表演(古典芭蕾):自备伴奏音乐 |
| 舞蹈表演(中国舞) | 复试: 1.基本功 2.组合表演:初步考查考生的舞感和综合表现力。(以下 A、B 任选其一,自备伴奏音乐,表演时间长度 2 分钟以内) A.中国古典舞:技术技巧综合组合 B.中国民族民间舞:风格技巧综合组合 三试: 1. 基本功 2. 剧目表演(考生所选剧目的舞种须与复试一致,自备伴奏音乐, 表演时间长度 4 分钟以内) A. 中国古典舞剧目 B. 中国民族民间舞剧目(不得与复试所选民族相同) |
| 舞蹈表演(国标舞) | 复试: 1.基本功 2. 舞蹈片段(摩登舞或拉丁舞任选其一,自备伴奏音乐,表演时间长度 2 分钟以内,自备舞伴) 3. 即兴表演(现场抽题) 三试: 1. 基本功 2. 剧目表演:以摩登舞或拉丁舞为主体,须突出艺术化编排和演绎的表演舞剧目。自备伴奏音乐,表演时间长度 2 分钟以内,自备舞伴。 |
| 舞蹈编导 | 复试: 1.基本功 2. 造型连接 3. 音乐编舞(现场抽题) 三试: 1. 命题编舞 2. 创作阐述 3. 笔试 |
(三)录取办法
按照教育部关于独立设置艺术院校招生相关规定,我校根据各专业(方向) 校考合格人数、招生计划数,自主划定本科最低录取分数线。校考合格且高考文化成绩达到我校自主划定的本科最低录取分数线(有单科成绩要求的须达到单科分数线)的考生,按专业成绩从高分到低分依次择优录取:
| 招生专业(方向) | 自划线参考标准 | 单科成绩要求 | 录取办法 |
| 表演(戏剧影视) | 考生所在省(市)普通 类本科第一批次分数线的 60% | ----- | 高考文化成绩达到我校自主划定的本科最低录取分数线(有单科成绩要求的须达到单科分数 线)的考生,按专业成 绩从高分到低分依次排序,择优录取。 |
| 表演(音乐剧) | |||
| 戏剧影视导演 | 考生所在省(市)普通 类本科第一批次分数 线的 85% | 语文单科成绩不 低于 90 分(150 分制) | |
| 播音与主持艺术 | 考生所在省(市)普通 类本科第一批次分数线的 75% | 语文单科成绩不 低于 95 分(150 分制) | |
| 舞蹈表演(芭蕾舞) | 考生所在省(市)普通类本科第一批次分数线的 45% | ----- | |
| 舞蹈表演(中国舞) | |||
| 舞蹈表演(国标舞) | |||
| 舞蹈编导 | 考生所在省(市)普通类本科第一批次分数 线的 50% | ||
(四)录取相关情况说明
1.上述八个专业校考合格的考生,高考文化成绩达到所在省(直辖市、自治区)普通类本科第一批次分数线者优先录取(如所报考专业(方向)有单科成绩要求的,必须达到单科分数线)。若达“普通类本科第一批次分数线”的考生超出该专业招生计划数,则仍依据该专业录取办法进行录取。
2.关于“普通类本科第一批次分数线”(以下简称“一本线”)
对于普通类本科第一批次、第二批次合并的省份,“一本线”视为当年该省的本科自主招生录取控制分数线;广东省的“一本线”视为当年该省的“高分优先投档线”;浙江省的“一本线”视为当年该省的“普通类一段线”;山东省的“一本线”视为当年该省的“特殊类型招生控制线”。对于艺术类考生文化考试总分与普通类考生文化考试总分不一致的省份,“一本线”以该省给定的参考分数线为准,未给定参考分数线的省份,则参考分数线=艺术类考生文化考试总分÷普通类考生文化考试总分×普通类考生文化考试一本线。
3.各专业(方向)的文化成绩、专业成绩任一单科或项目不得缺考或零分。
4.两个及两个以上专业(方向)均合格的考生,学校根据考试成绩结合考生填报志愿顺序进行录取。
5.在各专业录取原则基础上,若遇专业成绩相同且同分人数大于剩余计划数的,则依次、逐项比较高考文化成绩比值、语文、外语、数学成绩,择优录取。其中,语文、外语、数学科目均折算成 150 分制。
6.高考外语语种不限。学校在本科教学中,仅使用英语教材进行教学,请非英语语种的考生慎重报考。
上述规定如与教育部或考生所在省份教育主管部门最新公布的艺术类高考
政策有差异,以教育部和各省政策为准。三、监督机制
(一)上海戏剧学院 2020 年艺术类专业招生工作在上海市教育委员会、上海戏剧学院招生工作领导小组的领导下进行,同时接受上级和学校纪检监察部门的监督检查。
(二)执行回避制度。参与学校艺术类专业招生考试的考委及工作人员须签订《招生考试廉洁承诺书》《招生考试保密承诺书》。考委及工作人员中凡有自己的亲属或辅导过的学生(利害关系者)参加考试,均须主动申请回避,若违反回避制度则承担相关法律责任。
(三)我校不举办任何形式的艺术类专业考试考前辅导班,任何单位或个人以我校名义举办考前辅导班我校将依法追究其责任。
四、考生纪律要求
(一)考生须严格遵守考试纪律,诚信考试。本校在考试平台上设置考生身份认证程序,对考生在线录制、提交作品等环节进行身份审核。考生如有违纪违规行为,我校将严格按照《国家教育考试违规处理办法》《普通高等学校招生违规行为处理暂行办法》等规定严肃处理。对于存在弄虚作假、冒名顶替等作弊行为的考生,将取消相关考试的报名和录取资格,同时通报省级招生考试机构取消
该生当年高考报名和录取资格。
(二)所有录取的考生,我校将在开学后三个月内进行复核、复测。对于复测不合格、入学前后两次测试成绩差异显著的考生,组织专门调查。经查实属提供虚假作品材料、替考、违规录取、冒名顶替入学等违规行为的,取消该生录取资格,并通报考生所在地省级招生考试机构倒查追责。
五、新生入学
(一)每学年学费 10,000 元,如有变动,按政府有关部门审核的新标准收取。
(二)家庭经济困难的新生,可以申请国家助学贷款。我校实行奖、助学金制,受奖面约占全日制本科学生的 50%左右,具体评定规则以《上海戏剧学院学生手册》为准。
(三)上海生源原则上实行走读制,若有住宿需求可在新生报到当日提交住宿申请。
六、学校联系方式
招生咨询邮箱:shxjzsb@126.com
招生办公室电话:(021)62488077 招生监督电话: (021)62495375
上海戏剧学院本科招生网:http://zs.sta.edu.cn
欢迎关注“上海戏剧学院”和“上戏招生”官方微信公众号,及时了解 2020年本科招生相关信息。

上海戏剧学院

上戏招生
上海戏剧学院
2020 年 4 月 5 日