2024年度河南省空军招飞初选检测安排
2023-09-13 15:33:30 来源:空军济南招飞

  根据年度招飞招生工作安排,空军招飞局济南选拔中心计划于2023年10月9日至10月31日,组织河南省空军招飞、青航校招生初选检测。请各地市学生按照相关安排及时上站参检。

  检测须知

  1.学生参加初选检测须携带:身份证(或户口本)、《初选检测表》(“招飞智询”小程序自动生成,A4纸打印),无需缴纳任何费用。如错过当地检测,可就近就便到其他地市参检。

  2.初选检测科目为眼科、外科、耳鼻喉科,学生参检前注意保护和恢复视力,搞好个人卫生(洗澡、修剪指甲、清理耳道),检测当天无需空腹,可正常进餐。

  3.初选检测计划如有调整,以官方发布消息为准,联系电话:0531-51655310、51655311、51655312。

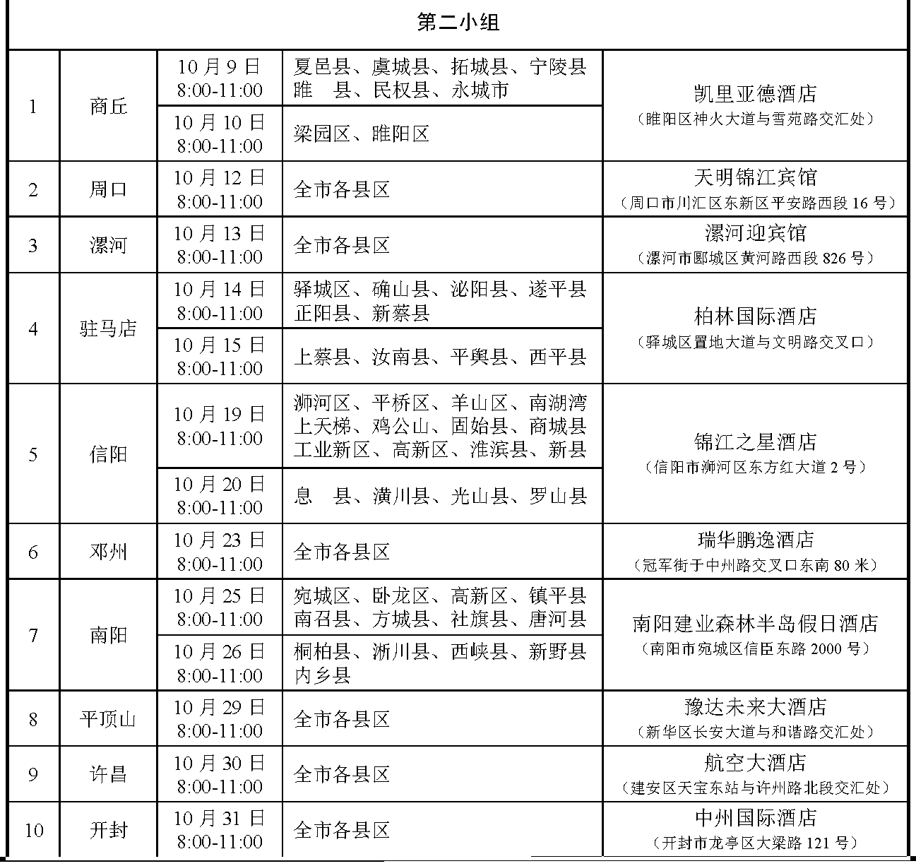
  河南省空军招飞初选检测 (高中生

1694590028660081.png

河南省空军青航校初选检测(初中生)

1694590571386321.png

1694590599874062.png

报名方式

  1.微信搜索进入“招飞智询”小程序,点击左上角“招飞报名”;

  1694590158928490.jpeg

  2.选择“学生类别”,点击“下一步”;

1694590189665871.jpeg

  3.如实填写学生基本信息,填写完毕点击“提交”;

1694590221642281.jpeg

  4.点击“下载招飞初选检测表”,用A4纸打印,完成报名。

1694590244949272.jpeg

  备注:学生在填写信息选择学校时,如果列表中没有现就读学校,可先任选一所其他学校,提交后将《初选检测表》下载至电脑,直接在表格中修改为正确信息,然后再打印。

  如有其他信息填写错误,已过24小时修改期的,也可直接在表格中修改。

1694590267567846.jpeg

首页 > 特殊招生 > 2026招飞专题 > 招飞动态

2024年度河南省空军招飞初选检测安排

来源:空军济南招飞 2023-09-13 15:33:30