当前位置:
首页
>
特殊招生
>
2026招飞专题
>
招飞动态
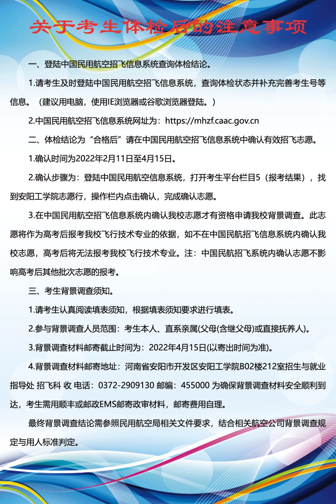
安阳工学院2022年飞行技术专业考生上站体检后的注意事项
2022-03-10 10:50:16
来源:安阳工学院民航招飞平台
相关阅读
空军2026年度招飞定选工作全面启动
2026-01-20
河南省洛阳市空军招飞(高中生)初选时间变更通知
2025-11-27
中国民用航空飞行学院2026年河南省招飞初选安排
2025-11-06
2026年度海军招飞初选工作安排(设站检测地区)
2025-09-18
安阳滑县第一高级中学举行空军飞行学员录取通知书颁发仪式
2025-07-18
首页
>
特殊招生
>
2026招飞专题
>
招飞动态
安阳工学院2022年飞行技术专业考生上站体检后的注意事项
来源:安阳工学院民航招飞平台
2022-03-10 10:50:16
相关阅读
空军2026年度招飞定选工作全面启动
河南省洛阳市空军招飞(高中生)初选时间变更通知
中国民用航空飞行学院2026年河南省招飞初选安排
2026年度海军招飞初选工作安排(设站检测地区)
安阳滑县第一高级中学举行空军飞行学员录取通知书颁发仪式