当前位置:
首页
>
特殊招生
>
对口升学
>
对口快讯
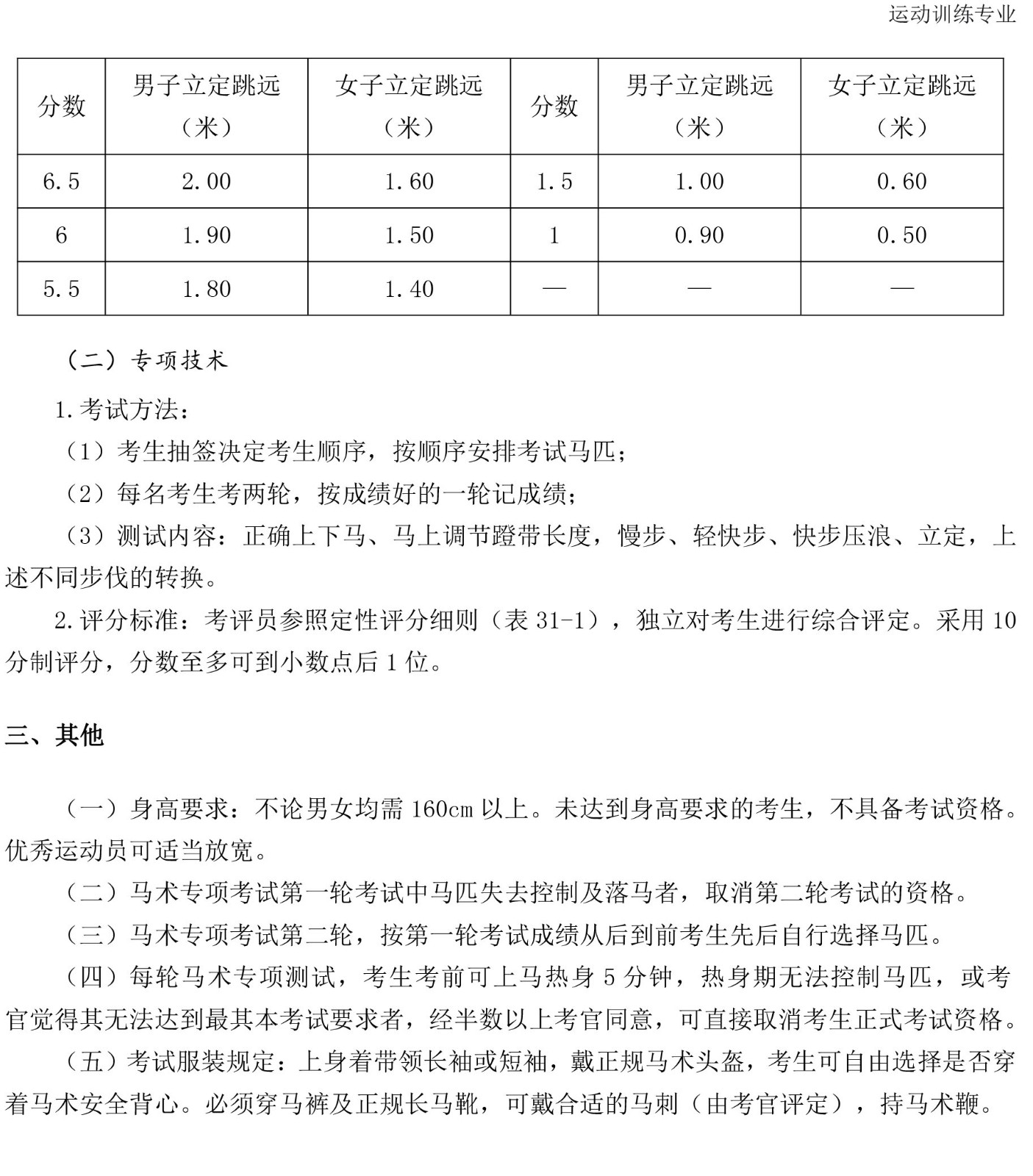
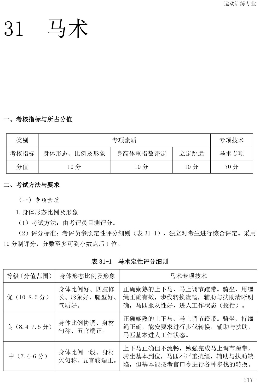
【2020版】体育专项考试方法与评分标准----马术
2019-12-12 11:14:59
来源:中国运动文化教育网
相关阅读
2025年普通高校专升本及对口招生考试成绩公布、志愿填报和录取工作安排
2025-03-31
河南省2025年普通高校对口招生院校招生章程查询
2025-02-26
河南省2025年普通高校招生体育类专业统一考试(含专升本、对口生)有关事宜提醒
2025-02-14
关于调整2025年普通高校对口招生文化课考试时间的公告
2025-01-07
河南省2025年对口招生艺术类专业考试温馨提醒
2024-11-20
首页
>
特殊招生
>
对口升学
>
对口快讯
【2020版】体育专项考试方法与评分标准----马术
来源:中国运动文化教育网
2019-12-12 11:14:59
相关阅读
2025年普通高校专升本及对口招生考试成绩公布、志愿填报和录取工作安排
河南省2025年普通高校对口招生院校招生章程查询
河南省2025年普通高校招生体育类专业统一考试(含专升本、对口生)有关事宜提醒
关于调整2025年普通高校对口招生文化课考试时间的公告
河南省2025年对口招生艺术类专业考试温馨提醒